Excellent Modular Component Placer EXCEN Series EXCEN PRO(M)/(D)/(L) Technical Reference - 第460页
Page +$1:+$ 454 EXCEN PRO(M) EXCEN PRO(D ) EXCEN PRO(L) Base - Rear Conveyor Motor +24V(M)-----AM03-003282A+054AA-1A 24GND(M)----AM03-003282A+054AA-1A +24V(C)-----AM03-003282A+054AA-1A 24GND-------AM03-003282A+054AA-1A 2…

Page
+$1:+$
453
Base - Front Width Motor - Large Conveyor Option
EXCEN PRO(M)
EXCEN PRO(D)
EXCEN PRO(L)
NO. PART NO. PART NAME Q'TY Old No. Supply Supply LT Reference
1 AM03-022089A CABLE ASSY-FWD CONV MOTOR EXT CABLE ASS 3
2 AM03-022090A CABLE ASSY-FWD CONV SENSOR IF CABLE ASS 1
3 AM03-022092A CABLE ASSY-FWD ORG LIM SENSOR CABLE ASSY 1
4 AM03-022091A CABLE ASSY-FRONT SUPP SENSOR CABLE ASSY 1

Page
+$1:+$
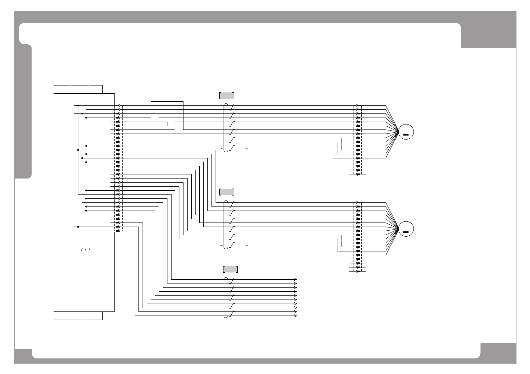
454
EXCEN PRO(M)
EXCEN PRO(D
)
EXCEN PRO(L)
Base - Rear Conveyor Motor
+24V(M)-----AM03-003282A+054AA-1A
24GND(M)----AM03-003282A+054AA-1A
+24V(C)-----AM03-003282A+054AA-1A
24GND-------AM03-003282A+054AA-1A
24GND-------AM03-003282A+054AA-1A
EMGOUT------AM03-003282A+054AA-1A
DATA+ -----AM03-003282A+054AA-1A
DATA- -----AM03-003282A+054AA-1A
+24VOUT-----AM03-003282A+054AA-1A
+24VOUT-----AM03-003282A+054AA-1A
-A02
-K321
BASE CONTROL BOARD
POWER UNIT
REVERSE
START/STOP
SPD_H/L
EMGOUT
DATA+
DATA-
+24V(M)
+24V(C)
32
31
18
17
16
1
2
3
4
5
6
7
8
9
10
11
12
CNTM_R
13
14
15
19
20
21
22
23
24
25
26
27
28
29
30
+24VOUT
24GND
REVERSE
START/STOP
SPD_H/L
EMGOUT
DATA+
DATA-
EMGOUT
DATA+
DATA-
26
25
M34S75C4F1
MX34032SF1
JAE
BC-CNTM_R
1
2
3
4
5
6
7
7
9
10
11
12
13
14
15
16
17
18
19
20
21
22
23
24
27
28
29
30
31
32
18
17
16
15
14
13
12
11
10
9
8
7
6
5
4
3
2
1
ARCV-MOT-1
JST
PHDR-18VS
SPHD-001T-P0.5
18
17
16
15
14
13
12
11
10
9
8
7
6
5
4
3
2
1
BRCV-MOT-1
JST
PHDR-18VS
SPHD-001T-P0.5
AR Conveyor MOTOR
BR Conveyor MOTOR
(0.2mm2-6P)
EP02-001225A
UL2464 6P*24AWG
UL2464 5P*24AWG
EP02-001225A
(0.2mm2-5P)
+24V(M)
GND(M)
+24V(C)
START/STOP
SPD_H/L
REVERSE
DIP_CW/CCW
EMG
BUSY
OUT1
OUTPUT
COM
DATA+
DATA-
GND(C)
15
14
13
12
11
10
9
8
7
6
5
4
3
2
1
ARCV-MOT-1
16
17
18
DU13H713S-50
SANYO DENKI
-M604
M
+24V(M)
GND(M)
+24V(C)
START/STOP
SPD_H/L
REVERSE
DIP_CW/CCW
EMG
BUSY
OUT1
OUTPUT
COM
DATA+
DATA-
GND(C)
15
14
13
12
11
10
9
8
7
6
5
4
3
2
1
BRCV-MOT-1
16
17
18
DU13H713S-50
SANYO DENKI
-M605
M
(ARCV-MOT)
(BRCV-MOT)
(0.2mm2-6P)
EP02-001225A
UL2464 6P*24AWG
1
1
1

Page
+$1:+$
455
Base - Rear Conveyor Motor
EXCEN PRO(M)
EXCEN PRO(D)
EXCEN PRO(L)
NO. PART NO. PART NAME Q'TY Old No. Supply Supply LT Reference
1 EP02-001225A HARNESS-REAR CONVEYOR MOTOR CABLE 3