Excellent Modular Component Placer EXCEN Series EXCEN PRO(M)/(D)/(L) Technical Reference - 第489页
Page +$1:+$ 483 Base - B Feeder Opening Sensor - PRO(D) Standard EXCEN PRO(M) EXCEN PRO(D) EXCEN PRO(L) NO. P ART NO. P ART NAME Q'TY Old No. Supply Supply L T Reference 1 AM03-021440A CAB LE ASSY -MTED EXT BF FDR S…

Page
+$1:+$
482
EXCEN PRO(M)
EXCEN PRO(D
)
EXCEN PRO(L)
Base - B Feeder Opening Sensor - PRO(D) Standard
-K322
+24V
IN204
N.C.
GND
BR Feeder Opening
sensor-1
(Receive side)
BR Feeder Opening
sensor-2
(䡟䢌rojection side)
EP02-001990A
BF-DTRY-FD2-1
AM03-021346A+037AA-3C
BF-DTRY-FD2-2
AM03-021346A+037AA-3C
BR-DTRY-FD2-1
AM03-021346A+037AA-3E
BR-DTRY-FD2-2
AM03-021346A+037AA-3E
BR Feeder Opening
sensor-2
(Receive side)
BR Feeder Opening
sensor-1
(䡟䢌rojection side)
EP02-001990A
+24V
IN205
N.C.
GND
+24V
IN206
N.C.
GND
+24V
IN207
N.C.
GND
GIO EX BOARD
(REV5.0)
AM03-020185A
AM03-020186A
EXCEN D ST OPTION
AM03-021440A
-B1005
BN
BK
BU
OMRON
E3T-FT12
BU
BN
-B1005T
AM03-020170A
UL2464 3C*24AWG
43030-0001
43025-0400MOLEX
1
2
3
4
CN131
43030-0001
43025-0400
MOLEX
1
2
3
4
CN132
43030-0001
43025-0400
MOLEX
1
2
3
4
CN133
43030-0001
43025-0400
MOLEX
1
2
3
4
CN134
CN131
4
3
2
1
MOLEX
43045-0412
CN132
4
3
2
1
MOLEX
43045-0412
CN133
4
3
2
1
MOLEX
43045-0412
CN134
4
3
2
1
MOLEX
43045-0412
BR-FDOP1-RE
3
1
2
JSTYLP-03V
SYF-01T-P0.5AYLS-03V
BR-FDOP2-PR
3
1
2
JSTYLP-03V
SYF-01T-P0.5AYLS-03V
3
2
1
FDOP1-RE
JST YLR-03V
SYM-01T-P0.5AYLS-03V
3
2
1
FDOP2-PR
JST YLR-03V
SYM-01T-P0.5AYLS-03V
-B1005
BN
BK
BU
OMRON
E3T-FT12
BU
BN
-B1005T
AM03-020170A
UL2464 3C*24AWG
BR-FDOP2-RE
3
1
2
JSTYLP-03V
SYF-01T-P0.5AYLS-03V
BR-FDOP1-PR
3
1
2
JSTYLP-03V
SYF-01T-P0.5AYLS-03V
3
2
1
FDOP2-RE
JST YLR-03V
SYM-01T-P0.5AYLS-03V
3
2
1
FDOP1-PR
JST YLR-03V
SYM-01T-P0.5AYLS-03V
1
2
3
4 5
5
4

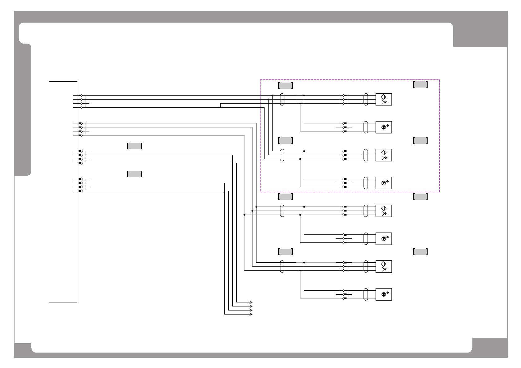
Page
+$1:+$
483
Base - B Feeder Opening Sensor - PRO(D) Standard
EXCEN PRO(M)
EXCEN PRO(D)
EXCEN PRO(L)
NO. PART NO. PART NAME Q'TY Old No. Supply Supply LT Reference
1 AM03-021440A CABLE ASSY-MTED EXT BF FDR SHORT CABLE 1
2 AM03-020185A CABLE ASSY-BF TRAY CONNECT CABLE ASSY 1
3 AM03-020186A CABLE ASSY-BR TRAY CONNECT CABLE ASSY 1
4 AM03-020170A CABLE ASSY-BR FEEDER OPEN SENCABLE 1

Page
+$1:+$
484
EXCEN PRO(M)
EXCEN PRO(D
)
EXCEN PRO(L)
Base - B Feeder Opening Sensor - PRO(D) Extension
-K322
+24V
IN204
N.C.
GND
BF Feeder Opening
sensor-1
(Receive side)
BF Feeder Opening
esensor-2
(Projection side)
BR Feeder Opening
sensor-1
(Receive side)
BR Feeder Opening
sensor-2
(䡟䢌rojection side)
EP02-001990A
EP02-001990A
BF-DTRY-FD2-1
AM03-021346A+037AA-3C
BF-DTRY-FD2-2
AM03-021346A+037AA-3C
BR-DTRY-FD2-1
AM03-021346A+037AA-3E
BR-DTRY-FD2-2
AM03-021346A+037AA-3E
BF Feeder Opening
sensor-2
(Receive side)
BF Feeder Opening
sensor-1
(Projection side)
EP02-001990A
BR Feeder Opening
sensor-2
(Receive side)
BR Feeder Opening
sensor-1
(䡟䢌rojection side)
EP02-001990A
+24V
IN205
N.C.
GND
+24V
IN206
N.C.
GND
+24V
IN207
N.C.
GND
GIO EX BOARD
(REV5.0)
AM03-020185A
AM03-020186A
EXCEN D EXT OPTION
-B1004
BN
BK
BU
OMRON
E3T-FT12
BU
BN
-B1004T
-B1005
BN
BK
BU
OMRON
E3T-FT12
BU
BN
-B1005T
AM03-020169A
UL2464 3C*24AWG
AM03-020170A
UL2464 3C*24AWG
43030-0001
43025-0400MOLEX
1
2
3
4
CN131
43030-0001
43025-0400
MOLEX
1
2
3
4
CN132
43030-0001
43025-0400
MOLEX
1
2
3
4
CN133
43030-0001
43025-0400
MOLEX
1
2
3
4
CN134
CN131
4
3
2
1
MOLEX
43045-0412
CN132
4
3
2
1
MOLEX
43045-0412
CN133
4
3
2
1
MOLEX
43045-0412
CN134
4
3
2
1
MOLEX
43045-0412
BF-FDOP1-RE
3
1
2
JSTYLP-03V
SYF-01T-P0.5AYLS-03V
BF-FDOP2-PR
3
1
2
JSTYLP-03V
SYF-01T-P0.5AYLS-03V
3
2
1
FDOP1-RE
JST YLR-03V
SYM-01T-P0.5AYLS-03V
3
2
1
FDOP2-PR
JST YLR-03V
SYM-01T-P0.5AYLS-03V
BR-FDOP1-RE
3
1
2
JSTYLP-03V
SYF-01T-P0.5AYLS-03V
BR-FDOP2-PR
3
1
2
JSTYLP-03V
SYF-01T-P0.5AYLS-03V
3
2
1
FDOP1-RE
JST YLR-03V
SYM-01T-P0.5AYLS-03V
3
2
1
FDOP2-PR
JST YLR-03V
SYM-01T-P0.5AYLS-03V
-B1004
BN
BK
BU
OMRON
E3T-FT12
BU
BN
-B1004T
AM03-020169A
UL2464 3C*24AWG
BF-FDOP2-RE
3
1
2
JSTYLP-03V
SYF-01T-P0.5AYLS-03V
BF-FDOP1-PR
3
1
2
JSTYLP-03V
SYF-01T-P0.5AYLS-03V
3
2
1
FDOP2-RE
JST YLR-03V
SYM-01T-P0.5AYLS-03V
3
2
1
FDOP1-PR
JST YLR-03V
SYM-01T-P0.5AYLS-03V
-B1005
BN
BK
BU
OMRON
E3T-FT12
BU
BN
-B1005T
AM03-020170A
UL2464 3C*24AWG
BR-FDOP2-RE
3
1
2
JSTYLP-03V
SYF-01T-P0.5AYLS-03V
BR-FDOP1-PR
3
1
2
JSTYLP-03V
SYF-01T-P0.5AYLS-03V
3
2
1
FDOP2-RE
JST YLR-03V
SYM-01T-P0.5AYLS-03V
3
2
1
FDOP1-PR
JST YLR-03V
SYM-01T-P0.5AYLS-03V
1
3
3
5
5
5
5
4
4
2