Excellent Modular Component Placer EXCEN Series EXCEN PRO(M)/(D)/(L) Technical Reference - 第494页
Page +$1:+$ 488 EXCEN PRO(M) EXCEN PRO(D ) EXCEN PRO(L) Base - Ast Cart Sensor - PRO(D) Extension -K322 AF Cart lock release confirmation AF Cart setting check AR Cart lock release confirmation AR Cart setting check AF_L…

Page
+$1:+$
487
Base - Ast Cart Sensor
EXCEN PRO(M)
EXCEN PRO(D)
EXCEN PRO(L)
NO. PART NO. PART NAME Q'TY Old No. Supply Supply LT Reference
1 EP02-001271B HARNESS-IO CN14-CONNECT CABLE 1
2 EP02-001272B HARNESS-AF CART LOCK CABLE 1
3 EP02-001273B HARNESS-AF CART SET CABLE 1
4 EP02-001274B HARNESS-AR CART LOCK CABLE 1
5 EP02-001275B HARNESS-AR CART SET CABLE 1
6 EP02-001637B HARNESS-CART LOCK RELEASE SENSOR CABLE 2 EP02-001637A
7 EP02-001635B HARNESS-CART CLAMP SENSOR CABLE ASSY 2 EP02-001635A

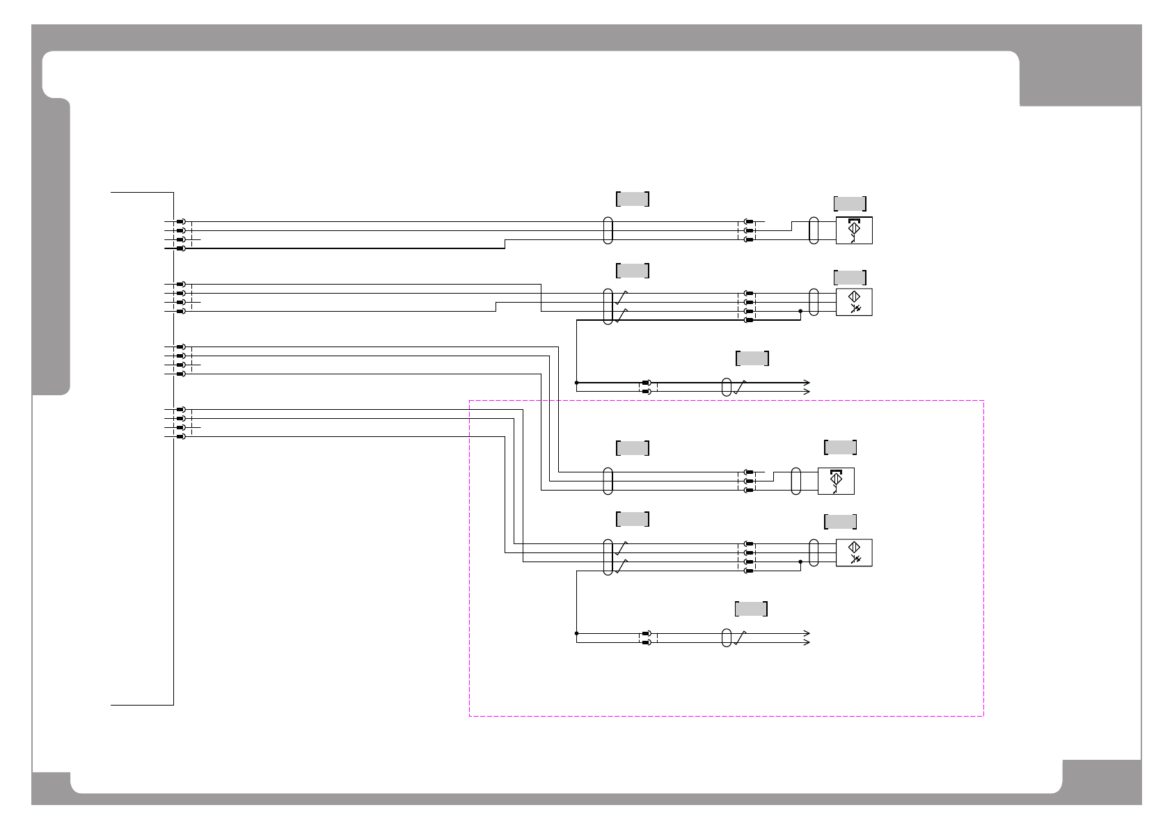
Page
+$1:+$
488
EXCEN PRO(M)
EXCEN PRO(D
)
EXCEN PRO(L)
Base - Ast Cart Sensor - PRO(D) Extension
-K322
AF Cart lock release
confirmation
AF Cart setting check
AR Cart lock release
confirmation
AR Cart setting check
AF_LOCK
AM03-021346A+064AA-4A
AF_CUT
AM03-021346A+064AA-4B
AR_LOCK
AM03-021346A+064AA-4C
AR_CUT
AM03-021346A+064AA-4D
+24V
IN210
N.C.
GND
+24V
IN211
N.C.
GND
+24V
IN212
N.C.
GND
+24V
IN213
N.C.
GND
GIO EX BOARD
(REV5.0)
EXCEN D EXT OPTION
1
2
3
4
3
4
5
6
7
8
2
1
AF-LOCK/CUT
JST
YLR-02V
SYM-01T-P0.5A
YLS-02V
YLS-02V
SYF-01T-P0.5A
YLP-02V
JST
1
2
AF-LOCK/CUT
2
1
AR-LOCK/CUT
JST
YLR-02V
SYM-01T-P0.5A
YLS-02V
YLS-02V
SYF-01T-P0.5A
YLP-02V
JST
1
2
AR-LOCK/CUT
AM03-020171A
UL2464 3C*24AWG
AM03-020173A
UL2464 3C*24AWG
UL2464 2P*24AWG
AM03-020172A
UL2464 2P*24AWG
AM03-020174A
-B1013
BN
BU
SMC
D-A93
-B1012
BN
BU
SMC
D-A93
43030-0001
43025-0400MOLEX
1
2
3
4
CN141
43030-0001
43025-0400MOLEX
1
2
3
4
CN142
43030-0001
43025-0400MOLEX
1
2
3
4
CN143
43030-0001
43025-0400MOLEX
1
2
3
4
CN144
CN141
4
3
2
1
MOLEX
43045-0412
CN142
4
3
2
1
MOLEX
43045-0412
CN143
4
3
2
1
MOLEX
43045-0412
CN144
4
3
2
1
MOLEX
43045-0412
AF-CART-LOCK-1
3
1
2
JST
YLP-03V
SYF-01T-P0.5A
YLS-03V
3
2
1
CART-LOCK
JST
YLR-03V
SYM-01T-P0.5A
YLS-03V
CART-SET
4
3
2
1
JST
YLR-04V
SYM-01T-P0.5A
YLS-02V
YLS-02V
SYF-01T-P0.5A
YLP-04V
JST
AF-CART-SET-1
1
2
3
4
AR-CART-LOCK-1
3
1
2
JST
YLP-03V
SYF-01T-P0.5A
YLS-03V
3
2
1
CART-LOCK
JST
YLR-03V
SYM-01T-P0.5A
YLS-03V
CART-SET
4
3
2
1
JST
YLR-04V
SYM-01T-P0.5A
YLS-02V
YLS-02V
SYF-01T-P0.5A
YLP-04V
JST
AR-CART-SET-1
1
2
3
4
-S335
BK
BU
BN
OMRON
E3T-FD12
EP02-001635A
BU UL#24 80/300-0.2mm2
-S336
BK
BU
BN
OMRON
E3T-FD12
EP02-001635A
BU UL#24 80/300-0.2mm2
EP02-001637B
EP02-001637B
AM03-020188A
UL2464 1P*24AWG
AM03-020187A
UL2464 1P*24AWG

Page
+$1:+$
489
Base - Ast Cart Sensor - PRO(D) Extension
EXCEN PRO(M)
EXCEN PRO(D)
EXCEN PRO(L)
NO. PART NO. PART NAME Q'TY Old No. Supply Supply LT Reference
1 AM03-020171A CABLE ASSY-AF CART LOCK CABLE ASSY 1
2 AM03-020172A CABLE ASSY-AF CART SET CABLE ASSY 1
3 EP02-001637B HARNESS-CART LOCK RELEASE SENSOR CABLE 2
4 EP02-001635A HARNESS-CART CLAMP SENSOR CABLE ASSY 2
EP02-001635A HARNESS-CART CLAMP SENSOR CABLE ASSY 2 DT DC Option
5 AM03-020187A CABLE ASSY-AF-VALVE CABLE ASSY 1
6 AM03-020173A CABLE ASSY-AR CART LOCK CABLE ASSY 1
7 AM03-020174A CABLE ASSY-AR CART SET CABLE ASSY 1
8 AM03-020188A CABLE ASSY-AR-VALVE CABLE ASSY 1