Excellent Modular Component Placer EXCEN Series EXCEN PRO(M)/(D)/(L) Technical Reference - 第673页
Page +$1:+$ 667 HSH - 16 Nozzle Sig R Axis EXCEN PRO(M) EXCEN PRO(D) EXCEN PRO(L) NO. P ART NO. P ART NAME Q'TY Old No. Supply Supply L T Reference 1 AM03-013209A CAB LE ASSY -HSH CNHEAD2 HARNESS 2 EP02- 000837B/ EP…

Page
+$1:+$
666
EXCEN PRO(M)
EXCEN PRO(D
)
EXCEN PRO(L)
HSH - 16 Nozzle Sig R Axis
XY_UNIT
VACUUM
SENSOR1
6
5
4
3
2
1
CN1
MOLEX
43025-0600
43030-0001
A COM
B/
YE
-M555
B
A/
A
VALVE_ACTUATOR
M
TAMAGAWA
TS3644N120
BK
GN
RD
BU
WH B COM
VALVE
ACTUATOR
OUT_A
OUT_A/
OUT_B
OUT_B/
A.COM
B.COM
CN1
6
5
4
3
2
1
RX+
RX-
TX+
TX-
SG
P24V
24GND
ALM
ORG SNS
V-DONE
HS-CW
HS-CCW
V-HOMING
ID
-ASHAHI V-AXIS DRIVER
ASHAHI V-AXIS
DRIVER
+24V
ORG
24GND
24GND
CN2
4
3
2
1
B9
A9
B8
#570
FA12-020-1
KEL
A1
B1
A2
B2
A3
B3
A4
B4
A5
B5
A6
B6
CNHEAD2
A7
B7
A8
A10
B10
24GND
GND
RX+
RX-
TX+
TX-
DONE(IN-2)
R(HOME)(IN-4)
HABP#1(IN-1)
V(HOME)(IN-3)
DETACH
ZILK
OUT_3
OUT_4
OUT_1
OUT_2
ID(Address
P24V
24GND
P24V
R-AXIS
HOME
SENSOR
BU
-B1041
BN
WH
BK
SUNX
PM-F24P
p
BN
BK
BU
SMC
PSE541-M3
-B1043
B10
A10
B9
A9
B8
A8
B7
A7
B6
A6
B5
A5
B4
A4
B3
A3
B2
A2
B1
A1
CNHEAD2
KEL
FA01-020-4
#566
14
13
12
11
10
9
8
7
6
5
4
3
2
1
VAXIS-CN3
MOLEX
43025-1400
43030-0001
43030-0004
CN3
1
2
3
4
5
6
7
8
9
10
11
12
13
14
24VOUT
PRE SEN1
24GND
NC
24VOUT
PRE SEN2
24GND
NC
CNR-ORG
4
3
2
1
MOLEX
43020-0400
43031-0004
43030-0004
43025-0400
MOLEX
1
2
3
4
CNR-ORG
EP02-000837A
BU UL1007 AWG26
BU UL1007 AWG26
BU UL1007 AWG26
EP02-000933A
RD UL1007 AWG22
BU
BU
EP02-000837A
BU UL1007 AWG26
WHUL1007 AWG26
WHUL1007 AWG26
WHUL1007 AWG26
WHUL1007 AWG26
WHUL1007 AWG26
BK UL1007 AWG22
WHUL1007 AWG26
WHUL1007 AWG26
WHUL1007 AWG26
WHUL1007 AWG26
CN4
8
7
6
5
4
3
2
1
8
7
6
5
4
3
2
1
VAXIS-CN4
MOLEX
43025-0800
43030-0004
WHUL1007 AWG26
NO USE
EP02-000896A
V-AXIS
HOME
SENSOR
BU
-B1042
BN
WH
BK
SUNX
PM-F24
43030-0004
43025-0400
MOLEX
1
2
3
4
VAXIS-CN2
EP02-001006A
BU UL1007 AWG26
1
1
2
3
4

Page
+$1:+$
667
HSH - 16 Nozzle Sig R Axis
EXCEN PRO(M)
EXCEN PRO(D)
EXCEN PRO(L)
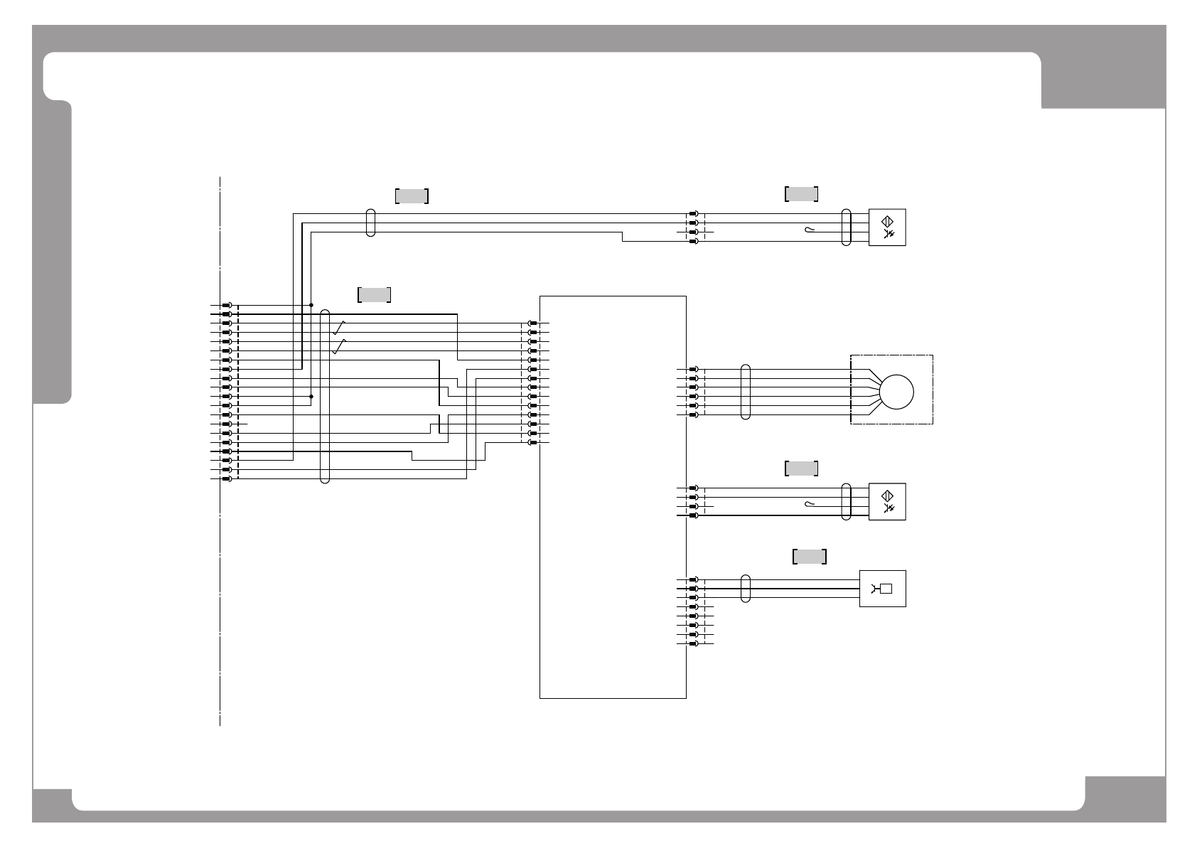
NO. PART NO. PART NAME Q'TY Old No. Supply Supply LT Reference
1 AM03-013209A CABLE ASSY-HSH CNHEAD2 HARNESS 2 EP02-000837B/ EP02-000837A
2 EP02-000933A HARNESS-R_Axis_PH SENSOR CABLE ASSY 1
3 EP02-001006A HARNESS-V_Axis_PH SENSOR CABLE 1
4 EP02-000896A HARNESS-VACUUM SENSOR CABLE ASSY 1

Page
+$1:+$
668
EXCEN PRO(M)
EXCEN PRO(D
)
EXCEN PRO(L)
HSH - 16 Z /R Axis Motor
-Z MOT
W
V
U
Z-axis MOTOR
M
ENC
SERVO MOTOR
4
1
3
2
MITSUBISHI
HG-AK0336-S12
RD
WH
BK
GN
OG/RD
GY/RD
GN
OG/BK
GY/BK
WH/BK
Z-MOT
2
3
1
4
MOLEX
43020-0400
43031-0001
Z-ENC
10
9
8
7
6
5
4
3
2
1
MOLEX
43020-1000
43031-0004
43030-0004
43025-1000
MOLEX
Z-ENC
1
2
3
4
5
6
7
8
9
10
R-ENC
10
9
8
7
6
5
4
3
2
1
MOLEX
43020-1000
43031-0004
43030-0004
43025-1000
MOLEX
R-ENC
1
2
3
4
5
6
7
8
9
10
Z Axis
MOTOR
(30w)
R Axis
MOTOR
(50w)
Z-MOT
EP02-001533B
R-MOT
6
5
2
3
1
4
MOLEX
43020-0600
43031-0001
MOLEX
43025-0400
43030-0001
-7AAM03-001755A+002AA Z-U
-7AAM03-001755A+002AA Z-V
-7AAM03-001755A+002AA Z-W
002.3AM03-001755A+002AA Z-FG
Z-FG
-7DAM03-001755A+002AA ZE-FG
-7DAM03-001755A+002AA ZE-MR
-7DAM03-001755A+002AA ZE-P5
-7DAM03-001755A+002AA ZE-MRR
-7DAM03-001755A+002AA ZE-P5G
-7DAM03-001755A+002AA R-U
-7DAM03-001755A+002AA R-V
-7DAM03-001755A+002AA R-W
-7DAM03-001755A+002AA R-FG
-7DAM03-001755A+002AA RE-MR
-7DAM03-001755A+002AA RE-P5
-7DAM03-001755A+002AA RE-FG
-7DAM03-001755A+002AA RE-MRR
-7DAM03-001755A+002AA RE-P5G
RM
2
3
4
1
6
5
2
3
1
4
R-MOT
MOLEX
43025-0600
43030-0001
EP02-001532B
MR-PWS1CBL035M-A2-L-S1
RD
WH
BK
GN
6
3
8
7
2
1
4
5
9
HF-KP0536-S1
2
3
4
1
MITSUBISHI
SERVO MOTOR
ENC
M
R-axis MOTOR
-R MOT
U
V
W
E
MR
MRR
CONT
BAT
MDR
MD
P5
P5G
SHD
9
RE
5
4
1
2
7
8
3
6
WH/RD
WH/BK
YE/RD
YE/BK
GY/BK
GY/RD
MR-J3ENCBL035M-A2-L-S1
EP02-001532B
OG/RD
OG/BK
1
2
2