N7205A130B - 第111页
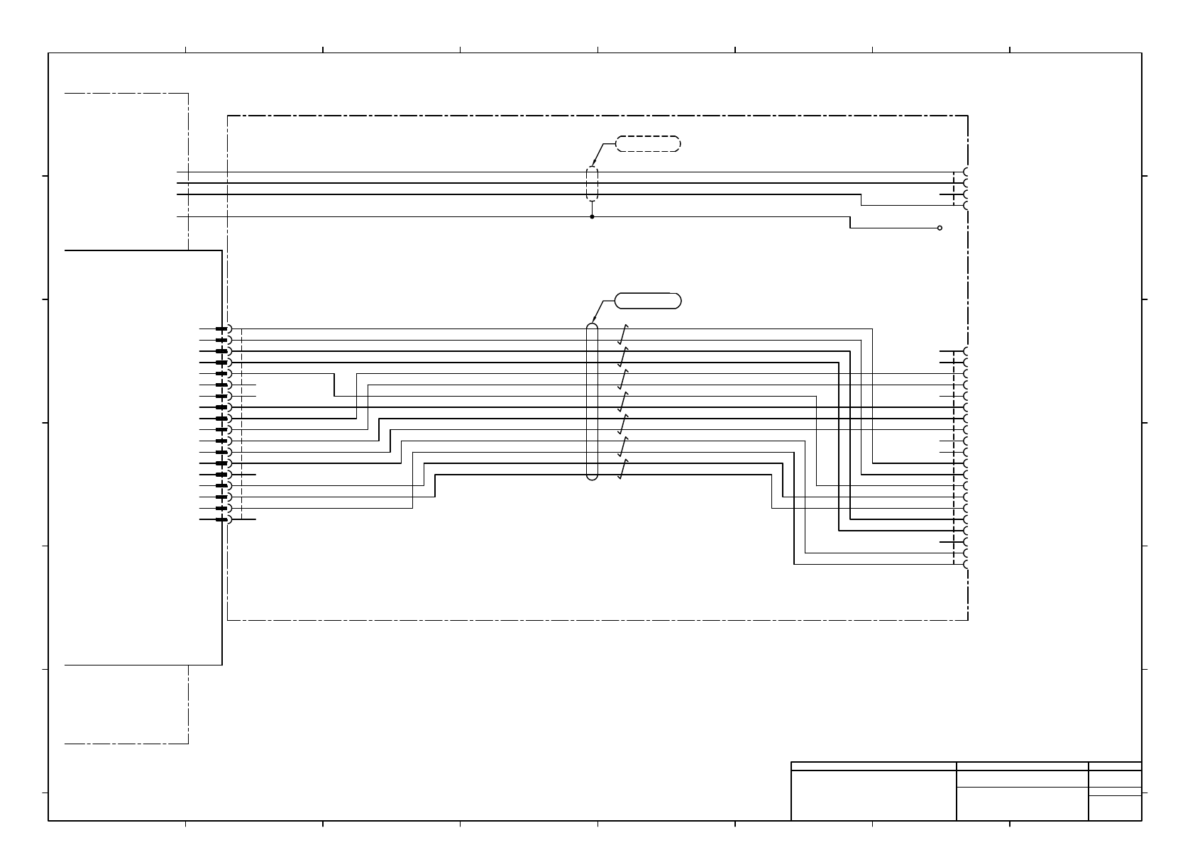
L11c5X1 L31c4X1 Ec5X1 +A11 Power Unit For TRAY FEEDER (Front) BK2 BK1 GN/YE UE/2501E-SBX(N)[Y/G] Black LF 3×16AWG MOLEX TRAY.PF 51300-0414 B2 B1 A2 A1 R1.25-4 JST FGTF1 FGTF N.C N.C SVONSW 24GND N.C IN204 TRAY.SR01-1 TRA…

+A71
24V Power Supply Unit
24VOT
24V
24GND
1
2
24V
3
24GND
4
ACIN
L21
L31
A1
A2
-V
A3
E
B1
N.C.
B2
B3
JST
1_T113
PHDR-10VS
1
2
3
4
5
6
7
8
9
10
CN1
N.C.
1
2
3
4
5
6
FAN ALARM
FAN ALARM GND
7
8
9
10
N.C.
N.C.
N.C.
N.C.
N.C.
N.C.
N.C.
-T113
PLA600F-24-XPFS
Cosel
N.C.
T2
A1
A2
A3
L21
L31
-V
SIO Board
B1
E
B2
B3
N.C.
N.C.
-K311
PNF0C2
+A11
Power Unit
JST
FANF_K311
PAP-03V-S
3
2
1
CN-FANF
24VOUT
IN135
24GND
1
2
3
CARTP
1
2
3
24V
24GND
24V
4
24GND
UL2464 (SPV840) 1P×24AWG(11/0.16TA) LF BK
BK
BK/WH
MTKC007224AC
AMP
CARTRA11
177900-1
4
3
2
1
AMP
24VOTA71
177900-1
4
3
2
1
MTKC007223AD
A1
A2
A3
AMP
ACINA71
1-178129-6
B1
B2
B3
AMP
T2A11
1-178129-6
B3
B2
B1
A3
A2
A1
MTKC007409AD
BK2
BK1
BK4
BK3
BK6
BK5
CMX/2464-1007/ⅡA LF 6C×16AWG
5
WH
RD
GN/YE
BK
STO(A)/TC LF 4E×16AWG
5
4
6
2464C(BPF)VVP AWG#24×1P-B
6
Panasonic Smart Factory Solutions Co.,Ltd. パナソニック スマートファクトリーソリューションズ株式会社
Name
Drawing No.
Loc. No.
F4K1020-05A
1
2 3 4 5 6 7 8
A
B
C
D
E
F
1 2 3 4 5 6 7 8
A
B
C
D
E
F
Page. No.
Main Body Wiring (NPM-WX)
(24V Power supply unit Wiring)
MTKA010992+057AG
P057

L11c5X1
L31c4X1
Ec5X1
+A11
Power Unit
For
TRAY FEEDER
(Front)
BK2
BK1
GN/YE
UE/2501E-SBX(N)[Y/G] Black LF 3×16AWG
MOLEX
TRAY.PF
51300-0414
B2
B1
A2
A1
R1.25-4
JST
FGTF1
FGTF
N.C
N.C
SVONSW
24GND
N.C
IN204
TRAY.SR01-1
TRAY.SR01-2
N.C
N.C
TXD+
TXD-
GND
CHK2a
CHK2b
RXD+
RXD-
N.C
CHK1a
CHK1b
-K313
PDG14042A
CN Board : Safety
CNTAF
TxD5A+
TxD5A-
RxD5A+
1
2
3
RxD5A-
GND
N.C.
4
5
6
IN202
IN204
Si6
7
8
9
10
11
12
13
14
OUT034
JST
TAF_K313
PUDP-18V-S
1
2
3
4
5
6
7
8
9
10
11
12
13
14
15
16
17
18
T1F
T3F
15
16
17
18
24GND
FEMG+
FEMG-
T1
Si7
T3
MOLEX
TRAY.SF
51238-2011
D5
D4
D3
D2
D1
C5
C4
C3
C2
C1
B5
B4
B3
B2
B1
A5
A4
A3
A2
A1
MTKC007417AE
BK/WH
BK
RD/WH
RD
GN/WH
GN
YE/WH
YE
UL2464 (SPV840) 7P×24AWG(11/0.16TA) LF BK
BN
BN/WH
BU
BU/WH
GY/WH
GY
5
MTKA017734** : Tray Feeder(Front) Support Wiring:NPM-WX
3
MTKC007412**
MTKC007412AC
4
2464C(BPF)VVP AWG#24×7P-B
5
Panasonic Smart Factory Solutions Co.,Ltd. パナソニック スマートファクトリーソリューションズ株式会社
Name
Drawing No.
Loc. No.
F4K1020-05A
1
2 3 4 5 6 7 8
A
B
C
D
E
F
1 2 3 4 5 6 7 8
A
B
C
D
E
F
Page. No.
Main Body Wiring (NPM-WX)
(TRAY FEEDER I/F : Front)
MTKA010992+058AF
P058

L11d5X1
L31d4X1
Ed5X1
+A11
Power Unit
For
TRAY FEEDER
(Rear)
BK2
BK1
GN/YE
UE/2501E-SBX(N)[Y/G] Black LF 3×16AWG
MOLEX
TRAY.PR
51300-0414
B2
B1
A2
A1
R1.25-4
JST
FGTR1
FGTR
N.C
N.C
SVONSW
24GND
N.C
IN205
TRAY.SR01-1
TRAY.SR01-2
N.C
N.C
TXD+
TXD-
GND
CHK2a
CHK2b
RXD+
RXD-
N.C
CHK1a
CHK1b
-K313
PDG14042A
CN Board : Safety
CNTAR
1
2
3
4
5
6
7
8
9
10
11
12
13
14
JST
TAR_K313
PUDP-18V-S
1
2
3
4
5
6
7
8
9
10
11
12
13
14
15
16
17
18
15
16
17
18
MOLEX
TRAY.SR
51238-2011
D5
D4
D3
D2
D1
C5
C4
C3
C2
C1
B5
B4
B3
B2
B1
A5
A4
A3
A2
A1
MTKC007418AE
BK/WH
BK
RD/WH
RD
GN/WH
GN
YE/WH
YE
UL2464 (SPV840) 7P×24AWG(11/0.16TA) LF BK
BN
BN/WH
BU
BU/WH
GY/WH
GY
TxD6A+
TxD6A-
RxD6A+
RxD6A-
GND
N.C.
IN203
IN205
Si8
OUT035
T2R
T3R
24GND
REMG+
REMG-
T2
Si9
T3
4 5
MTKA017735** : Tray Feeder(Rear) Support Wiring:NPM-WX
3
MTKC007413AC
MTKC007413**
2464C(BPF)VVP AWG#24×7P-B
5
Panasonic Smart Factory Solutions Co.,Ltd. パナソニック スマートファクトリーソリューションズ株式会社
Name
Drawing No.
Loc. No.
F4K1020-05A
1
2 3 4 5 6 7 8
A
B
C
D
E
F
1 2 3 4 5 6 7 8
A
B
C
D
E
F
Page. No.
Main Body Wiring (NPM-WX)
(TRAY FEEDER I/F : Rear)
MTKA010992+059AF
P059