N7205A130B - 第128页
L2 Width Adjustment Axis Dual Mode ORG Detection CNM9 +V24(M) GND(M) +24(C) 1 2 3 GND(C) ORG +LS 4 5 6 -K323 -LS EMG1W(OUT216) +V24(C) 7 8 9 10 11 12 13 14 CNB4 +V24(C) -LS 1 2 3 GND(C) +V24(C) 4 5 6 ORG GND(C) 7 8 JST B…

Panasonic Smart Factory Solutions Co.,Ltd. パナソニック スマートファクトリーソリューションズ株式会社
Name
Drawing No.
Loc. No.
F4K1020-05A
1
2 3 4 5 6 7 8
A
B
C
D
E
F
1 2 3 4 5 6 7 8
A
B
C
D
E
F
Page. No.
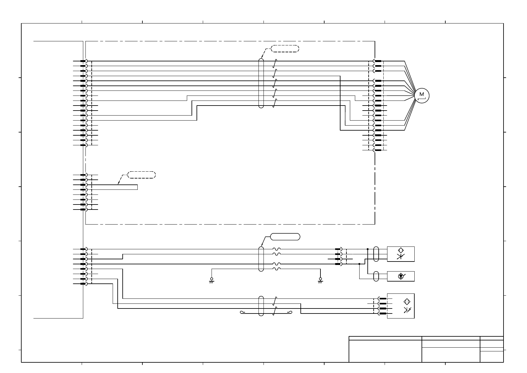
Dual Conveyor Unit (NPM-WX)
(Width Adjustment Axis 1)
MTKA008067+012AH
P012
L1 Width Adjustment Axis Motor
1
2
3
4
5
6
7
8
9
10
11
12
13
14
15
16
17
18
-M619
P24(M)
GND(M)
P24(C)
GND(C)
ORG
+LS
-LS
EMG
DATA+
DATA-
CW/CCW
BUSY
NC
NC
NC
NC
NC
OUTPUT COM
L1 Width Adjustment Axis
Single Mode Detection
L1 Width Adjustment Axis
Dual Mode ORG Detection
L1 Width Adjustment Axis
Single Mode ORG Detection
(Dual Modle +OVR Detection)
CNM9
+V24(M)
GND(M)
+24(C)
1
2
3
GND(C)
ORG
+LS
4
5
6
-K324
-LS
EMG1W(OUT216)
+V24(C)
7
8
9
10
11
12
13
14
CNB4
+V24(C)
-LS
1
2
3
GND(C)
+V24(C)
4
5
6
ORG
GND(C)
7
8
CNB5
+V24(C)
+LS
1
2
3
GND(C)
+V24(C)
4
5
6
ORG
GND(C)
7
8
BN/WH
BN
YE/WH
YE
GN/WH
GN
BK/WH
BK
RD/WH
RD
JST
B4_K323/K324
PAP-08V-S
8
7
6
5
4
3
2
1
JST
B5_K323/K324
PAP-08V-S
8
7
6
5
4
3
2
1
L1 Support Pin Detection (Receiver)
-B121T
-B121R
BU
BK
BN
BU
BN
FGCVF5
R1.25-4
JST
FGCVM5
R1.25-4
JST
L1 Support Pin Detection (Projector)
AMP
B121P
177908-1
4
3
2
1
AMP
B121R
177900-1
4
3
2
1
BK
GN
WH
RD
UL2464 (SPV924) 4×25AWG(40/0.08TA) LF BK
BK/WH
BK
RD/WH
RD
UL2464 (SPV840) 2P×24AWG(11/0.16TA) LF BK
UL2464 (SPV840) 3P×24AWG(11/0.16TA) LF BK
GN/WH
GN
BK/WH
BK
RD/WH
RD
JST
B122R
PAP-04V-S
4
3
2
1
JST
B123R
PAP-04V-S
4
3
2
1
P24
OUT1
OUT2
GND
1
2
3
4
-B124
P24
OUT1
OUT2
GND
1
2
3
4
-B123
P24
OUT1
OUT2
GND
1
2
3
4
-B122
MTKC005744AF
MTKC005745AF
EMG2W(OUT716)
JST
M9_K324
PHDR-18VS
1
2
3
4
5
6
7
8
9
10
11
12
13
14
15
16
17
18
NC
NC
15
16
17
18
NC
NC
NC
NC
PDG14040A
JST
M619R
PHDR-18VS
18
17
16
15
13
12
11
10
9
8
7
6
5
4
14
3
2
1
MTKC007205**
JST
B124R
PAP-04V-S
4
3
2
1
D+MAIN
D-MAIN
D+SUB
D-SUB
CN Board : Transfer #2(Rear)
NC
GND(C)
UL2464 (SPV840) 5P×24AWG(11/0.16TA) LF BK
7
MTKA010992** : Main Body Wiring:NPM-WX
5
7
2464C(BPF)VVP AWG#24×5P-B
7
6
2464C(BPF)VVP AWG#24×2P-B
7
2464C(BPF)VVP AWG#24×3P-B
7
6

L2 Width Adjustment Axis
Dual Mode ORG Detection
CNM9
+V24(M)
GND(M)
+24(C)
1
2
3
GND(C)
ORG
+LS
4
5
6
-K323
-LS
EMG1W(OUT216)
+V24(C)
7
8
9
10
11
12
13
14
CNB4
+V24(C)
-LS
1
2
3
GND(C)
+V24(C)
4
5
6
ORG
GND(C)
7
8
JST
B4_K323
PAP-08V-S
8
7
6
5
4
3
2
1
L2 Support Pin Detection (Receiver)
-B125T
-B125R
BU
BK
BN
BU
BN
L2 Support Pin Detection (Projector)
AMP
B125P
177908-1
4
3
2
1
AMP
B125R
177900-1
4
3
2
1
BK
GN
WH
RD
UL2464 (SPV924) 4×25AWG(40/0.08TA) LF BK
BK/WH
BK
RD/WH
RD
UL2464 (SPV840) 2P×24AWG(11/0.16TA) LF BK
JST
B122/6R
PAP-04V-S
4
3
2
1
P24
OUT1
OUT2
GND
1
2
3
4
-B126
MTKC005746AG
EMG2W(OUT716)
JST
M9_K323
PHDR-18VS
1
2
3
4
5
6
7
8
9
10
11
12
13
14
15
16
17
18
NC
NC
15
16
17
18
NC
NC
PDG14040A
CNB5
+V24(C)
+LS
1
2
3
GND(C)
+V24(C)
4
5
6
ORG
GND(C)
7
8
NC
NC
L2 Width Adjustment Axis Motor
1
2
3
4
5
6
7
8
9
10
11
12
13
14
15
16
17
18
-M629
P24(M)
GND(M)
P24(C)
GND(C)
ORG
+LS
-LS
EMG
DATA+
DATA-
CW/CCW
BUSY
NC
NC
NC
NC
NC
OUTPUT COM
JST
M629R
PHDR-18VS
18
17
16
15
13
12
11
10
9
8
7
6
5
4
14
3
2
1
JST
B5_K323
PAP-08V-S
8
7
6
5
4
3
2
1
UL1007 24AWG BU BU
MTKC007206**
MTKC008654**
D+SUB
D-SUB
D+MAIN
D-MAIN
CN Board : Transfer #1(Front)
BN/WH
BN
YE/WH
YE
GN/WH
GN
BK/WH
BK
RD/WH
RD
UL2464 (SPV840) 5P×24AWG(11/0.16TA) LF BK
FGCVF6
R1.25-4
JST
FGCVM6
R1.25-4
JST
NC
GND(C)
7
MTKA017733** : Dual Conveyor Support Wiring:NPM-WX
5
2464C(BPF)VVP AWG#24×5P-B
7
2464C(BPF)VVP AWG#24×2P-B
7
6
Panasonic Smart Factory Solutions Co.,Ltd. パナソニック スマートファクトリーソリューションズ株式会社
Name
Drawing No.
Loc. No.
F4K1020-05A
1
2 3 4 5 6 7 8
A
B
C
D
E
F
1 2 3 4 5 6 7 8
A
B
C
D
E
F
Page. No.
Dual Conveyor Unit (NPM-WX)
(Width Adjustment Axis 2)
MTKA008067+013AH
P013

+V24(C)
IN020
OUT010
GND(C)
+V24(C)
IN021
OUT010
GND(C)
+V24(C)
IN022
OUT012
GND(C)
+V24(C)
IN023
OUT012
GND(C)
L1 Left Side PCB Detection 1
P24
OUT
IN
GND
1
2
3
4
-B1021
L1 Left Side PCB Detection 2
1
2
3
4
5
6
7
8
9
10
11
12
13
14
15
16
CNB1
-K323
JST
B1_K323
PAP-16V-S
1
2
3
4
5
6
7
8
9
10
11
12
13
14
15
16
P24
OUT
IN
GND
1
2
3
4
-B1020
MTKC005747AE
PDG14040A
OG/WH
OG
GY/WH
GY
BU/WH
BU
BN/WH
BN
YE/WH
YE
GN/WH
GN
BK/WH
BK
RD/WH
RD
P24
OUT
IN
GND
1
2
3
4
-B1023
P24
OUT
IN
GND
1
2
3
4
-B1022
JST
B1020R
PAP-04V-S
4
3
2
1
JST
B1021R
PAP-04V-S
4
3
2
1
JST
B1022R
PAP-04V-S
4
3
2
1
JST
B1023R
PAP-04V-S
4
3
2
1
CN Board : Transfer #1(Front)
+V24(C)
IN024
OUT011
GND(C)
+V24(C)
IN025
OUT011
GND(C)
+V24(C)
IN026
OUT011
GND(C)
+V24(C)
IN027
OUT012
GND(C)
P24
OUT
IN
GND
1
2
3
4
-B1024
JST
B1024R
PAP-04V-S
4
3
2
1
1
2
3
4
5
6
7
8
9
10
11
12
13
14
15
16
CNB2
JST
B2_K323
PAP-16V-S
1
2
3
4
5
6
7
8
9
10
11
12
13
14
15
16
P24
OUT
IN
GND
1
2
3
4
-B1025
JST
B1025R
PAP-04V-S
4
3
2
1
LG/WH
LG
VT/WH
VT
LB/WH
LB
PK/WH
PK
L1 Mount Position #2 PCB Detection 4
L1 Mount Position #2 PCB Detection 5
L2 Left Side PCB Detection 1
L2 Left Side PCB Detection 2
UL2464 (SPV840) 12P×24AWG(11/0.16TA) LF BK
5
3
2464C(BPF)VVP AWG#24×12P-B
5
4
Panasonic Smart Factory Solutions Co.,Ltd. パナソニック スマートファクトリーソリューションズ株式会社
Name
Drawing No.
Loc. No.
F4K1020-05A
1
2 3 4 5 6 7 8
A
B
C
D
E
F
1 2 3 4 5 6 7 8
A
B
C
D
E
F
Page. No.
Dual Conveyor Unit (NPM-WX)
(Position Sensor 1)
MTKA008067+014AF
P014