N7205A130B - 第155页
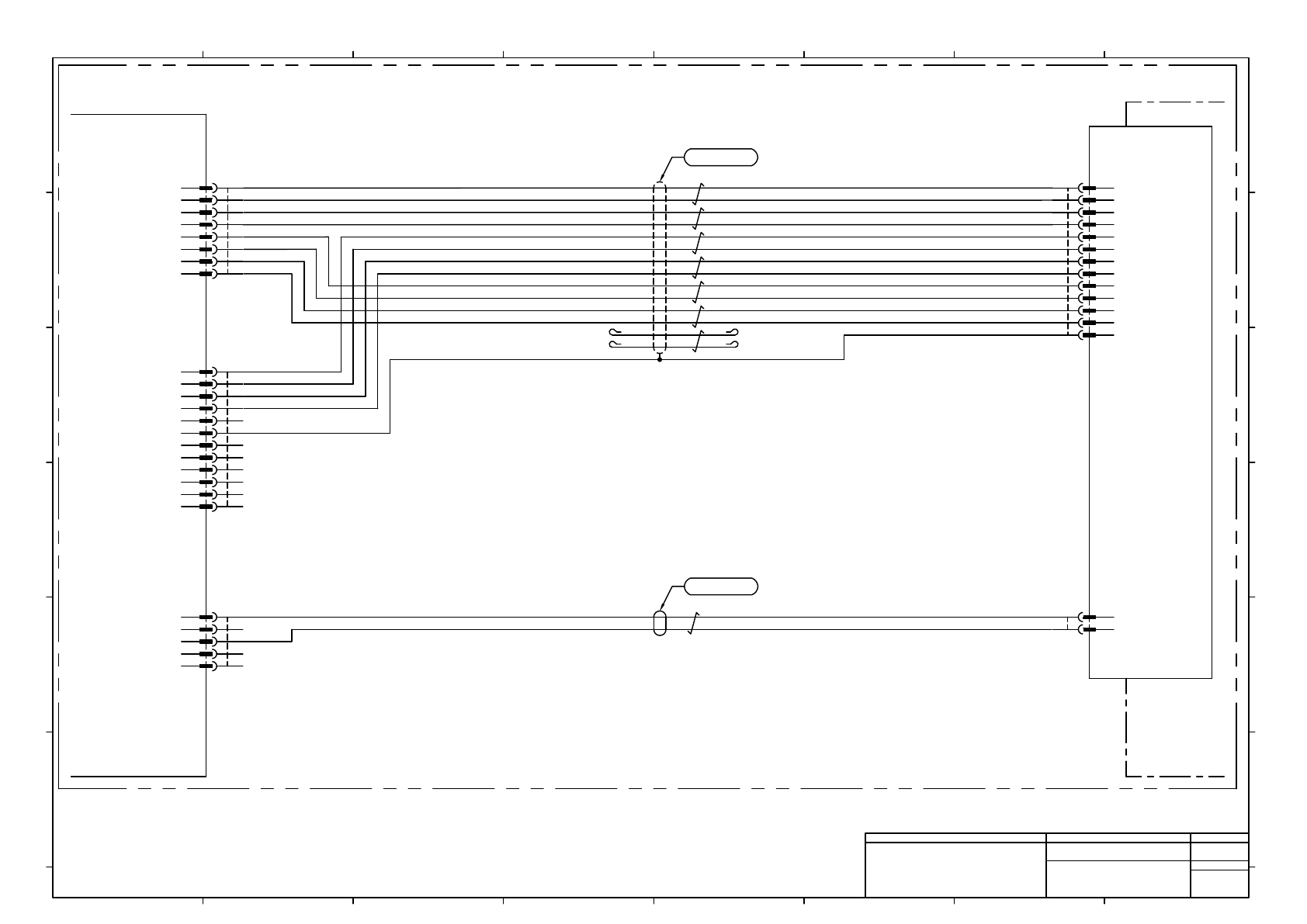
CN5 -K331 PPE0AD S5V GND S_D+ 1 2 3 S_D- 4 CN14 24G NC FAN ALM0 1 2 3 24VOUT 4 JST 14K331/2 PAP-04V-S 4 3 2 1 FX-axis Cooling FAN FX軸冷却ファン M -G111 109P0424N7D04 BK YE RD Sanyo Denki LED Lighting Control Board #1 MTND0000…

CN3
-K331
PPE0AD
CN1
1
5
2
6
3
7
IO1
4
8
9
Note1) Connector pin arrangement is not sequential.
IO2
10
IO3
GND
F.G
11
12
13
JST
1K335/6
PAP-13V-S
13
12
11
10
9
8
4
7
3
6
2
5
1
OG/RD2
OG/BK2
PK/RD1
PK/BK1
YE/RD1
YE/BK1
WH/RD1
WH/BK1
OG/RD1
OG/BK1
GY/RD1
GY/BK1
MTKC000653AD
LED Lighting
Control Board #1
-K345
PLU0BA
-E001
LED Lighting Board #1
Area Camera
LED Lighting (Front)
CH1_A
CH1_K
CH2_A
CH2_K
CH3_A
CH3_K
CH4_A
CH4_K
Note1)
2
6
7
8
3
4
5
1
#1_A
#1_K
24G
LTYPE0
LTYPE1
LTYPE2
#2_A
#2_K
1
2
7
8
4
11
3
5
6
9
10
12
#3_A
#3_K
#4_A
#4_K
GND
FG
JST
CN4
PUDP-12V-S
1
2
7
8
4
11
3
5
6
9
10
12
Note1)
LTEMP
N.C.
5V
GND
N.C.
FG
CN4
GY/RD2
GY/BK2
CMX/2464-1061/ⅡA-SB LF 7P×26AWG
JST
CN3
PUDP-08V-S
1
2
7
8
3
4
5
6
Note1)
※ Character recognition Head Camera Unit
MTKA013341** : Character recognition Head Camera Unit :WD42
UL2464 (SPV840) 1P×24AWG(11/0.16TA) LF BK
BK
BK/WH
MTKC007037AD
CN2
1
2
CH5_A
CH5_K
JST
CN2
PAP-02V-S
2
1
JST
CN13
PAP-05V-S
5
4
3
2
1
1
2
3
4
5
#5_A
NC
#5_K
NC
24G
CN13
2464C(BPF)VVP AWG#24×1P-B
3
Panasonic Smart Factory Solutions Co.,Ltd. パナソニック スマートファクトリーソリューションズ株式会社
Name
Drawing No.
Loc. No.
F4K1020-05A
1
2 3 4 5 6 7 8
A
B
C
D
E
F
1 2 3 4 5 6 7 8
A
B
C
D
E
F
Page. No.
XY Unit (NPM-WX)
(LED Lighting 1 Wiring(Character recognition))
MTKA008063+009AD
P009

CN5
-K331
PPE0AD
S5V
GND
S_D+
1
2
3
S_D-
4
CN14
24G
NC
FAN ALM0
1
2
3
24VOUT
4
JST
14K331/2
PAP-04V-S
4
3
2
1
FX-axis Cooling FAN
FX軸冷却ファン
M
-G111
109P0424N7D04
BK
YE
RD
Sanyo Denki
LED Lighting
Control Board #1
MTND000014**
N.C.
5
FG
6
JST
5K331/2
PAP-06V-S
4
3
2
1
6
5
Hight Detect Sensor
(OPTION)
LASER
SENSOR
-B111A
ZX2-LD50-51
OMRON
BN
RD
WH
BK
BU
MTKA005489** : HEIGHT SENSOR Assy
MTKA009640**: X-Axis:NPM-WX
BK
MTNS000184**
1
-B111
109P0424H7D38
2
Panasonic Smart Factory Solutions Co.,Ltd. パナソニック スマートファクトリーソリューションズ株式会社
Name
Drawing No.
Loc. No.
F4K1020-05A
1 2 3 4 5 6 7 8
A
B
C
D
E
F
1 2 3 4 5 6 7 8
A
B
C
D
E
F
Page. No.
XY Unit (NPM-WX)
(Cooling FAN 1 Wiring)
MTKA008063+010AC
P010

Note1) Connector pin arrangement is not sequential.
MTNW000278AA
GN
AWG#30
BN
AWG#30
YE
AWG#28
BK
AWG#28
RD
AWG#30
YE
AWG#30
BK
AWG#28
WH
AWG#28
GN
AWG#28
RD
AWG#28
BK
AWG#28
RD
AWG#28
WH
AWG#28
GN
AWG#28
BU
AWG#28
YE
AWG#28
BU
AWG#28
WH
AWG#28
15
3
16
17
4
26
13
6
19
5
18
7
20
8
21
9
22
10
23
11
24
12
HONDA
2K303
HDR-E26MSG1+
25
14
1
HDR-E26LPK+
2
1
14
2
HONDA
CMFP
HDR-E26MSG1+
15
3
16
4
17
5
18
6
19
7
20
9
22
8
21
13
26
23
10
11
24
12
HDR-E26ALPB+
25
CAML-CROB-AC-7000
CN2
Capture Board
14
25
12
24
11
23
10
22
9
21
8
20
7
18
5
19
6
13
1
26
4
17
16
3
2
15
-K303
PPREAB
+A01
CPU Box
FGC-8-M4
Kitagawa Industries
Note1) Note1)
GND
TxOUT0-
TxOUT0+
TxOUT1-
TxOUT1+
TxOUT2-
TxOUT2+
TxCLK OUT-
TxCLK OUT+
TxOUT3-
TxOUT3+
SerTC(RxD)+
SerTC(RxD)-
CC1(TRIG/VD)-
CC1(TRIG/VD)+
SerTFG(TxD)-
SerTFG(TxD)+
GND
+12V
+12V
CC2-
CC2+
CC3-
CC3+
CC4-
CC4+
To
CMFR
(P012)
CAML-CROB-AC-7300
1
1
Panasonic Smart Factory Solutions Co.,Ltd. パナソニック スマートファクトリーソリューションズ株式会社
Name
Drawing No.
Loc. No.
F4K1020-05A
1 2 3 4 5 6 7 8
A
B
C
D
E
F
1 2 3 4 5 6 7 8
A
B
C
D
E
F
Page. No.
XY Unit (NPM-WX)
(Area Camera Wiring 1)
MTKA008063+011AC
P011