N7205A130B - 第162页
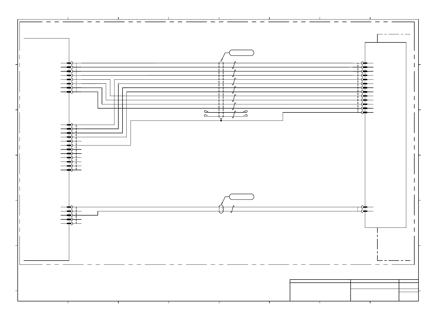
Note1) Connector pin arrangement is not sequential. ※ 2 Beam Type Wiring CN3 -K332 PPE0AD CN1 1 5 2 6 3 7 IO1 4 8 9 IO2 10 IO3 GND F.G 11 12 13 JST 1K335/6 PAP-13V-S 13 12 11 10 9 8 4 7 3 6 2 5 1 OG/RD2 OG/BK2 PK/RD1 PK/…

+A22
-K332
PPE0AD
LED Lighting
Control Board #2
Head 2
(Rear)
CN1
JAE
1A22
DM1R016PA1
Note1) Connector pin arrangement is not sequential.
CN1
CN2
FGRX2
R1.25-4
JST
FGA22
R1.25-3.5
JST
IN01
9
RXD+
RXD-
TXD+
1
2
3
TXD-
EMG
GND
4
5
6
ILKOUT
HD24V
7
8
ILK2
GND
ILK1
2
1
4
EMG
RXD-
RXD+
3
6
8
TXD-
TXD+
5
7
ILK2
GND
ILK1
11
12
3
EMG
RXD-
RXD+
4
6
13
TXD-
TXD+
5
14
14
5
13
6
4
3
12
11
Note1)
24G
10
JST
CN1
PUDP-10V-S
10
9
8
7
6
5
4
3
2
1
CN6
24VIN
LED24V
1
2
3
24G
24G
4
5
6
24G
HTYPE0
24G
9
10
11
HTYPE1
24G
12
13
N.C.
14
JST
CN2
PUDP-14V-S
2
1
4
3
6
8
5
7
9
10
11
12
13
14
MTKC005674AD
GN
RD
WH
BK
BN
YE
RMFEV-P(2103) AWG21(0.5)/6C
MTKC005675AD
Note1)
RMFEV-P(2103) AWG21(0.5)/8C
OG
BU
BN
YE
GN
RD
WH
BK
FGRX1
R1.25-4
JST
LB
VT
GY
PK
BK
GN
BU
YE
RD
BN
WH
OG
RMFEV-P(2103) AWG25/4P+AWG30/4C
AWG25
AWG25
AWG25
AWG25
AWG25
AWG25
AWG25
AWG25
AWG30
AWG30
AWG30
AWG30
N.C.
N.C.
7
8
MOLEX
CN6
43025-0800
8
7
6
5
4
3
2
1
24VIN
24G
LB
VT
GY
PK
BK
GN
BU
YE
RD
BN
WH
OG
RMFEV-P(2103) AWG25/4P+AWG30/4C
AWG25
AWG25
AWG25
AWG25
AWG25
AWG25
AWG25
AWG25
AWG30
AWG30
AWG30
AWG30
48V
48G
7
8
48V
10
48G
9
48V
48G
15
16
24V
2
24G
1
1
2
16
15
9
10
8
7
JST
HR_K313
PUDP-08V-S
8
7
6
5
4
3
2
1
MOLEX
HRPWA11
5557-14R-210
9
8
7
6
5
4
3
2
1
14
13
12
11
10
+A11
Power Unit
HRPW
48V
48G
1
2
48V
3
48G
4
48V
48G
5
6
7
8
9
24V
24G
10
11
12
13
14
24V
24G
24V
24G
24V
24G
CNHR
-K313
PDG14042A
CN Board : Safety
TXD1+
TXD1-
RXD1+
1
2
3
RXD1-
EMGA1
GND
4
5
6
8
7
IO-1-
IO-1+
FGR1
R1.25-4
JST
※ 2 Beam Type Wiring
2
2
MTKA008064** : XY-Axis Rear Side Wiring:NPM-WX
2
Panasonic Smart Factory Solutions Co.,Ltd. パナソニック スマートファクトリーソリューションズ株式会社
Name
Drawing No.
Loc. No.
F4K1020-05A
1 2 3 4 5 6 7 8
A
B
C
D
E
F
1 2 3 4 5 6 7 8
A
B
C
D
E
F
Page. No.
XY Unit (NPM-WX)
(Head 2 Wiring)
MTKA008063+016AE
P016
Note2) Insert these cables into the same ferrite core.
MTKC005668**, MTKC005669**,
MTKC005670**, MTKC005671**,
MTKC005672**, MTKC005673**,
MTKC005675**
KITAGAWA Industries
RFC-H13
KITAGAWA Industries
RFC-20
Note2)

Note1) Connector pin arrangement is not sequential.
※ 2 Beam Type Wiring
CN3
-K332
PPE0AD
CN1
1
5
2
6
3
7
IO1
4
8
9
IO2
10
IO3
GND
F.G
11
12
13
JST
1K335/6
PAP-13V-S
13
12
11
10
9
8
4
7
3
6
2
5
1
OG/RD2
OG/BK2
PK/RD1
PK/BK1
YE/RD1
YE/BK1
WH/RD1
WH/BK1
OG/RD1
OG/BK1
GY/RD1
GY/BK1
MTKC000653AD
LED Lighting
Control Board #2
-K336
PLU0A1
-E002
LED Lighting Board #2
Area Camera
LED Lighting (Rear)
CH1_A
CH1_K
CH2_A
CH2_K
CH3_A
CH3_K
CH4_A
CH4_K
Note1)
2
6
7
8
3
4
5
1
#1_A
#1_K
24G
LTYPE0
LTYPE1
LTYPE2
#2_A
#2_K
1
2
7
8
4
11
3
5
6
9
10
12
#3_A
#3_K
#4_A
#4_K
GND
FG
JST
CN4
PUDP-12V-S
1
2
7
8
4
11
3
5
6
9
10
12
Note1)
LTEMP
N.C.
5V
GND
N.C.
FG
CN4
GY/RD2
GY/BK2
CMX/2464-1061/ⅡA-SB LF 7P×26AWG
JST
CN3
PUDP-08V-S
1
2
7
8
3
4
5
6
Note1)
※ Standard Head Camera Unit
MTKA012687** : Standard Head Camera Unit :WD42
MTKA008064** : XY-Axis Rear Side Wiring:NPM-WX
1
Panasonic Smart Factory Solutions Co.,Ltd. パナソニック スマートファクトリーソリューションズ株式会社
Name
Drawing No.
Loc. No.
F4K1020-05A
1 2 3 4 5 6 7 8
A
B
C
D
E
F
1 2 3 4 5 6 7 8
A
B
C
D
E
F
Page. No.
XY Unit (NPM-WX)
(LED Lighting 2 Wiring(Standard))
MTKA008063+017AC
P017

CN3
-K332
PPE0AD
CN1
1
5
2
6
3
7
IO1
4
8
9
Note1) Connector pin arrangement is not sequential.
IO2
10
IO3
GND
F.G
11
12
13
JST
1K335/6
PAP-13V-S
13
12
11
10
9
8
4
7
3
6
2
5
1
OG/RD2
OG/BK2
PK/RD1
PK/BK1
YE/RD1
YE/BK1
WH/RD1
WH/BK1
OG/RD1
OG/BK1
GY/RD1
GY/BK1
MTKC000653AD
LED Lighting
Control Board #2
-K346
PLU0BA
-E002
LED Lighting Board #1
Area Camera
LED Lighting (Rear)
CH1_A
CH1_K
CH2_A
CH2_K
CH3_A
CH3_K
CH4_A
CH4_K
Note1)
2
6
7
8
3
4
5
1
#1_A
#1_K
24G
LTYPE0
LTYPE1
LTYPE2
#2_A
#2_K
1
2
7
8
4
11
3
5
6
9
10
12
#3_A
#3_K
#4_A
#4_K
GND
FG
JST
CN4
PUDP-12V-S
1
2
7
8
4
11
3
5
6
9
10
12
Note1)
LTEMP
N.C.
5V
GND
N.C.
FG
CN4
GY/RD2
GY/BK2
CMX/2464-1061/ⅡA-SB LF 7P×26AWG
JST
CN3
PUDP-08V-S
1
2
7
8
3
4
5
6
Note1)
※ Character recognition Head Camera Unit
MTKA013341** : Character recognition Head Camera Unit :WD42
UL2464 (SPV840) 1P×24AWG(11/0.16TA) LF BK
BK
BK/WH
MTKC007037AD
CN2
1
2
CH5_A
CH5_K
JST
CN2
PAP-02V-S
2
1
JST
CN13
PAP-05V-S
5
4
3
2
1
1
2
3
4
5
#5_A
NC
#5_K
NC
24G
CN13
※ 2 Beam Type Wiring
MTKA008064** : XY-Axis Rear Side Wiring:NPM-WX
1
2464C(BPF)VVP AWG#24×1P-B
3
Panasonic Smart Factory Solutions Co.,Ltd. パナソニック スマートファクトリーソリューションズ株式会社
Name
Drawing No.
Loc. No.
F4K1020-05A
1
2 3 4 5 6 7 8
A
B
C
D
E
F
1 2 3 4 5 6 7 8
A
B
C
D
E
F
Page. No.
XY Unit (NPM-WX)
(LED Lighting 2 Wiring(Character recognition))
MTKA008063+018AD
P018