N7205A130B - 第171页
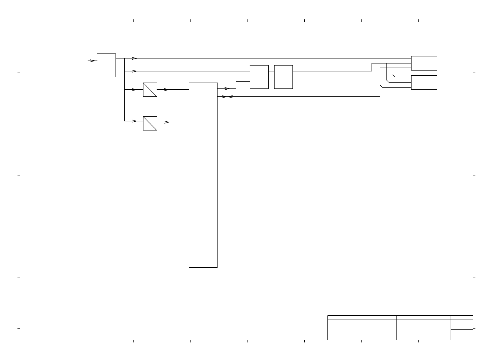
Noise Filter -V01 ~200V -T102 DC24 AC200 -T101 DC24 AC200 -K401 -K402 Motor Driver TL-Axis Motor Driver TP-Axis ~200 V MC -K201 RS422 MC -K202 Tray Control board -A05 Panasonic Smart Factory Solutions Co.,Ltd. パナソニック スマー…

Noise Filter
-V01
~200V
-T102
DC24
AC200
-T101
DC24
AC200
-K401
-K402
Motor Driver
TL-Axis
Motor Driver
TP-Axis
~200 V
MC
-K201
RS422
MC
-K202
Tray Control board
-A05
Panasonic Smart Factory Solutions Co.,Ltd. パナソニック スマートファクトリーソリューションズ株式会社
Name
Drawing No.
Loc. No.
F4K1020-05A
1 2 3 4 5 6 7 8
A
B
C
D
E
F
1 2 3 4 5 6 7 8
A
B
C
D
E
F
Page. No.
Tray Control Box Wiring ; X10
MTKA016615+002AB
P002

2aF101
FK2-4
JST
4aF101
5
2
EV01
R1.25-4
JST
3aV01
FK2-4
JST
4aV01 2aV01
1aV01
FK5.5-4
JST
-V01
NAC-06-681
3
4
1
2
COSEL
UL1015 16AWG BK BK
UL1015 16AWG BK BK
E5X001
R1.25-4
JST
UL1015 16AWG GN/YE
GN/YE
UL1015 16AWG BK BK
UL1015 16AWG BK BK
AMP
X211
1827691-2
B4
B3
B2
B1
C1
C2
C3
C4
F4
F3
F2
F1
D4
D3
D2
D1
E1
E2
E3
E4
A4
A3
A2
A1
AMP
AX211
1-178128-4
4
3
2
1
AMP
BX211
1-178128-4
4
3
2
1
UL1015 16AWG BK BK
UL1015 16AWG BK BK
AMP
CX211
1-178128-4
4
3
2
1
UL1015 16AWG BK BK
UL1015 16AWG BK BK
L11K201 P004-2B
L21K201 P004-2B
L11K401 P004-2C
L21K401 P004-2C
AMP
EX211
1-178128-4
4
3
2
1
UL1015 16AWG BK
UL1015 16AWG BK
BK
BK
L11T101 P005-2C
L21T101 P005-2C
MTKC006755AD MTKC006756AB MTKC006757AB
MTKC011151AE
MTKC006760AD
4
To/From
Earth terminal
X001
(MTKA016614+003**)
To/From
Circuit Protector
F101
(MTKA016614+003**)
Panasonic Smart Factory Solutions Co.,Ltd. パナソニック スマートファクトリーソリューションズ株式会社
Name
Drawing No.
Loc. No.
F4K1020-05A
1
2 3 4 5 6 7 8
A
B
C
D
E
F
1 2 3 4 5 6 7 8
A
B
C
D
E
F
Page. No.
Tray Control Box Wiring ; X10
(AC200V input)
MTKA016615+003AE
P003