N7205A130B - 第174页
-K301 PNF0AT #1 +24V 24G N.C N.C +24V 24G N.C FG P-IN 1 2 3 4 BRKSW GND MBR0 24G N.C N.C RBKSW 1 2 3 4 5 6 5 6 7 8 Tray control board RESET RESET_COM MCOUT GND 1 2 3 4 MC P24_LV G24_LV 1 2 CN24V_LV MOLEX MCK301 5557-04R-…

CNP1K401
06JFAT-SAGDK-H7.5
L1
L2
L3
N
P3
P4
JST
L1CNP1K401
AI-TWIN2x1.5-10BK
PHOENIX CONTACT
TP-axis
TL-axis
E1K401
R1.25-4
JST
E1K402
R1.25-4
JST
MOTOR DRIVER
P4
P3
N
L3
L2
L1
CNP1
D
C
P
L21
L11
CNP2
-K402
MR-J4-10A-NE125
MITSUBISHI ELECTRIC
MOTOR DRIVER
P4
P3
N
L3
L2
L1
CNP1
D
C
P
L21
L11
CNP2
-K401
MR-J4-20A-NE125
MITSUBISHI ELECTRIC
PHOENIX CONTACT
L3CNP1K401
L11CNP2K401
AI-TWIN2x1.5-10BK
L21CNP2K401
UL1015 16AWG GN/YE GN/YE
UL1015 16AWG BK BK
UL1015 16AWG BK BK
UL1015 16AWG BK BK
UL1015 16AWG BK BK
CNP2K402
05JFAT-SAGDK-H5.0
P
C
D
L11
L21
JST
CNP1K402
06JFAT-SAGDK-H7.5
L1
L2
L3
N
P1
P2
JST
L1CNP1K402
AI1.5-10BK
PHOENIX CONTACT
PHOENIX CONTACT
L3CNP1K402
L11CNP2K402
AI1.5-10BK
L21CNP2K402
UL1015 16AWG GN/YE GN/YE
UL1015 16AWG BK BK
UL1015 16AWG BK BK
L21K401 P003-8B
L11K401 P003-8B
L21K201 P003-8B
RESET_COM P005-2A
FK1.25-M3
JST
1aK201
3aK201
-K201
1
3
5
2
4
6
SD-Q11 DC24V1b
Mitsubishi Electric
21 22
A1 A2
FK1.25-M3
JST
21aK201
A1aK201
22aK201
FK1.25-M3
JST
A2aK201
-K202
1
3
5
2
4
6
SD-Q11 DC24V1b
Mitsubishi Electric
21 22
A1 A2
2aK202
FK1.25-M3
JST
4aK202
UL1007 20AWG BU
FK1.25-M3
JST
21aK202
A1aK202
22aK202
FK1.25-M3
JST
A2aK202
SD-2×Q11SX 2B
Mitsubishi Electric
RESET P005-2A
PON P005-2A
G24 P005-2A
UL1007 20AWG BU
MTKC006765AC MTKC006764AC
MTKC011152AC MTKC006757**
UL1007 20AWG
2
3
E3X001
R1.25-4
E2X001
R1.25-4
To/From
Earth terminal
X001
(MTKA016614+003**)
CNP2K401
05JFAT-SAXGDK-H5.0
P
C
D
L11
L21
JST
MTKC011151**
L11K201 P003-8A
UL1015 16AWG BK BK
UL1015 16AWG BK BK
UL1015 16AWG BK BK
UL1015 16AWG BK BK
UL1007 22AWG
4 3
Panasonic Smart Factory Solutions Co.,Ltd. パナソニック スマートファクトリーソリューションズ株式会社
Name
Drawing No.
Loc. No.
F4K1020-05A
1
2 3 4 5 6 7 8
A
B
C
D
E
F
1 2 3 4 5 6 7 8
A
B
C
D
E
F
Page. No.
Tray Control Box Wiring ; X10
(Driver wiring)
MTKA016615+004AE
P004

-K301
PNF0AT #1
+24V
24G
N.C
N.C
+24V
24G
N.C
FG
P-IN
1
2
3
4
BRKSW
GND
MBR0
24G
N.C
N.C
RBKSW
1
2
3
4
5
6
5
6
7
8
Tray control board
RESET
RESET_COM
MCOUT
GND
1
2
3
4
MC
P24_LV
G24_LV
1
2
CN24V_LV
MOLEX
MCK301
5557-04R-210
4
3
2
1
UL1007 20AWG BU
UL1007 20AWG BU
UL1007 20AWG BU BU
UL1007 20AWG BU
PLA15F-24
Cosel
(0.7A)
-T102
AC(L)
AC(N)
+V
-V
+V
+VaT102
FK1.25-M3
JST
-VaT102
-VbT102
FK1.25-M3
JST
AC(L)aT102
AC(N)aT102
R1.25-3.5
ET102
MOLEX
CN24V_LVK301
5557-02R-210
2
1
UL1007 20AWG BU BU
UL1007 20AWG BU BU
UL1015 16AWG GN/YE GN/YE
UL1015 16AWG BK BK
UL1015 16AWG BK BK
MOLEX
P-INK301
43025-0800
8
7
6
5
4
3
2
1
UL1007 20AWG BU BU
UL1007 20AWG BU BU
UL1007 20AWG BU BU
UL1007 20AWG BU BU
UL1007 20AWG BK BK
PLA100F-24
Cosel
(4.3A)
-T101
AC(L)
AC(N)
+V
-V
+V
+VaT101
FK1.25-M3
JST
-VaT101
FK1.25-M3
JST
AC(L)aT101
R1.25-3.5
ET101
AC(N)aT101
AC(N)bT101
AC(L)bT101
UL1015 16AWG BK BK
UL1015 16AWG BK BK
UL1015 16AWG BK BK
UL1015 16AWG GN/YE GN/YE
RESET P004-2B
RESET_COM P004-2C
PON P004-2C
G24 P004-2C
L11T101 P003-7E
L21T101 P003-7E
FG
R1.25-4
JST
MTKC006767AD
MTKC006769AC
MTKC006768AB
MTKC006764**
MTKC006760**
E11X001
R1.25-4
E16X001
R1.25-4
MTKC006762AE
MTKC006761AC
11
16
To/From
Earth terminal
X001
(MTKA016614+003**)
E4X001
R1.25-4
4
-K301
PNF0AT #1
Tray control board
-A05
Tray Control box
IN4
1
2
3
4
5
6
+24V
24G
IN620
IN621
IN622
IN623
MOLEX
IN4K301
43025-0600
6
5
4
3
2
1
UL1007 24AWG BU
MTKC011153AB
Panasonic Smart Factory Solutions Co.,Ltd. パナソニック スマートファクトリーソリューションズ株式会社
Name
Drawing No.
Loc. No.
F4K1020-05A
1
2 3 4 5 6 7 8
A
B
C
D
E
F
1 2 3 4 5 6 7 8
A
B
C
D
E
F
Page. No.
Tray Control Box Wiring ; X10
(DC Power wiring)
MTKA016615+005AD
P005

UL1007 24AWG BU
-K301
PNF0AT #1
Tray control board
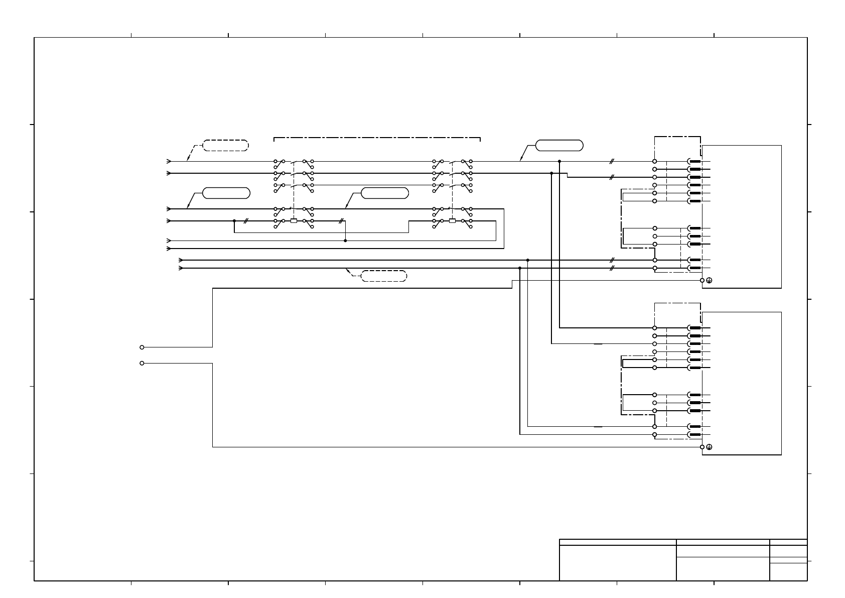
TRAY0
1
2
3
4
5
6
7
8
9
10
GND
GND
CCW0-
CCW0+
CW0-
CW0+
ENZ0+
ENZ0-
ENA0+
ENA0-
11
12
13
14
15
16
17
18
19
20
ENB0+
ENB0-
/RCLR0
/INPOS0
P24
/SRDY0
G24
G24
P24
/SVONC0
21
22
23
24
25
26
27
28
31
32
EMGC0
P-PIO0
ALM0
MBR0
G24
N.C
35
36
29
30
33
34
D422TX+
D422TX-
D422RX+
D422RX-
GND
GND
N.C
N.C
N.C
N.C
TL-axis
3
6
5
4
1
2
7
8
RDP
RDN
SDP
SDN
LG
P5
LG
TRE
MOTOR DRIVER
3
2
1
MO1
MO2
LG
LG
LG
NG
NP
PG
PP
LZ
LZR
LA
LAR
6
7
41
22
20
49
46
19
21
15
3
34
36
35
11
10
8
9
4
5
LB
LBR
CR
INP
DICOM
RD
DOCOM
RESET
DICOM
SON
42
17
48
23
47
43
44
EMG
PC
ALM
ZSP
DOCOM
LSP
LSN
CN3
CN6
CN1
-K401
MR-J4-20A-NE125
MITSUBISHI ELECTRIC
No use
Sumitomo 3M
TRAY0K301
10136-3000PE
1
2
3
4
5
6
7
8
9
10
11
12
13
14
15
16
17
18
19
20
21
22
23
24
25
26
27
28
31
32
35
36
29
30
33
34
Sumitomo 3M
CN1K401
10150-3000PE
44
43
47
23
48
17
42
15
21
19
46
49
20
22
41
7
6
5
4
9
8
10
11
35
36
34
3
LB/WH
LB
PK/WH
PK
LG/WH
LG
VT/WH
VT
OG/WH
OG
GY/WH
GY
BU/WH
BU
BN/WH
BN
YE/WH
YE
GN/WH
GN
BK/WH
BK
RD/WH
RD
YE/RD
YE/BK
GN/RD
GN/BK
WH/BK
WH
U-TKVVBS 15P-AWG24
CN3K401
8
7
2
1
4
5
6
3
STPC26-5E(W)-S100C
GN
WH/GN
BU
WH/BU
OG
WH/OG
BN
WH/BN
MTKC011154AD
UL1007 24AWG BU BU
BU
Note1)
Note1) Connector pin arrangement is not sequential.
Note1)
Note1)
Panasonic Smart Factory Solutions Co.,Ltd. パナソニック スマートファクトリーソリューションズ株式会社
Name
Drawing No.
Loc. No.
F4K1020-05A
1
2 3 4 5 6 7 8
A
B
C
D
E
F
1 2 3 4 5 6 7 8
A
B
C
D
E
F
Page. No.
Tray Control Box Wiring ; X10
(TL-axis driver wiring)
MTKA016615+006AD
P006