N7205A130B - 第178页
在线预览 N7205A130B PDF 文档。

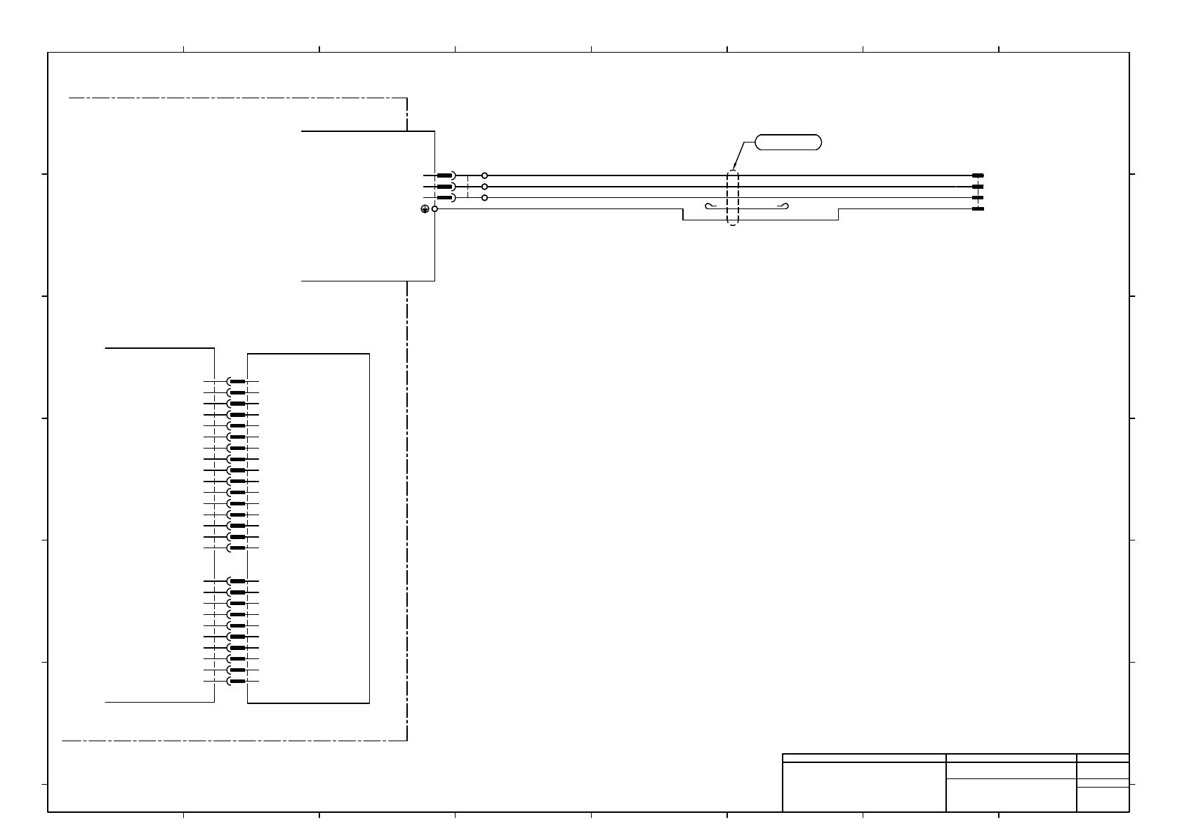
-K301
PNF0AT #1
Tray control board
-K101
G9SC-400-CNP4E-PF
OMRON
CN1
1
2
3
4
5
6
7
8
9
10
11
12
13
14
15
16
T22
T12T13
N.C
N.C
T21
T32
N.C
N.C
COM
T11
N.C
N.C
N.C
N.C
A2
A1
CN2
1
2
3
4
5
6
7
8
9
10
13
23
33
43
N.C
14
24
34
44
N.C
P24(SW)
P24(SW)
N.C
N.C
N.C
RESET
N.C
N.C
N.C
P24(T11)
N.C
N.C
N.C
N.C
G24
P24(EMGHST)
/PPONC
EMGSTL_IN
N.C
+24V
N.C
MCOUT
EMGSTL_OUT
N.C
24V_CHK
N.C
SAFETY RELAY
CN22
1
2
3
4
5
6
7
8
9
10
CN19
1
2
3
4
5
6
7
8
9
10
11
12
13
14
15
16
U
V
-K401
MOTOR DRIVER
CNP3
1
2
3
W
-A05
Tray Control box
TL-axis
CNP3K401
03JFAT-SAXGDK-H7.5
U
V
W
JST
V-CNP3K401
U-CNP3K401
AI1.5-10BK
PHOENIX CONTACT
W-CNP3K401
E2K401
R1.25-4
JST
BK
WH
RD
GN/YE
BN
HRNVV-SLABLA(2464) AWG16/5C
1
2
3
AMP
TLM401P
1-179553-4
4
MTKC006773AD
To TL Axis Motor
MTKA016614+004**
Panasonic Smart Factory Solutions Co.,Ltd. パナソニック スマートファクトリーソリューションズ株式会社
Name
Drawing No.
Loc. No.
F4K1020-05A
1 2 3 4 5 6 7 8
A
B
C
D
E
F
1 2 3 4 5 6 7 8
A
B
C
D
E
F
Page. No.
Tray Control Box Wiring ; X10
(TL-axis Motor, SAFETY RELAY wiring)
MTKA016615+008AC
P008

3.
CONTROL BOX DIAGRAM OPTION
コントロール BOX 配線図オプション
3-2 SUPPORT STATION BOX
サポートステーション BOX
EJM9DB-10-302-00