N7205A130B - 第249页
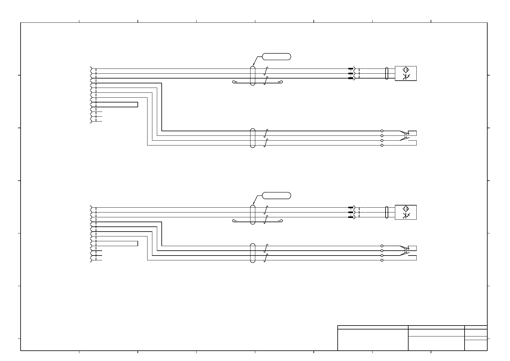
To Main Body Wiring MTKA010992+035** Note1) UL1007 24AWG BU BU MOLEX CX2R 5557-16R-210 2 1 10 9 8 7 15 11 12 3 4 16 5 13 6 14 UL1007 24AWG BU BU Note1) UL1007 24AWG BU BU MOLEX CX2R 5557-16R-210 2 1 10 9 8 7 15 11 12 3 4…

To Main Body Wiring
MTKA010992+035**
Note1)
UL1007 24AWG BU BU
MOLEX
CX2R
5557-16R-210
2
1
10
9
8
7
15
11
12
3
4
16
5
13
6
14
UL1007 24AWG BU BU
Note1)
UL1007 24AWG BU BU
MOLEX
CX2R
5557-16R-210
2
1
10
9
8
7
15
11
12
3
4
16
5
13
6
14
UL1007 24AWG BU BU
To Main Body Wiring
MTKA010992+036**
MTKC006163AC
MTKC006163AC
Note1) Connector Pin arrangement is not sequential.
Panasonic Smart Factory Solutions Co.,Ltd. パナソニック スマートファクトリーソリューションズ株式会社
Name
Drawing No.
Loc. No.
F4K1020-05A
1
2 3 4 5 6 7 8
A
B
C
D
E
F
1 2 3 4 5 6 7 8
A
B
C
D
E
F
Page. No.
30 Slot Feeder Cart Support Unit Wring
(Cart I/F F2/R2)
MTKA012728+002AD
P002

To Main Body Wiring
-B1210
D-M9N
BN
BK
BU
SMC
Cart lock
Release Confirmation : F1
Cart Setting Check : F1
UL1007 24AWG BU
BK/WH
BK
RD/WH
RD
MTKC007415AD
BK/WH
BK
RD/WH
RD
UL2464 (SPV840) 2P×24AWG(11/0.16TA) LF BK
-S3211
D4N-1122
31 32
13 14
OMRON
31
N0.5-3.7
JST
32
13
14
S3211/3215
Cart Setting Check : F2
-S3711
D4N-1122
31 32
13 14
OMRON
S3711/3715
MTKA010992+039**
-B1710
D-M9N
BN
BK
BU
SMC
Cart lock
Release Confirmation : F2
UL1007 24AWG BU
BK/WH
BK
RD
MTKC007416AD
BK/WH
BK
RD/WH
RD
UL2464 (SPV840) 2P×24AWG(11/0.16TA) LF BK
31
N0.5-3.7
JST
32
13
14
RD/WH
UL2464 (SPV840) 2P×24AWG(11/0.16TA) LF BK
JST
FCDLR
J21DF-12V-KX-L
A1
B1
A2
B2
A3
B3
A4
B4
A5
B5
A6
B6
JST
FCDRR
J21DF-12V-KX-L
A1
B1
A2
B2
A3
B3
A4
B4
A5
B5
A6
B6
AMP
B1210/1214P
177907-1
3
2
1
AMP
B1210R
177899-1
3
2
1
AMP
B1710/1714P
177907-1
3
2
1
AMP
B1710R
177899-1
3
2
1
UL2464 (SPV840) 2P×24AWG(11/0.16TA) LF BK
2464C(BPF)VVP AWG#24×2P-B
4
2464C(BPF)VVP AWG#24×2P-B
4
2464C(BPF)VVP AWG#24×2P-B
4
2464C(BPF)VVP AWG#24×2P-B
4
Panasonic Smart Factory Solutions Co.,Ltd. パナソニック スマートファクトリーソリューションズ株式会社
Name
Drawing No.
Loc. No.
F4K1020-05A
1
2 3 4 5 6 7 8
A
B
C
D
E
F
1 2 3 4 5 6 7 8
A
B
C
D
E
F
Page. No.
30 Slot Feeder Cart Support Unit Wring
(Cart Senser : Front)
MTKA012728+003AE
P003