N7205A130B - 第252页
在线预览 N7205A130B PDF 文档。

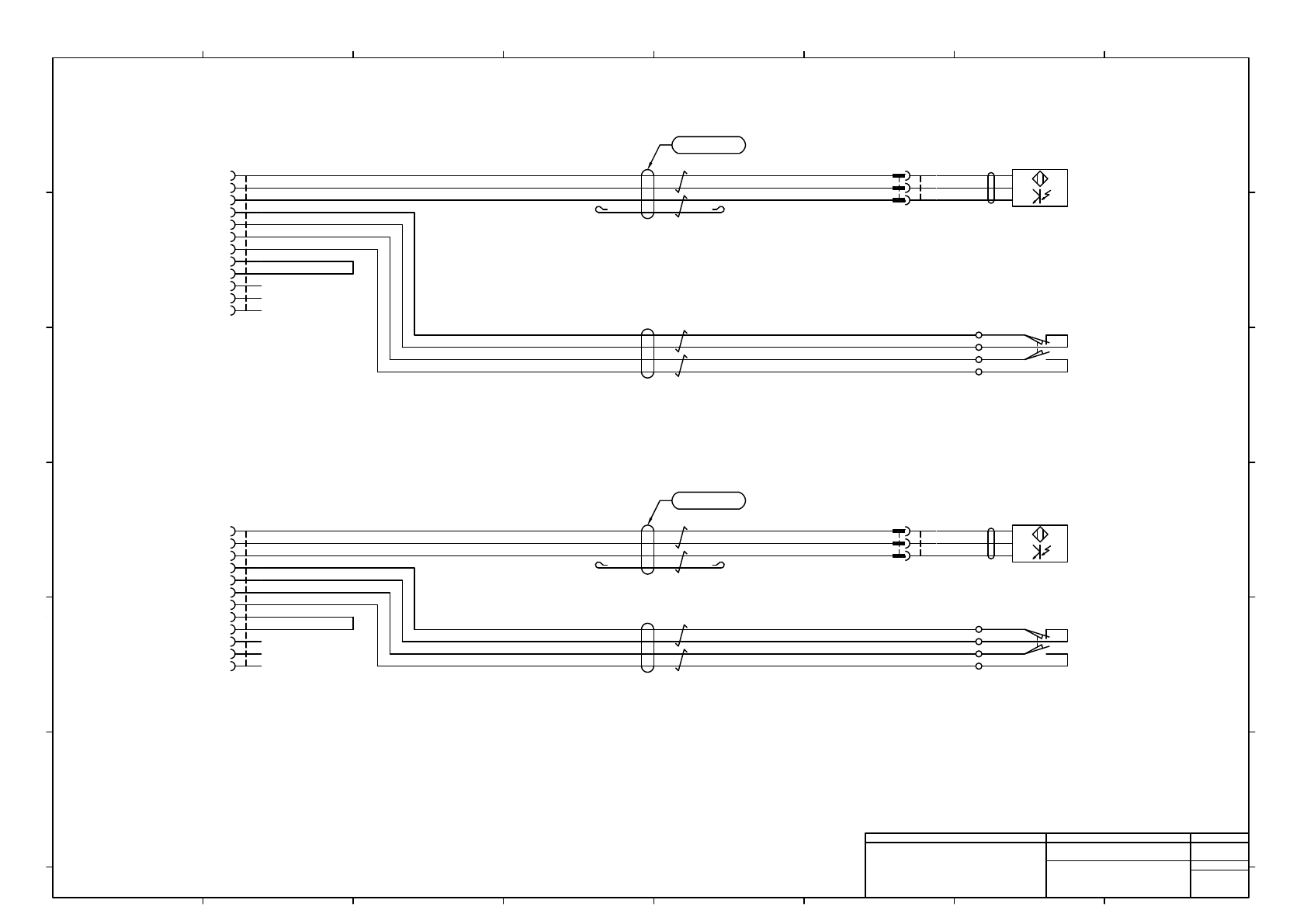
To Main Body Wiring
-B1214
D-M9N
BN
BK
BU
SMC
Cart lock
Release Confirmation : R1
Cart Setting Check : R1
UL1007 24AWG BU
BK/WH
BK
RD/WH
RD
MTKC007415AD
BK/WH
BK
RD/WH
RD
UL2464 (SPV840) 2P×24AWG(11/0.16TA) LF BK
-S3215
D4N-1122
31 32
13 14
OMRON
31
N0.5-3.7
JST
32
13
14
S3211/3215
Cart Setting Check : R2
-S3715
D4N-1122
31 32
13 14
OMRON
S3711/3715
MTKA010992+040**
-B1714
D-M9N
BN
BK
BU
SMC
Cart lock
Release Confirmation : R2
UL1007 24AWG BU
BK/WH
BK
RD
MTKC007416AD
BK/WH
BK
RD/WH
RD
UL2464 (SPV840) 2P×24AWG(11/0.16TA) LF BK
31
N0.5-3.7
JST
32
13
14
RD/WH
UL2464 (SPV840) 2P×24AWG(11/0.16TA) LF BK
JST
FCDLR
J21DF-12V-KX-L
A1
B1
A2
B2
A3
B3
A4
B4
A5
B5
A6
B6
JST
FCDRR
J21DF-12V-KX-L
A1
B1
A2
B2
A3
B3
A4
B4
A5
B5
A6
B6
AMP
B1210/1214P
177907-1
3
2
1
AMP
B1214R
177899-1
3
2
1
AMP
B1710/1714P
177907-1
3
2
1
AMP
B1714R
177899-1
3
2
1
UL2464 (SPV840) 2P×24AWG(11/0.16TA) LF BK
2464C(BPF)VVP AWG#24×2P-B
4
2464C(BPF)VVP AWG#24×2P-B
4
2464C(BPF)VVP AWG#24×2P-B
4
2464C(BPF)VVP AWG#24×2P-B
4
Panasonic Smart Factory Solutions Co.,Ltd. パナソニック スマートファクトリーソリューションズ株式会社
Name
Drawing No.
Loc. No.
F4K1020-05A
1
2 3 4 5 6 7 8
A
B
C
D
E
F
1 2 3 4 5 6 7 8
A
B
C
D
E
F
Page. No.
30 Slot Feeder Cart Support Unit Wring
(Cart Senser : Rear)
MTKA012728+004AE
P004

4.
LOAD WIRING DIAGRAM OPTION
負荷配線図 オプション
4-8 TRAY MAIN BODY WIRING;X10
トレイ本体配線
;X10
EJM9DB-10-408-00