N7205A130B - 第261页
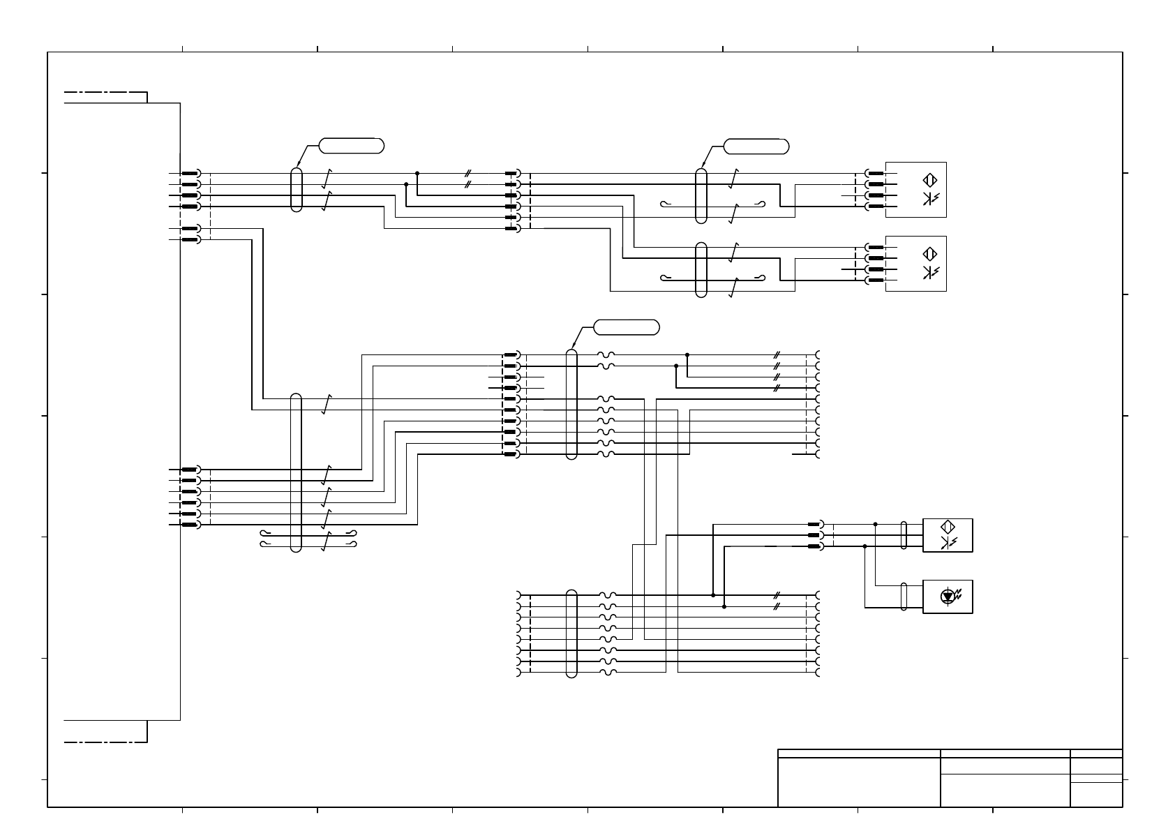
-K301 PNF0AT #1 Tray control board -A05 Tray Control box IN2 1 2 3 4 5 6 +24V 24G IN610 IN611 IN612 IN613 MOLEX IN2K301 43025-0600 6 5 4 3 2 1 MOLEX 1B1304P 5559-04P-210 4 3 2 1 MOLEX 1B1304R 5557-04R-210 4 3 2 1 MTKC011…

-K301
PNF0AT #1
Tray control board
-A05
Tray Control box
To
PT1P
(P011)
To
PT2P
(P011)
AMP
B1305P
177907-1
3
2
1
UL1007 24AWG BU
UL1007 24AWG BU
MTKC011139AF
UL1007 24AWG BU
UL1007 24AWG BU BU
MOLEX
IN0K301
43025-0600
6
5
4
3
2
1
BK/WH
BK
RD/WH
RD
MOLEX
1B1350P
5559-06P-210
6
5
4
3
2
1
BU
TL +OVR Detection
TL -OVR Detection
MOLEX
1B1350R
5557-06R-210
6
5
4
3
2
1
JST
B1350R
PAP-04V-S
4
3
2
1
P24
OUT1
OUT2
GND
1
2
3
4
-B1350
PM-T65
Panasonic
JST
B1351R
PAP-04V-S
4
3
2
1
P24
OUT1
OUT2
GND
1
2
3
4
-B1351
PM-L65
Panasonic
MTKC011157AE
BK/WH
BK
RD/WH
RD
UL2464 (SPV840) 2P×24AWG(11/0.16TA) LF BK
UL2464 (SPV840) 2P×24AWG(11/0.16TA) LF BK
BK
BK/WH
BK/WH
BK
RD/WH
RD
UL2464 (SPV840) 2P×24AWG(11/0.16TA) LF BK
IN0
1
2
3
4
5
6
+24V
24G
IN600
IN601
IN602
IN603
IN1
1
2
3
4
5
6
+24V
24G
IN604
IN605
IN606
IN607
MOLEX
IN1K301
43025-0600
6
5
4
3
2
1
YE/WH
YE
RD/WH
RD
GN/WH
GN
BN/WH
BN
MOLEX
1PT1P
5559-10P-210
1
2
3
4
5
6
7
8
9
10
UL2464 (SPV840) 5P×24AWG(11/0.16TA) LF BK
MOLEX
1PT1R
5557-10R-210
1
2
5
6
7
8
9
10
3
4
MOLEX
PT2R
5557-08R-210
4
3
2
1
7
6
5
8
MOLEX
1PT2R
5557-08R-210
8
7
6
5
4
3
2
1
MOLEX
PT1R
5557-10R-210
10
9
8
7
6
5
4
3
2
1
-B1305T
BN
BU
TP軸スロット位置パレット有無 (投光部)
Pallet over flow check;Magazine Unit
(Projector)
-B1305
EX-L212
BN
BK
BU
Panasonic
TP軸スロット位置パレット有無(受光部)
Pallet over flow check;Magazine Unit
(Receiver)
AMP
B1305R
177899-1
3
2
1
From
1PT2P
(P010)
MTKC011140AE
UL1007 24AWG BU
UL1007 24AWG BU
MOLEX
PT2R
5557-08R-210
YE
BN
GN
RD
WH
BK
UL1007 24AWG BU
UL1007 24AWG BU
BU
OG
RMFEV(2517) AWG23(0.3)/8C
BU
YE
GN
RD
OG
BN
BK
WH
RMFEV(2517) AWG23(0.3)/8C
4
4
4
3
3
3
2464C(BPF)VVP AWG#24×2P-B
5
5
2464C(BPF)VVP AWG#24×5P-B
5
5
2464C(BPF)VVP AWG#24×2P-B
5
2464C(BPF)VVP AWG#24×2P-B
5
5
Panasonic Smart Factory Solutions Co.,Ltd. パナソニック スマートファクトリーソリューションズ株式会社
Name
Drawing No.
Loc. No.
F4K1020-05A
1
2 3 4 5 6 7 8
A
B
C
D
E
F
1 2 3 4 5 6 7 8
A
B
C
D
E
F
Page. No.
Tray Feeder Wiring ; X10
(IN0-IN1 wiring)
MTKA016614+007AF
P007

-K301
PNF0AT #1
Tray control board
-A05
Tray Control box
IN2
1
2
3
4
5
6
+24V
24G
IN610
IN611
IN612
IN613
MOLEX
IN2K301
43025-0600
6
5
4
3
2
1
MOLEX
1B1304P
5559-04P-210
4
3
2
1
MOLEX
1B1304R
5557-04R-210
4
3
2
1
MTKC011141AD
IN3
1
2
3
4
5
6
+24V
24G
IN614
IN615
IN616
IN617
MOLEX
IN3K301
43025-0600
6
5
4
3
2
1
AMP
1B1324P
177908-1
4
3
2
1
AMP
1B1324R
177900-1
4
3
2
1
AMP
S03R
177899-1
3
2
1
AMP
S03P
177907-1
3
2
1
補給ドアSW
Door SW;Supply Unit
BK
BU
OMRON
S03
D2VW-01L2A-3M*
BK/WH
BK
UL2464 (SPV840) 1P×24AWG(11/0.16TA) LF BK
RD
RD/WH
BK
BK/WH
GN
GN/WH
YE
YE/WH
BN
BN/WH
UL2464 (SPV840) 5P×24AWG(11/0.16TA) LF BK
AMP
2S01P
177907-1
3
2
1
To
2S01R
(P012)
-B1304
E3Z-T61
BN
BK
BU
OMRON
パレットはみ出し有無(受光部)
Pallet over flow check;
Supply Unit (Receiver)
AMP
B1304R
177899-1
3
2
1
AMP
B1304P
177907-1
3
2
1
RD/WH
UL2464 (SPV840) 2P×24AWG(11/0.16TA) LF BK
RD
BK/WH
BK
MTKC011143AD
補給部飛出し防止駆動 開 (上昇)
Supply table pallet over flow
prevention drive Open (Upper)
補給部飛出し防止駆動 閉(下降)
Supply table pallet over flow
prevention drive Close (Lower)
-B1324
CDQSBS12-20-DCL7078L
BN
BU
SMC
-B1325
CDQSBS12-20-DCL7078L
BN
BU
SMC
AMP
B1324R
177899-1
3
2
1
AMP
B1325R
177899-1
3
2
1
AMP
B1324P
177907-1
3
2
1
AMP
B1325P
177907-1
3
2
1
UL1007 24AWG BU
BU
GN/WH
GN
BK/WH
BK
RD/WH
RD
MTKC011142AD
UL2464 (SPV840) 3P×24AWG(11/0.16TA) LF BK
4
4
4
D2VW-01-3MS
2
2464C(BPF)VVP AWG#24×5P-B
4
3
2464C(BPF)VVP AWG#24×2P-B
4
2464C(BPF)VVP AWG#24×1P-B
4
3
2464C(BPF)VVP AWG#24×3P-B
4
3
Panasonic Smart Factory Solutions Co.,Ltd. パナソニック スマートファクトリーソリューションズ株式会社
Name
Drawing No.
Loc. No.
F4K1020-05A
1
2 3 4 5 6 7 8
A
B
C
D
E
F
1 2 3 4 5 6 7 8
A
B
C
D
E
F
Page. No.
Tray Feeder Wiring ; X10
(IN2-IN3 wiring)
MTKA016614+008AE
P008

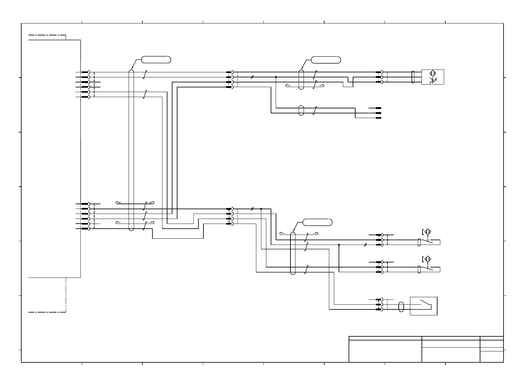
-K301
PNF0AT #1
Tray control board
-A05
Tray Control box
IN5
1
2
3
4
5
6
+24V
24G
IN624
IN625
IN626
IN627
FAN-ALM
1
2
3
4
/FAN-ALM
N.C
+24V
24G
MOLEX
IN5K301
43025-0600
6
5
4
3
2
1
MOLEX
FAN-ALMK301
43025-0400
4
3
2
1
Main control Unit
Cooling FAN
M
-
n
-G101
9GL1224J1J01
RD
YE
BK
SANYO DENKI
1
2
3
AMP
G101R
177899-1
1
2
3
AMP
G101P
177907-1
BK/WH
BK
RD/WH
RD
MTKC011163AC
RFID
1
2
3
4
5
6
5V
GND
RX
TX
GND
GND
Note1) Connector pin arrangement is not sequential.
5
UL2464 (SPV840) 2P×24AWG(11/0.16TA) LF BK
1
2
3
AMP
1B1356P
177907-1
UL1007 24AWG BU
BU
UL1007 24AWG BU
BU
3
3
2464C(BPF)VVP AWG#24×2P-B
5
4
Panasonic Smart Factory Solutions Co.,Ltd. パナソニック スマートファクトリーソリューションズ株式会社
Name
Drawing No.
Loc. No.
F4K1020-05A
1
2 3 4 5 6 7 8
A
B
C
D
E
F
1 2 3 4 5 6 7 8
A
B
C
D
E
F
Page. No.
Tray Feeder Wiring ; X10
(IN5, FAN wiring)
MTKA016614+009AF
P009