N7205A130B - 第276页
在线预览 N7205A130B PDF 文档。

4.
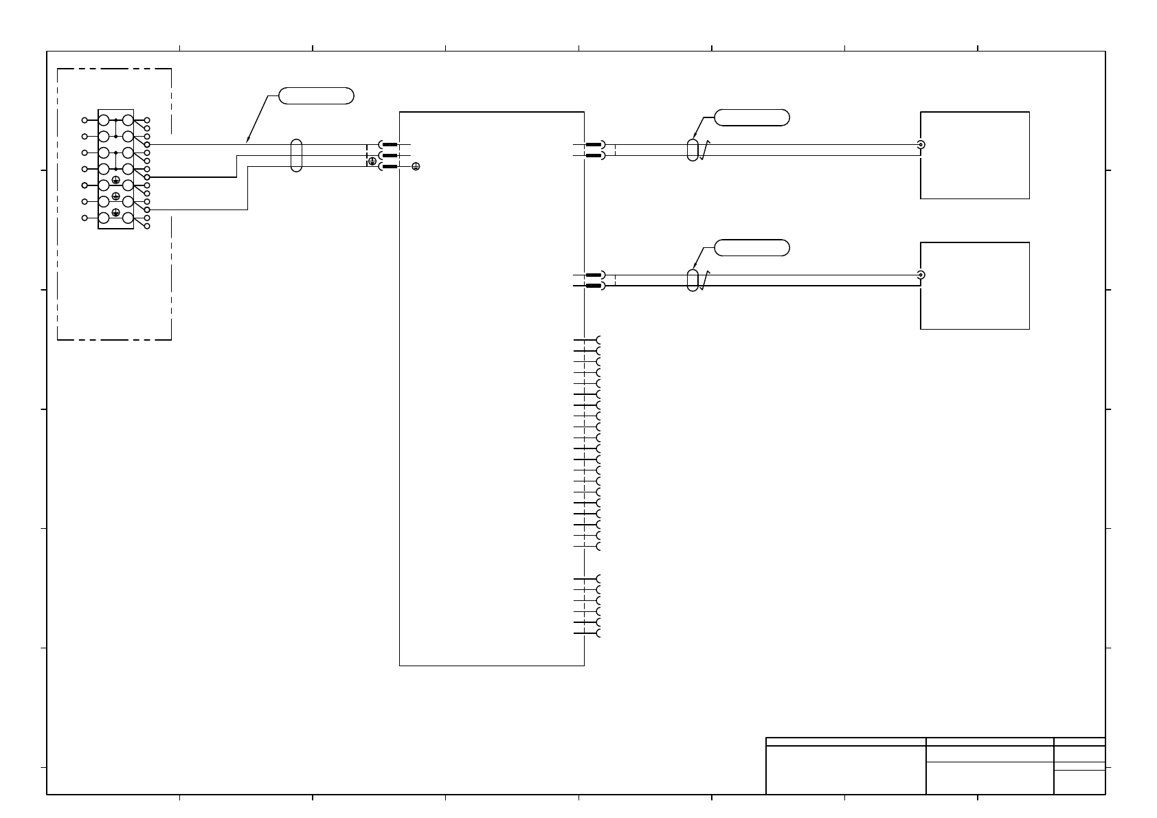
LOAD WIRING DIAGRAM OPTION
負荷配線図 オプション
4-11 PDA SUPPORT UNIT
PDA
サポートユニット
EJM9DB-10-411-00

N11
L11
-X132
TB-X132
1 1
2 2
3 3
4 4
5 5
6 6
7 7
ACIN
-A02
L11fX132
N11fX132
L11
1
W
ACIN-A02
KS-31A GTCE 3×1.0sq 4m
BN
BU
GNYE
LNB Unit
N11
BK/WH
BK
CRADLE
(Front)
DC12V
MP-137LN
-A62
CRD-MC5X-RCHG1-01
DC12-1
5557-02R-210
DC12-1
1
2
Power supply unit
BK/WH
BK
CRADLE
(Rear)
DC12V
MP-137LN
-A63
CRD-MC5X-RCHG1-01
DC12-2
5557-02R-210
DC12-2
1
2
CART
FEEDER
N610126583AA
N610126584AB
N610126585AB
2464C(BPF)VVP AWG#24×1P-B
2464C(BPF)VVP AWG#24×1P-B
L
N
1
2
P12
G12
1
2
P12
G12
1
2
3
4
5
6
P24-2
G24
A1
A2
A3
A4
A5
B1
B2
B3
B4
C1
C2
C3
C4
C5
D1
D2
D3
D4
B5
D5
G24
G24
P24-1
P24-1
1
1
2
2
2464-1061/ⅡA(PF) LF 1P×24AWG
3
2464-1061/ⅡA(PF) LF 1P×24AWG
3
3
3
Panasonic Smart Factory Solutions Co.,Ltd. パナソニック スマートファクトリーソリューションズ株式会社
Name
Drawing No.
Loc. No.
F4K1020-05A
1 2 3 4 5 6 7 8
A
B
C
D
E
F
1 2 3 4 5 6 7 8
A
B
C
D
E
F
Page. No.
PDA Support Unit(H):NPM-D
AC input and cable wiring
N610126536+002AD
P002