N7205A130B - 第324页
在线预览 N7205A130B PDF 文档。

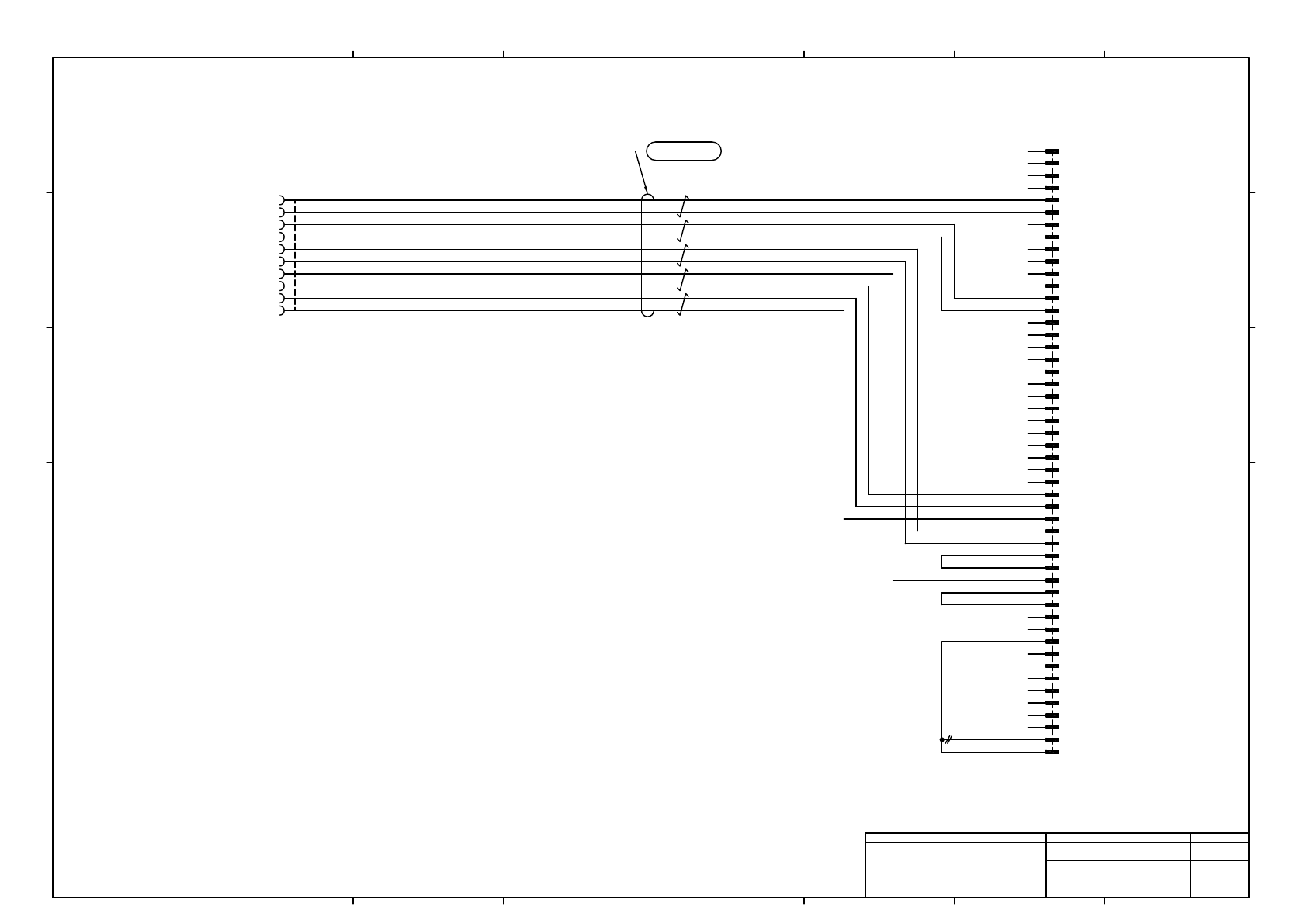
To Right side Machine
Note1)
MOLEX
1B1900R
5557-10R-210
1
2
3
4
5
6
7
8
9
10
2464C(BPF)VVP AWG#24×5P-B
BN/WH
BN
YE/WH
YE
GN/WH
GN
BK/WH
BK
RD/WH
RD
MTKC002465AC
Note1) Connector Pin arrangement is not sequential.
Note1)
MOLEX
CNEXR/
51233-5011
C10
E9
D2
B9
B8
B7
C10
C9
C8
C7
D10
D9
E4
E3
E5
E1
E2
E6
E7
A10
D3
A9
E10
E8
D8
D1
D7
D6
D5
D4
C6
C5
C4
C3
C2
C1
B6
B5
B4
B3
B2
B1
A8
A7
A6
A5
A4
A3
A2
A1
※ Right Extension Conveyor Unit
UL1007 24AWG BU BU
UL1007 24AWG BU BU
UL1007 24AWG BU BU
UL1007 24AWG BU BU
From 1B1900L/R (P005)
1
2464-1061/ⅡA(PF)LF 5P×24AWG
1
(NPM-DX)
2
Wiring
2
3
Panasonic Smart Factory Solutions Co.,Ltd. パナソニック スマートファクトリーソリューションズ株式会社
Name
Drawing No.
Loc. No.
F4K1020-05A
1 2 3 4 5 6 7 8
A
B
C
D
E
F
1 2 3 4 5 6 7 8
A
B
C
D
E
F
Page. No.
Extension Conveyor Unit (NPM X)
(Right Extension Conveyer I/F 2)
MTKA003998+006AD
P006

4.
LOAD WIRING DIAGRAM OPTION
負荷配線図 オプション
4-18 SINGLE CONVEYOR (REAR REFERENCE)
SUPPORT WIRING
シングルコンベア奥基準対応配線
(
本体部用
)
EJM9DB-10-418-00