N7205A130B - 第54页
在线预览 N7205A130B PDF 文档。

2.
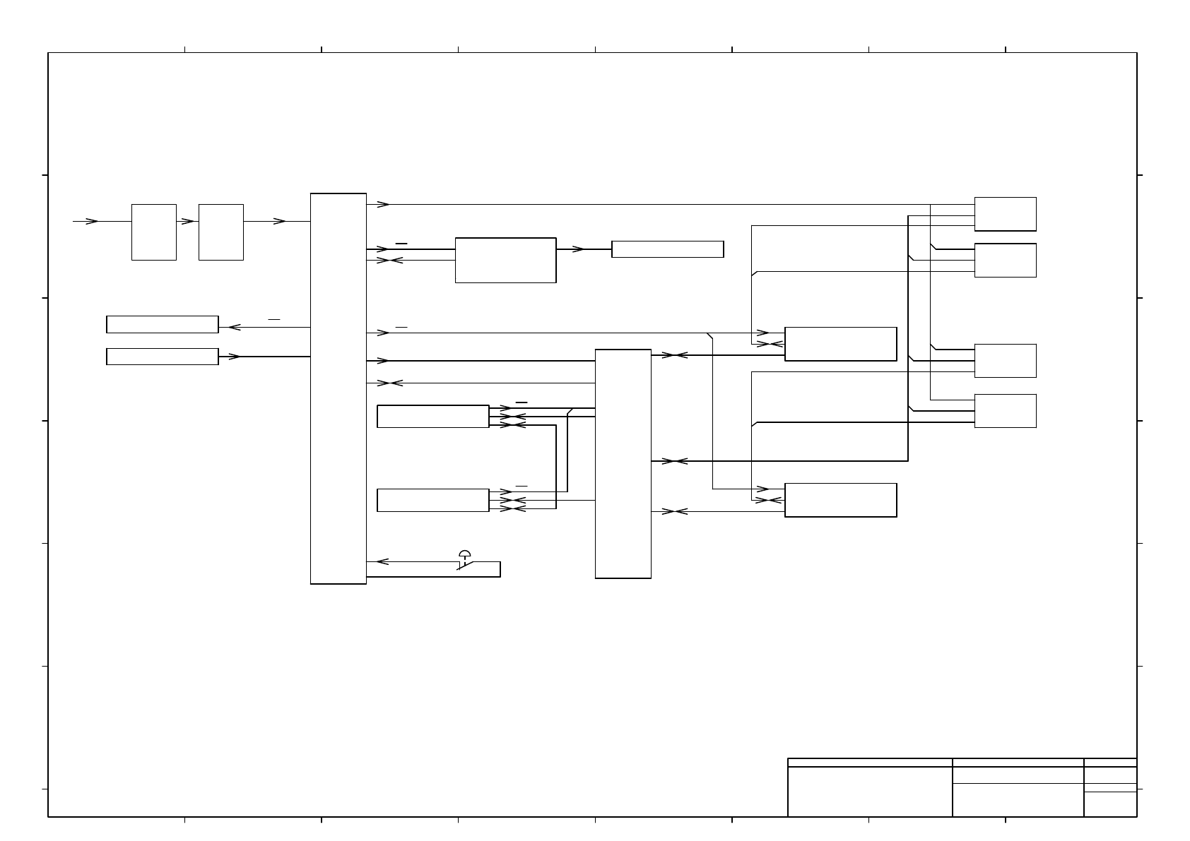
LOAD WIRING DIAGRAM
負荷配線図
2-1 MAIN BODY WIRING
本体部配線
EJM9DB-10-201-00

EMG SW(Front,Rear)
-S201~-S202
Main SW
Breaker
Trans
3~ 200 V
Power
Unit
+A11
CPU
Box
+A01
-F101
1~ 200 V
+A13
-T001
+A03
Multi Recognition Camera
+A12
Main Air Valve
-R301
Main Air Pressure
-B0116
-K501
-K502
Signal Tower
-B201,-B202(OP)
Touch Panel
(Front)
+A04
Touch Panel
(Rear)
12 V
12 V
24 V
Multi Recognition Camera
(Front)
(Rear)
3~200,220,380
,400,420,480 V
3~ 200 V
Motor Driver
FX-Axis
Motor Driver
FY-Axis
-K503
Motor Driver
RX-Axis
-K504
Motor Driver
RY-Axis
CN Board : I/O #1,#2
-K321,-K322
24 V
24 V
Panasonic Smart Factory Solutions Co.,Ltd. パナソニック スマートファクトリーソリューションズ株式会社
Name
Drawing No.
Loc. No.
F4K1020-05A
1 2 3 4 5 6 7 8
A
B
C
D
E
F
1 2 3 4 5 6 7 8
A
B
C
D
E
F
Page. No.
Main Body Wiring (NPM-WX)
(Block Diagram 1)
MTKA010992+002AB
P002