N7205A130B - 第57页
1aF101 FK5.5-5 JST 3aF101 5aF101 -F101 BW50RAGU-3P030 1 2 3 4 5 6 Fuji Electric FA Components & Systems +A11 Power Unit L11d2X1 AI6-12YE PHOENIX CONTACT L21d1X1 L31d1X1 L1 L2 L3 PE L1 L2 L3 -X101 TB-X115(Y002761) 1 1…

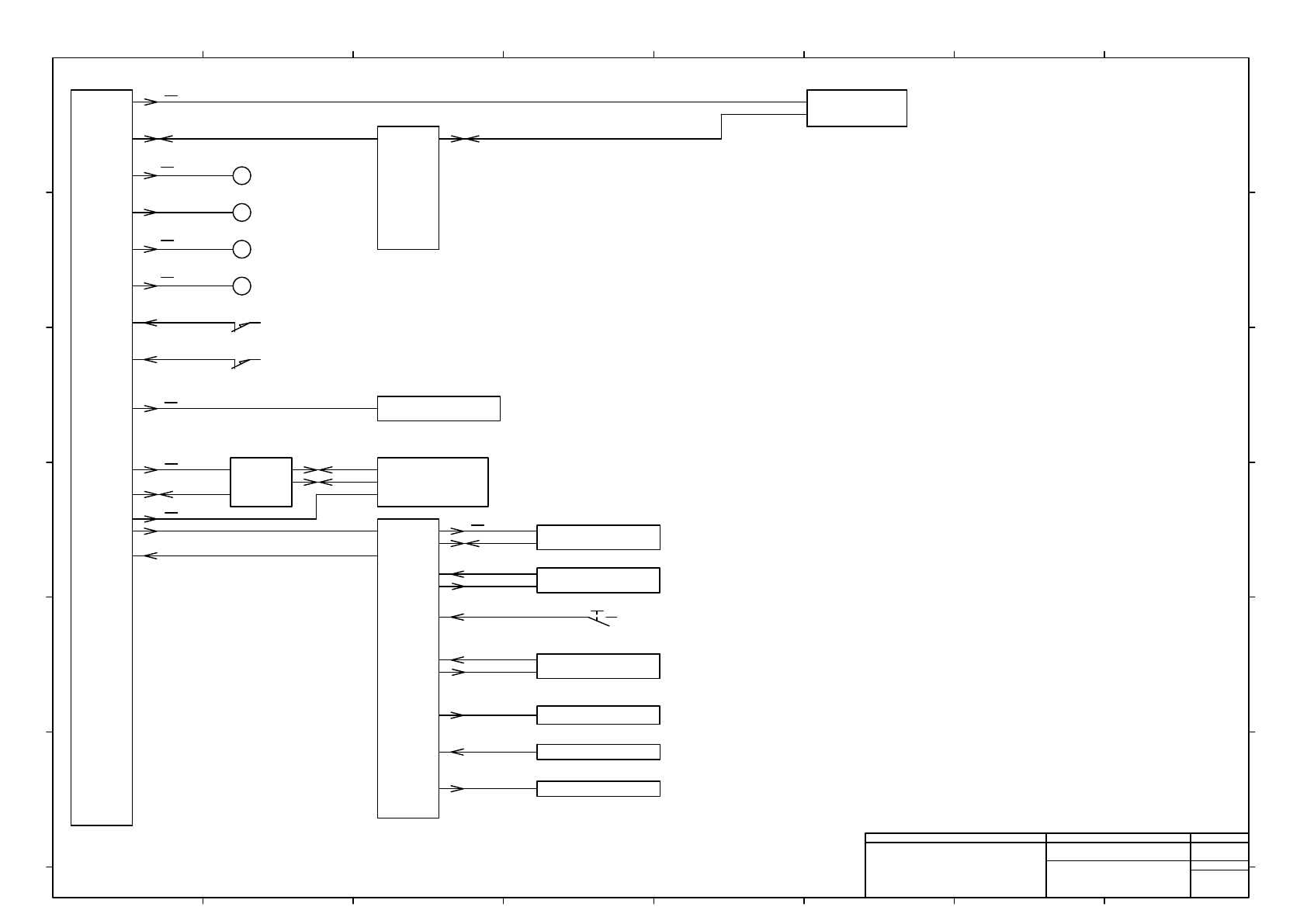
M
Vacuum Pump
-G211
Head
-S0011~-S0014,-S0230,-S0137
Power
Unit
+A11
CPU
Box
+A01
3~ 200 V
M
Bottom Cooling Fan (Front)
-G111
Cart Unit
(F,R)
48 V
Valve
-R4*
Sensor
-B1*
24 V
Safety Cover SW
-S311~-S312
Out of Work Light (F,R)
-B211,-B212
+A41,+A42
+A21,+A22
Dust Box (F,R)
-B1010,-B1110
Conveyor
Unit
+A31
24 V
-B1046,-B1047
Transportation Opening
Sensor
24 V
CN Board
-K321,-K322
M
Roof Cooling Fan
-G103
(F,R)
-S315~-S316
Feeder Safety Cover SW
Nozzle Changer (F,R)
-B0*,-B1*
CN Board
: Transfer
-K323,-K324
24 V
: IO #1,#2
-S0111~-S0114,-S0236,-S1137
#1,#2
24 V
24 V
Operation Switch
M
Bottom Cooling Fan (Rear)
-G112
24 V
Panasonic Smart Factory Solutions Co.,Ltd. パナソニック スマートファクトリーソリューションズ株式会社
Name
Drawing No.
Loc. No.
F4K1020-05A
1 2 3 4 5 6 7 8
A
B
C
D
E
F
1 2 3 4 5 6 7 8
A
B
C
D
E
F
Page. No.
Main Body Wiring (NPM-WX)
(Block Diagram 2)
MTKA010992+003AB
P003

1aF101
FK5.5-5
JST
3aF101
5aF101
-F101
BW50RAGU-3P030
1
2
3
4
5
6
Fuji Electric FA Components & Systems
+A11
Power Unit
L11d2X1
AI6-12YE
PHOENIX CONTACT
L21d1X1
L31d1X1
L1
L2
L3
PE
L1
L2
L3
-X101
TB-X115(Y002761)
1 1
2 2
3 3
4 4
PHOENIX CONTACT
EV001
5.5-S4
2aV001 5aV001
4aV001
FK5.5-5
JST
1aV001
FK5.5-5
JST
3aV001 6aV001
-V001
FTA-40-335-U
1
2
3
4
5
6
Cosel
-F201
LV550DI-U4(250)
BK
BK
BK
GN/YE
Okaya Electric Industries
AWG8/16 600V VW-1(BK)
Ed3X1
Ed4X1
2aF101
FK5.5-5
JST
2bF101
4bF101
6bF101
4aF101
6aF101
-X111A
L11
L21
L31
-X001
N510013514AA
Asada Metal Industry
MTKC005546AC
MTKC005547AC
MTKC005548AE
N610161405AB
MTKC005550AE
MTKC005549AD
MTKC005548**
BZ6N10D
CPT
CP1(15A)
TB-A
TB-A
TB-A
PRI
SEC
CPT
TB-A
TB-A
TB-A
-T001
TE3N-8K-GR/TD-19864
U1 480V
U2 420V
U3 400V
U4 380V
U5 220V
U6 200V
V1 480V
V2 420V
V3 400V
V4 380V
V5 220V
V6 200V
W1 480V
W2 420V
W3 400V
W4 380V
W5 220V
W6 200V
N1
CPTU
CPTV
CPTW
N1
TAISEI DENKI IND.
MTKC005551AE
1
3
5
6
2
7
8 4
E4X001
5.5-S4
JST
E5X001
5.5-S4
JST
E6X001
5.5-S4
E7X001
5.5-S4
L1bX101
AI6-12YE
PHOENIX CONTACT
L2bX101
L3bX101
EX101
GN/YE UL1015 10AWG
BK
BK
BK
UL1015 10AWG
UL1015 10AWG
UL1015 10AWG
AH-6 ORANGE AWG7/16in
BK
BK
BK
UL1015 10AWG
UL1015 10AWG
UL1015 10AWG
UaT001
AI6-12YE
PHOENIX CONTACT
VaT001
AI6-12YE
PHOENIX CONTACT
WaT001
AI6-12YE
PHOENIX CONTACT
ET001
AI6-12YE
PHOENIX CONTACT
GN/YE
UL1015 10AWG
CPTUT001
AI6-12YE
PHOENIX CONTACT
CPTVT001
CPTWT001
BK
BK
BK
UL1015 10AWG
UL1015 10AWG
UL1015 10AWG
UL1015 10AWG BK BK
UL1015 10AWG BK BK
UL1015 10AWG BK BK
UL1015 10AWG GN/YE GN/YE
UL1015 10AWG GN/YE GN/YE
TDK
ZCAT3035-1330
Kitagawa Industries
MRFC-8
Panasonic Smart Factory Solutions Co.,Ltd. パナソニック スマートファクトリーソリューションズ株式会社
Name
Drawing No.
Loc. No.
F4K1020-05A
1
2 3 4 5 6 7 8
A
B
C
D
E
F
1 2 3 4 5 6 7 8
A
B
C
D
E
F
Page. No.
Main Body Wiring (NPM-WX)
(AC200V Input)
MTKA010992+004AH
P004

+A01
CPU Box
-R301
AC30X-03-X2857
SMC
Main Air Valve
+
AI0.5-6WH
PHOENIX CONTACT
-
(1.0mm2-3C)
1
W
CPUAC
S8G0307
BU
BN
GN/YE
Kawasaki Electric Wire
L11
L21
L11c2X1
L21c1X1
1
W
Ec4X1
CNAIR
24VOUT
IN116
24GND
JST
AIR_K311
PAP-03V-S
3
2
1
JST
B0116R
PAP-04V-S
4
3
2
1
Main Air Pressure
p p
1
2
3
4
p
1
2
3
4
24V
OUT1
N.C.
GND
p
1
2
3
4
-B0116
DP-002Z-J-H2
Panasonic
BK/WH
BK
RD/WH
RD
UL2464 (SPV840) 2P×24AWG(11/0.16TA) LF BK
MTKC005552**
CNVL
24VOUT
N.C.
24GND
JST
VL_K311
PAP-03V-S
3
2
1
BK/WH
BK
MTKC005861AF
MTKC005858AD
-K311
PNF0C2
+A11
Power Unit
SIO Board
1
2
3
1
2
3
RD/WH
RD
UL2464 (SPV840) 2P×24AWG(11/0.16TA) LF BK
MTKC005872AD
JST
B0235R
PAP-04V-S
4
3
2
1
Vacuum Break
Pressure Meter
p p
1
2
3
4
p
1
2
3
4
24V
OUT1
N.C.
GND
p
1
2
3
4
-B0235
DP-001Z-J-H2
Panasonic
BK/WH
BK
RD/WH
RD
UL2464 (SPV840) 2P×24AWG(11/0.16TA) LF BK
CNFA3
1
2
3
4
JST
FA3_K321
PAP-04V-S
4
3
2
1
24OUT
IN235
N.C.
24GND
-K321
PDG14041
CN Board : I/O #1(Front)
2464C(BPF)VVP AWG#24×2P-B
6
2464C(BPF)VVP AWG#24×2P-B
6
2464C(BPF)VVP AWG#24×2P-B
6
Panasonic Smart Factory Solutions Co.,Ltd. パナソニック スマートファクトリーソリューションズ株式会社
Name
Drawing No.
Loc. No.
F4K1020-05A
1
2 3 4 5 6 7 8
A
B
C
D
E
F
1 2 3 4 5 6 7 8
A
B
C
D
E
F
Page. No.
Main Body Wiring (NPM-WX)
(Cpu Box, Main Air Valve, Pressure Sensor)
MTKA010992+005AG
P005