N7205A130B - 第73页
Note1) Connector Pin arrangement is not sequential. CN1 3 1 6 4 2 5 +12V GND GND N.C +12V N.C BK/WH BK RD/WH RD 2464C(BPF)VSVP AWG#20×2P-B FG2A01 R2-4 JST FG1A01 R2-4 JST 2464C(BPF)VSVP AWG#20×2P-B BK/WH BK RD/WH RD Note…

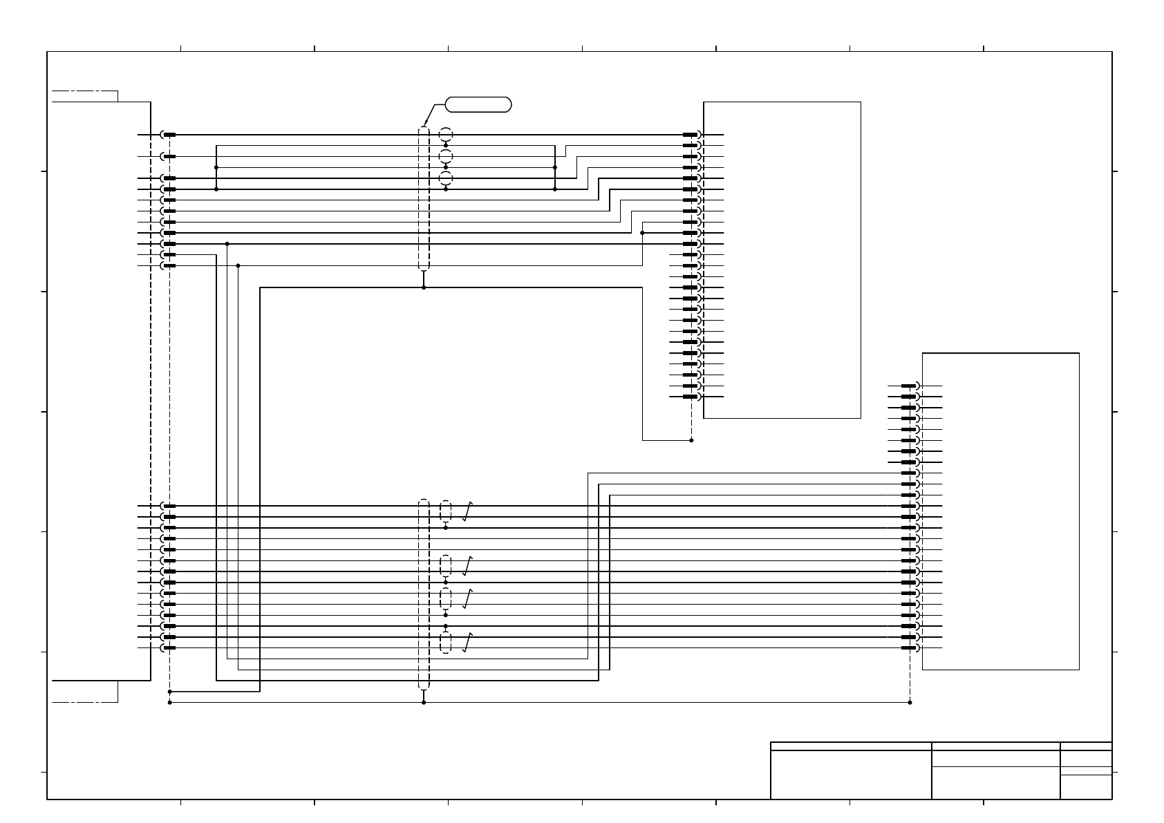
+A01
CPU Box
-K301
CRT
Note1) Connector Pin arrangement is not sequential.
CPU Board
HTPE0841-X1
ANALOG_RED
C1
C2
C3
C5
C4
5
8
13
14
16
15
3
6
7
1
2
9
10
11
17
18
19
22
23
24
ANALOG_GREEN
ANALOG_BLUE
ANALOG_HORZ_SYNC
ANALOG_GND
N.C
ANALOG_VERT_SYNC
N.C
POWER +5V
HOT_PLUG_DETECT
GND(+5V)
TMDS_DATA 2-
TMDS_DATA 2+
TMDS_DATA 2 /4 SHIELD
DDC CLOCK_A
DDC DATA_A
TMDS_DATA 1-
TMDS_DATA 1+
TMDS_DATA 1/3 SHIELD
TMDS_DATA 0-
TMDS_DATA 0+
TMDS_DATA 0/5 SHIELD
TMDS_CLOCK SHIELD
TMDS_CLOCK+
TMDS_CLOCK-
CRTK301
C1
C2
C3
C5
C4
5
8
13
14
16
15
1
2
3
6
7
9
10
11
17
18
19
22
23
24
Note1)
DVI-DVI and DVI CABLE L=2.0-3.9M TAK
Touch Panel (Front)
3
7
10
11
17
6
9
19
22
23
24
18
TMDS_D 2/4 SHILD
DDC_CLOCK_D
DDC_DATA_D
TMDS_DATA 1-
TMDS_DATA 1+
TMDS_D 1/3 SHILD
TMDS_DATA 0-
TMDS_DATA 0+
TMDS_D 0/5 SHILD
TMDS_CLOCK SHILD
TMDS_CLOCK+
TMDS_CLOCK-
14
15
2
16
1
POWER +5V
HOT_PLUG_DETECT
GND(+5V,HV-SYNC)
TMDS_DATA2-
TMDS_DATA2+
6
DDC CLOCK_A
C3
C4
8
C5
7
ANLOG_BLUE
ANLOG_GND
ANLOG_HORZ_SYNC
DDC DATA_A
ANLOG_VERT_SYNC
C1
C2
ANLOG_RED
ANLOG_GREEN
1A03
24
23
22
19
18
17
11
10
9
7
6
3
2
1
15
16
14
6
8
7
C4
C5
C3
C2
C1
Note1)
MTNW001004AA
+A03
R08RP5
Topre
Touch Panel (Rear)
3
7
10
11
17
6
9
19
22
23
24
18
TMDS_D 2/4 SHILD
DDC_CLOCK_D
DDC_DATA_D
TMDS_DATA 1-
TMDS_DATA 1+
TMDS_D 1/3 SHILD
TMDS_DATA 0-
TMDS_DATA 0+
TMDS_D 0/5 SHILD
TMDS_CLOCK SHILD
TMDS_CLOCK+
TMDS_CLOCK-
14
15
2
16
1
POWER +5V
HOT_PLUG_DETECT
GND(+5V,HV-SYNC)
TMDS_DATA2-
TMDS_DATA2+
6
DDC CLOCK_A
C3
C4
8
C5
7
ANLOG_BLUE
ANLOG_GND
ANLOG_HORZ_SYNC
DDC DATA_A
ANLOG_VERT_SYNC
C1
C2
ANLOG_RED
ANLOG_GREEN
1A04
24
23
22
19
18
17
11
10
9
7
6
3
2
1
15
16
14
6
8
7
C4
C5
C3
C2
C1
Note1)
+A04
R08RP5
Topre
CN1(DVI-I)
CN1(DVI-I)
1
DVI-DVI and DVI CABLE L=2.3-4.0M TAK
1
2
R08RP3
3
R08RP3
3
Panasonic Smart Factory Solutions Co.,Ltd. パナソニック スマートファクトリーソリューションズ株式会社
Name
Drawing No.
Loc. No.
F4K1020-05A
1
2 3 4 5 6 7 8
A
B
C
D
E
F
1 2 3 4 5 6 7 8
A
B
C
D
E
F
Page. No.
Main Body Wiring (NPM-WX)
(Touch Panel Wiring 1)
MTKA010992+019AD
P019

Note1) Connector Pin arrangement is not sequential.
CN1
3
1
6
4
2
5
+12V
GND
GND
N.C
+12V
N.C
BK/WH
BK
RD/WH
RD
2464C(BPF)VSVP AWG#20×2P-B
FG2A01
R2-4
JST
FG1A01
R2-4
JST
2464C(BPF)VSVP AWG#20×2P-B
BK/WH
BK
RD/WH
RD
Note1)
MTKC006150AC
MOLEX
1A01
5557-06R-210
5
2
4
6
1
3
CN3(DC12V)
1
2
3
4
5
6
FG
GND
FG
12V
GND
12V
MOLEX
3A03
5557-06R-210
6
5
4
3
2
1
CN3(DC12V)
1
2
3
4
5
6
FG
GND
FG
12V
GND
12V
MOLEX
3A04
5557-06R-210
6
5
4
3
2
1
+A04
R08RP5
Topre
Touch Panel (Rear)
+A01
CPU Box
+A03
R08RP5
Topre
Touch Panel (Front)
3
R08RP3
4
R08RP3
4
Panasonic Smart Factory Solutions Co.,Ltd. パナソニック スマートファクトリーソリューションズ株式会社
Name
Drawing No.
Loc. No.
F4K1020-05A
1
2 3 4 5 6 7 8
A
B
C
D
E
F
1 2 3 4 5 6 7 8
A
B
C
D
E
F
Page. No.
Main Body Wiring (NPM-WX)
(Touch Panel Wiring 2)
MTKA010992+020AE
P020

COM1
1
2
3
4
5
6
7
8
9
COM1_DCD
COM1_RXD
COM1_DTR
GND
COM1_TXD
COM1_RTS
COM1_CTS
COM1_DSR
COM1_RI
GN/WH
RD/WH
BK/WH
BK
GN
RD
2464C(BPF)VSVP AWG#24×3P-B
JAE
COM1K301
DEU-9SF-F0
9
8
7
6
5
4
3
2
1
MTKC006151AC
JAE
2A03
DEU-9SF-F0
9
8
7
6
5
4
3
2
1
CN2(RS-232C)
9
1
2
3
4
5
6
7
8
CD
RD
DSR
GND
DTR
CTS
RTS
TD
N.C
+A03
R08RP5
Topre
Touch Panel (Front)
-K301
HTPE0841-X1
+A01
CPU Box
CPU Board
COM2
1
2
3
4
5
6
7
8
9
COM2_DCD
COM2_RXD
COM2_DTR
GND
COM2_TXD
COM2_RTS
COM2_CTS
COM2_DSR
COM2_RI
GN/WH
RD/WH
BK/WH
BK
GN
RD
2464C(BPF)VSVP AWG#24×3P-B
JAE
COM2K301
DEU-9SF-F0
9
8
7
6
5
4
3
2
1
MTKC006152AC
JAE
2A04
DEU-9SF-F0
9
8
7
6
5
4
3
2
1
CN2(RS-232C)
9
1
2
3
4
5
6
7
8
CD
RD
DSR
GND
DTR
CTS
RTS
TD
N.C
+A04
R08RP5
Topre
Touch Panel (Rear)
3
R08RP3
4
R08RP3
4
Panasonic Smart Factory Solutions Co.,Ltd. パナソニック スマートファクトリーソリューションズ株式会社
Name
Drawing No.
Loc. No.
F4K1020-05A
1
2 3 4 5 6 7 8
A
B
C
D
E
F
1 2 3 4 5 6 7 8
A
B
C
D
E
F
Page. No.
Main Body Wiring (NPM-WX)
(Touch Panel Wiring 3)
MTKA010992+021AE
P021