N7205A130B - 第88页
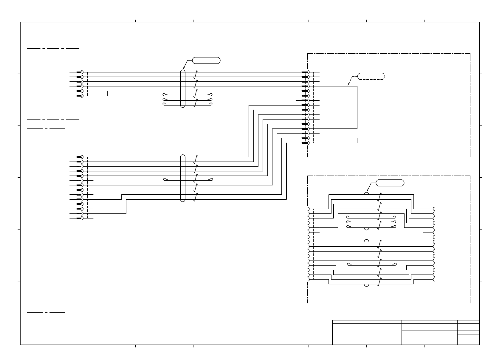
Note1) Connector Pin arrangement is not sequential. CNCBF 1 2 3 4 5 6 7 8 9 10 11 12 13 14 TxD7A+ TxD7A- RxD7A+ RxD7A- GND N.C. IN702 IN704 T1 Si6 T3 Si7 T1F T3F CBF24VP JST CBF_K313 PUDP-14V-S 1 2 3 4 5 6 7 8 9 10 11 12…

Note1) Connector Pin arrangement is not sequential.
For
Cart Unit (+A42)
(R1)
Note1) Connector Pin arrangement is not sequential.
CNCAR
1
2
3
4
5
6
7
8
9
10
11
12
13
14
CAR24VP
1
2
3
4
5
6
P24
GND
P24
GND
N.C.
FG
JST
CAR_K313
PUDP-14V-S
1
2
3
4
5
6
7
8
9
10
11
12
13
14
MTKC006161AE
BK/WH
BK
RD/WH
RD
GN/WH
GN
JAE
CART.R1
DM1R016PA1
8
14
6
13
5
16
4
3
12
11
15
7
9
10
1
2
Note1)
+A11
Power Unit
-K313
PDG14042A
CN Board : Safety
TxD6A+
TxD6A-
RxD6A+
RxD6A-
GND
N.C.
IN203
IN205
T2
Si8
T3
Si9
T2R
T3R
AMP
CAR24VRA11
177901-1
6
5
4
3
2
1
UL2464 (SPV840) 5P×24AWG(11/0.16TA) LF BK
BN/WH
BN
YE/WH
YE
GN/WH
GN
BK/WH
BK
RD/WH
RD
YE/WH
YE
UL2464 (SPV855) 4P×20AWG(26/0.16TA) LF BK
3
2464C(BPF)VVP AWG#20×4P-B
5
2464C(BPF)VVP AWG#24×5P-B
5
Panasonic Smart Factory Solutions Co.,Ltd. パナソニック スマートファクトリーソリューションズ株式会社
Name
Drawing No.
Loc. No.
F4K1020-05A
1
2 3 4 5 6 7 8
A
B
C
D
E
F
1 2 3 4 5 6 7 8
A
B
C
D
E
F
Page. No.
Main Body Wiring (NPM-WX)
(Cart I/F : R1)
MTKA010992+034AF
P034

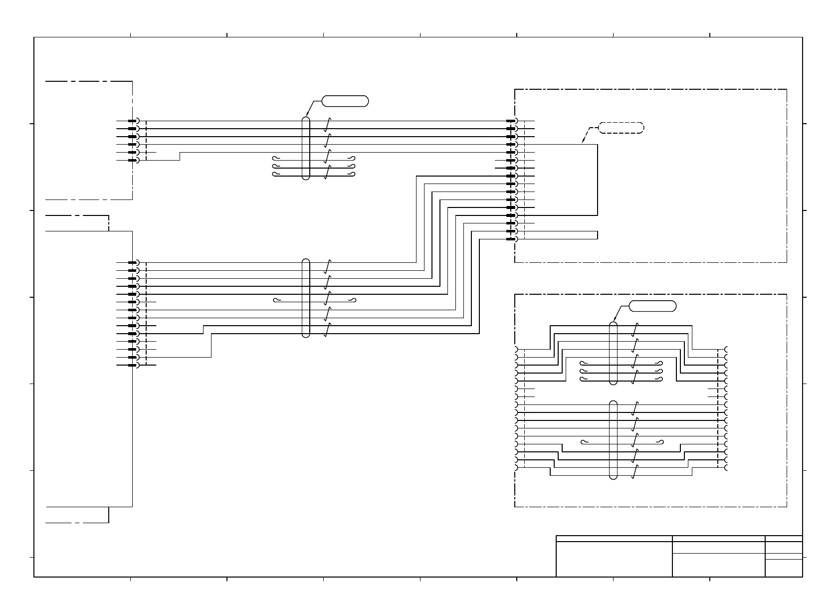
Note1) Connector Pin arrangement is not sequential.
CNCBF
1
2
3
4
5
6
7
8
9
10
11
12
13
14
TxD7A+
TxD7A-
RxD7A+
RxD7A-
GND
N.C.
IN702
IN704
T1
Si6
T3
Si7
T1F
T3F
CBF24VP
JST
CBF_K313
PUDP-14V-S
1
2
3
4
5
6
7
8
9
10
11
12
13
14
MTKC006162AE
BK/WH
BK
RD/WH
RD
GN/WH
GN
Note1)
-K313
PDG14042A
CN Board : Safety
+A71
24V Power Supply Unit
1
2
3
4
5
6
P24
GND
P24
GND
N.C.
FG
AMP
CBF24VRA71
177901-1
6
5
4
3
2
1
UL2464 (SPV840) 5P×24AWG(11/0.16TA) LF BK
BN/WH
BN
YE/WH
YE
GN/WH
GN
BK/WH
BK
RD/WH
RD
YE/WH
YE
UL2464 (SPV855) 4P×20AWG(26/0.16TA) LF BK
+A11
Power Unit
Note1)
For
Cart Unit (+A41)
(F2)
Note1)
MTKA012728** : 30 Slot Feeder Cart Support Wiring (H):NPM-WX
JAE
CART.F/R2
DM1R016PA1
8
14
6
13
5
16
4
3
12
11
15
7
9
10
1
2
Note1)
MTKC006164AD
BK/WH
BK
RD/WH
RD
GN/WH
GN
YE/WH
YE
UL2464 (SPV855) 4P×20AWG(26/0.16TA) LF BK
UL2464 (SPV840) 5P×24AWG(11/0.16TA) LF BK
BN/WH
BN
YE/WH
YE
GN/WH
GN
BK/WH
BK
RD/WH
RD
UL1007 24AWG BU BU
MOLEX
CX2R
5557-16R-210
2
1
10
9
8
7
15
11
12
3
4
16
5
13
6
14
MOLEX
CX2R
5557-16R-210
2
1
10
9
8
7
15
11
12
3
4
16
5
13
6
14
MTKA012681** : Drawer connector Wiring : NPM-WX
UL1007 24AWG BU BU
MTKC006163**
MOLEX
CF2P
5559-16P-210
14
6
13
5
16
4
3
12
11
15
7
8
9
10
1
2
3
2464C(BPF)VVP AWG#20×4P-B
5
2464C(BPF)VVP AWG#24×5P-B
5
2464C(BPF)VVP AWG#20×4P-B
5
2464C(BPF)VVP AWG#24×5P-B
5
Panasonic Smart Factory Solutions Co.,Ltd. パナソニック スマートファクトリーソリューションズ株式会社
Name
Drawing No.
Loc. No.
F4K1020-05A
1
2 3 4 5 6 7 8
A
B
C
D
E
F
1 2 3 4 5 6 7 8
A
B
C
D
E
F
Page. No.
Main Body Wiring (NPM-WX)
(Cart I/F : F2)
MTKA010992+035AF
P035

Note1) Connector Pin arrangement is not sequential.
CNCBR
1
2
3
4
5
6
7
8
9
10
11
12
13
14
TxD8A+
TxD8A-
RxD8A+
RxD8A-
GND
N.C.
IN703
IN705
T2
Si8
T3
Si9
T2R
T3R
CBR24VP
JST
CBR_K313
PUDP-14V-S
1
2
3
4
5
6
7
8
9
10
11
12
13
14
1
2
3
4
5
6
P24
GND
P24
GND
N.C.
FG
AMP
CBR24VRA71
177901-1
6
5
4
3
2
1
-K313
PDG14042A
CN Board : Safety
+A71
24V Power Supply Unit
+A11
Power Unit
MTKC006165AE
BK/WH
BK
RD/WH
RD
GN/WH
GN
Note1)
UL2464 (SPV840) 5P×24AWG(11/0.16TA) LF BK
BN/WH
BN
YE/WH
YE
GN/WH
GN
BK/WH
BK
RD/WH
RD
YE/WH
YE
UL2464 (SPV855) 4P×20AWG(26/0.16TA) LF BK
Note1)
For
Cart Unit (+A42)
(R2)
Note1)
MTKA012728** : 30 Slot Feeder Cart Support Wiring (H):NPM-WX
JAE
CART.F/R2
DM1R016PA1
8
14
6
13
5
16
4
3
12
11
15
7
9
10
1
2
Note1)
MTKC006164AD
BK/WH
BK
RD/WH
RD
GN/WH
GN
YE/WH
YE
UL2464 (SPV855) 4P×20AWG(26/0.16TA) LF BK
UL2464 (SPV840) 5P×24AWG(11/0.16TA) LF BK
BN/WH
BN
YE/WH
YE
GN/WH
GN
BK/WH
BK
RD/WH
RD
UL1007 24AWG BU BU
MOLEX
CX2R
5557-16R-210
2
1
10
9
8
7
15
11
12
3
4
16
5
13
6
14
MOLEX
CX2R
5557-16R-210
2
1
10
9
8
7
15
11
12
3
4
16
5
13
6
14
MTKA012681** : Drawer connector Wiring : NPM-WX
UL1007 24AWG BU BU
MTKC006163**
MOLEX
CR2P
5559-16P-210
14
6
13
5
16
4
3
12
11
15
7
8
9
10
1
2
3
2464C(BPF)VVP AWG#20×4P-B
5
2464C(BPF)VVP AWG#24×5P-B
5
2464C(BPF)VVP AWG#20×4P-B
5
2464C(BPF)VVP AWG#24×5P-B
5
Panasonic Smart Factory Solutions Co.,Ltd. パナソニック スマートファクトリーソリューションズ株式会社
Name
Drawing No.
Loc. No.
F4K1020-05A
1
2 3 4 5 6 7 8
A
B
C
D
E
F
1 2 3 4 5 6 7 8
A
B
C
D
E
F
Page. No.
Main Body Wiring (NPM-WX)
(Cart I/F : R2)
MTKA010992+036AF
P036