2OM-1150-001_w.pdf - 第315页
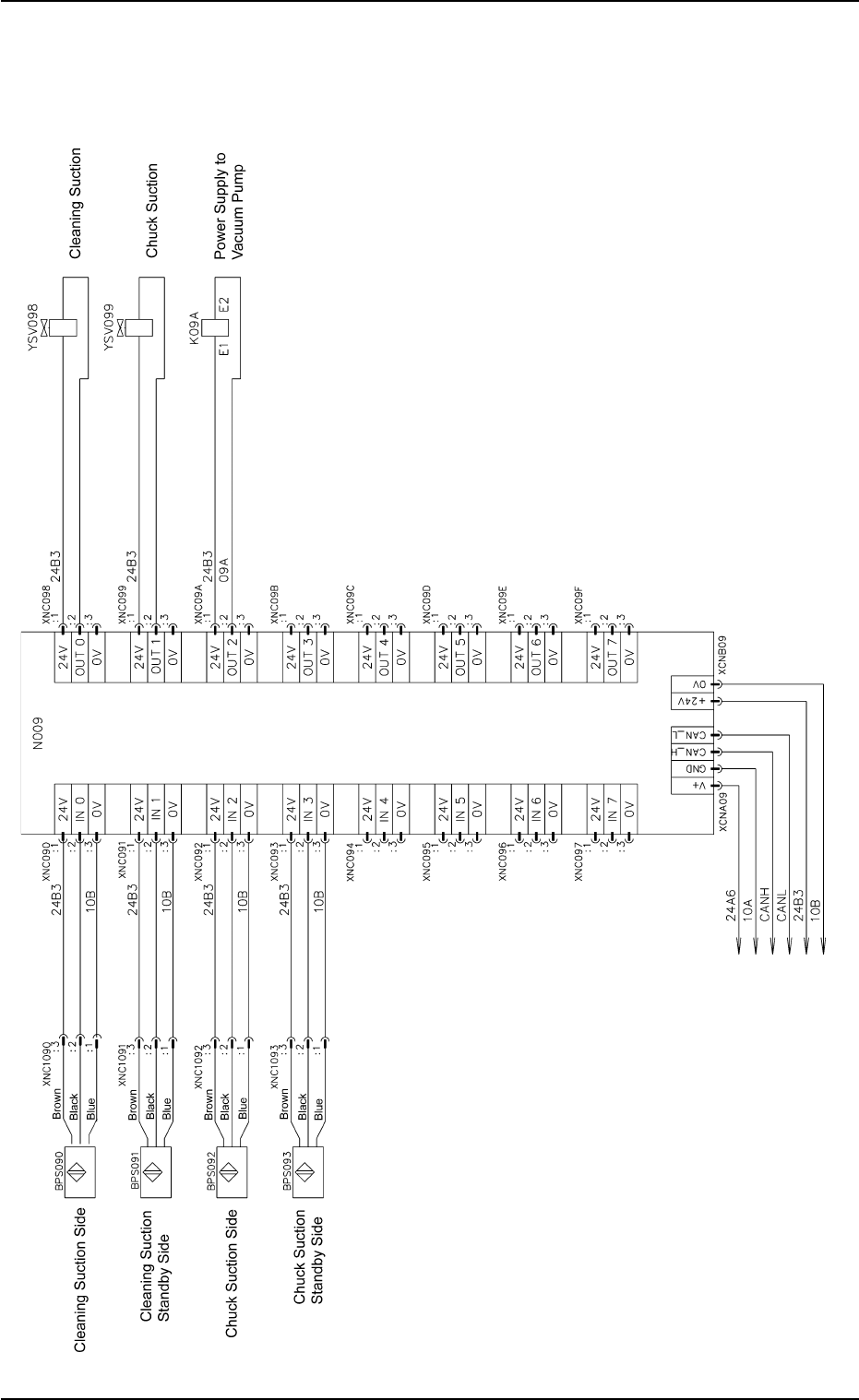
Cleaning Cleaning Cleaning Cleaning Cleaning 部 部 部 部 部 Take-Up Take-Up Take-Up Take-Up Take-Up 马达 马达 马达 马达 马达 Cleaning Cleaning Cleaning Cleaning Cleaning 部 部 部 部 部 Take-Up Take-Up Take-Up Take-Up Take-Up 马达 马达 马达 马达 马达 …

CleaningCleaning
CleaningCleaning
Cleaning
部部
部部
部
I/OI/O
I/OI/O
I/O
CleaningCleaning
CleaningCleaning
Cleaning
部部
部部
部
I/OI/O
I/OI/O
I/O
0004-002-(M748WM---0001)3章3-89 AFQ01JMTP

CleaningCleaning
CleaningCleaning
Cleaning
部部
部部
部
Take-UpTake-Up
Take-UpTake-Up
Take-Up
马达马达
马达马达
马达
CleaningCleaning
CleaningCleaning
Cleaning
部部
部部
部
Take-UpTake-Up
Take-UpTake-Up
Take-Up
马达马达
马达马达
马达
0004-002-(M748WM---0002) 3章3-90 AFQ01JMTP

UtilityUtility
UtilityUtility
Utility
部部
部部
部
I/OI/O
I/OI/O
I/O
UtilityUtility
UtilityUtility
Utility
部部
部部
部
I/OI/O
I/OI/O
I/O
0004-002-(M748WMM---0001)3章3-91 AFQ01JMTP