P-301-003e - 第51页
MODEL DL-G50 1012-003 49 Key No. P AR T No. P AR T NAME Q’ty REMARKS New Code NOTE NR-2 129 6301518626 BLOCK 4 806NR-210-029 21 1G4989 130 6301480602 PULLEY ,TIMING 8 806NR-210-030 223Q0663 131 630131 1616 PIN,GUIDE 28 8…

MODEL DL-G50
0711-001
48
排出コンベア
OUTPUT CONVEYOR
Fig. NR-2
シュート
Chute
131
129
130
130

MODEL DL-G50
1012-003
49
Key No. PART No. PART NAME Q’ty REMARKS New Code
NOTE
NR-2
129 6301518626 BLOCK 4 806NR-210-029 211G4989
130 6301480602 PULLEY,TIMING 8 806NR-210-030
223Q0663
131 6301311616 PIN,GUIDE 28 806NR-210-031
216F0902

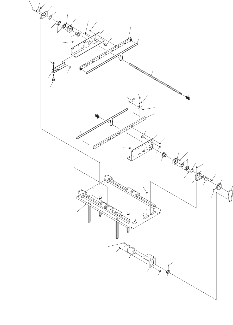
MODEL DL-G50
0711-001
50
排出コンベア
OUTPUT CONVEYOR
Fig. NR-3
搬送部(手前)
T
ransfer Section(Front)
202
223
217
218
See Fig.NR-1
222
229
216
214
241
See Fig.NR-2
241
See Fig.NR-2
232
210
216
215
217
218
228
202
240
221
272
267
.
252
.
207
209
208
265
263
273
267
.
254
.
272
267
.
253
.
203
261
265
274
268
.
255
.
204
272
267
.
252
.
274
268
.
256
.
274
268
.
264
.
274
268
.
257
.
274
268
.
258
.
271
266
.
251
.
272
267
.
252
.
A
A
204
203
274
268
.
256
.
261
274
268
.
257
.
274
268
.
264
.
262
272
267
.
252
.
272
267
.
252
.
274
268
.
256
.
230
272
267
.
263
.