P-301-003e - 第55页
MODEL DL-G50 1012-003 53 Key No. P AR T No. P AR T NAME Q’ty REMARKS New Code NOTE NR-4 302 6300765731 BEARING,RADIAL 4 806NR-210-102 222D0298 303 41 10007805 RING C 20 2 806NR-210-103 221K0084 304 630001 1425 BEARING,RA…

MODEL DL-G50
0711-001
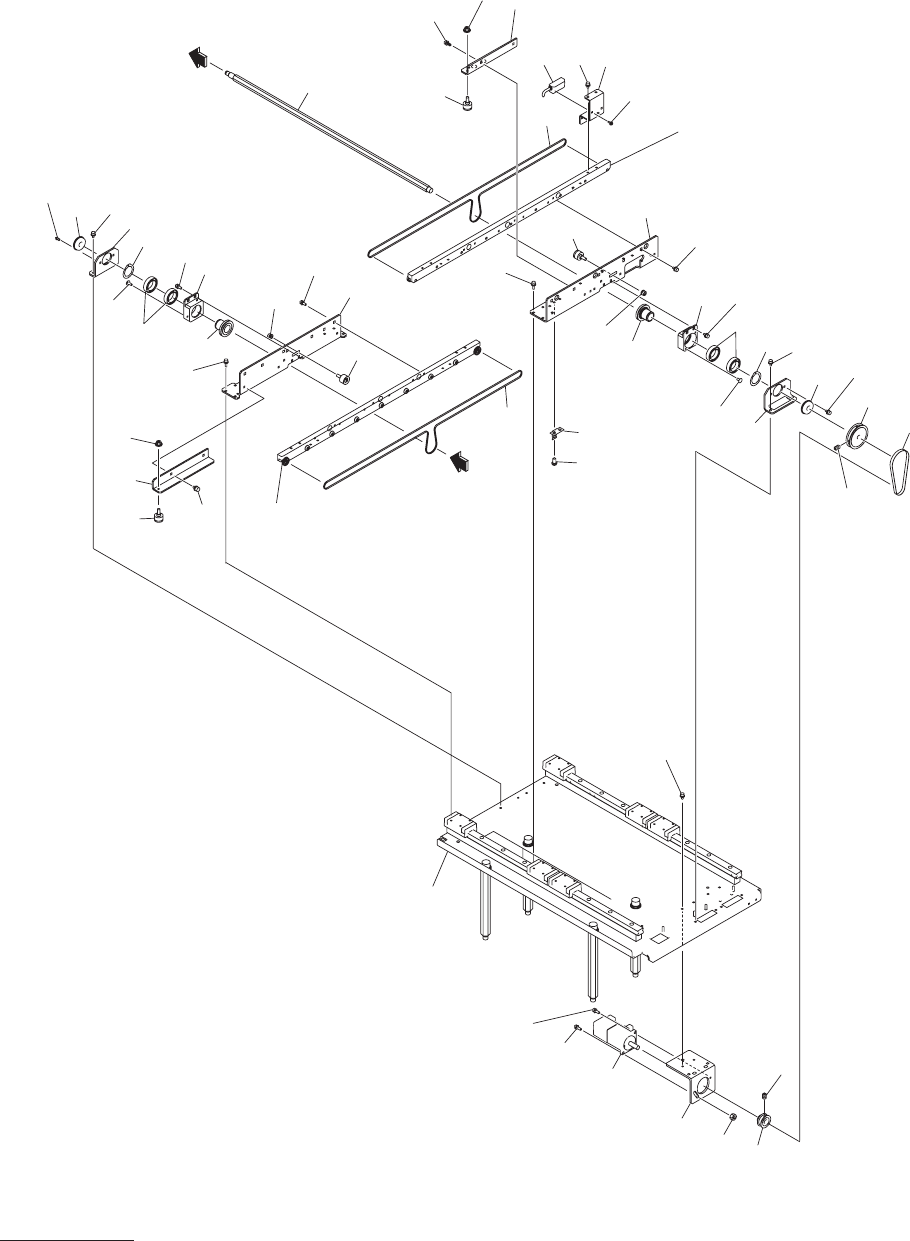
52
排出コンベア
OUTPUT CONVEYOR
Fig. NR-4
搬送部(奥)
T
ransfer Section(Rear)
See Fig.NR-1
317
323
318
302
324
312
316
341
See Fig.NR-2
341
See Fig.NL-2
316
313
317
318
321
328
340
302
304
307
309
308
365
363
373
367
.
354
.
372
367
.
353
.
372
367
.
352
.
361
374
368
.
356
.
374
368
.
355
.
303
372
367
.
352
.
374
368
.
364
.
374
368
.
357
.
310
332
371
361
.
351
.
372
367
.
352
.
372
367
.
352
.
A
A
327
330
374
368
.
356
.
372
367
.
363
.
319
362
374
368
.
357
.
374
368
.
364
.
372
367
.
352
.
374
368
.
356
.
361
303
304
362
372
367
.
352
.
330
372
367
.
363
.
374
368
.
356
.
365
322

MODEL DL-G50
1012-003
53
Key No. PART No. PART NAME Q’ty REMARKS New Code
NOTE
NR-4
302 6300765731 BEARING,RADIAL 4 806NR-210-102 222D0298
303 4110007805 RING C 20 2 806NR-210-103
221K0084
304 6300011425 BEARING,RADIAL 2 806NR-210-104
222D0021
307 6301511368 BRACKET 1 806NR-210-007
211FB454
308 6301241340 MOTOR,AC-SERVO 1 -M45
806NR-210-008 4M150196
309 6301521206 PULLEY,TIMING 1 806NR-210-009
223Q0694
310 6301237145 SENSOR,PELEC 1 -B4402
806NR-210-110 23G00243
312 6301518558 PLATE 1 806NR-210-012
211DC358
313 6301518565 PLATE 1 806NR-210-013
211DC359
316 6301479613 PULLEY,FLAT 4 806NR-210-016
223M0054
317 6301499086 BLOCK 2 806NR-210-017
211G4805
318 6301505206 PULLEY,TIMING 2 806NR-210-018
223Q0682
319 6301519487 BRACKET 1 806NR-210-019
211FB587
321 6301505084 BRACKET 1 806NR-210-021
211FB386
322 6301505077 ROD 1 806NR-210-022
216C0914
323 6301482910 BRACKET 1 806NR-210-023
211FB130
324 6301522715 BRACKET 1 806NR-210-1
14 211FB636
327 6301522722 BRACKET 1 806NR-210-1
17 211FB637
328 6301521190 PULLEY,TIMING 1 806NR-210-028
223Q0693
330 6300751765 CAM FOLLOWER 2 806NR-210-120
222H0103
332 6301519494 BRACKET 1 806NR-210-032
211FB588
340 6301493930 BELT,TIMING 1 806NR-210-040
223L0333
341 6301236797 BELT,TIMING 2 806NR-210-041
223L0262
351 6300007510 BOLT,HEX-SCT 2 M3X8
221A0006
352 6300007626 BOLT,HEX-SCT 24 M4X10
221A0017
353 6300007633 BOLT,HEX-SCT 1 M4X12
221A0018
354 6300007664 BOLT,HEX-SCT 1 M4X20
221A0021
355 6300007732 BOLT,HEX-SCT 2 M5X8
221A0028
356 6300007749 BOLT,HEX-SCT 8 M5X10
221A0029
357 6300007756 BOLT,HEX-SCT 6 M5X12
221A0030
361 4111137501 SCR TRS 4X10 4 M4X10
TRS 221E0530
362 4111139000 SCR TRS 5X8 4 M5X8
TRS 221E0537
363 4111410307 NUT HEX 4 3 M4
221F0082
364 4111410505 NUT HEX 5 4 M5
221F0085
365 6300008920 SET SCREW 4 M4X6 SET
221C0005
366 4111412806 WASHER SPR 3 2 SW3
221H0281
367 4111412905 WASHER SPR 4 28 SW4
221H0284
368 4111416705 WASHER SPR 5 20 SW5
221H0287
371 4111413902 WASHER V 3X7X0.5 2 FW3
221H0312
372 4111414008 WASHER V 4X9X0.8 27 FW4
221H0315
373 6300010213 WASHER 1 BW4
221H0004
374 4111414107 WASHER V 5X10X1 20 FW5
221H0318

MODEL DL-G50
0711-001
54
ケーブル
CABLE
Fig. ND-1
供給コンベア
Input Conveyor
52
51
61
65