P-0192-001.pdf - 第88页
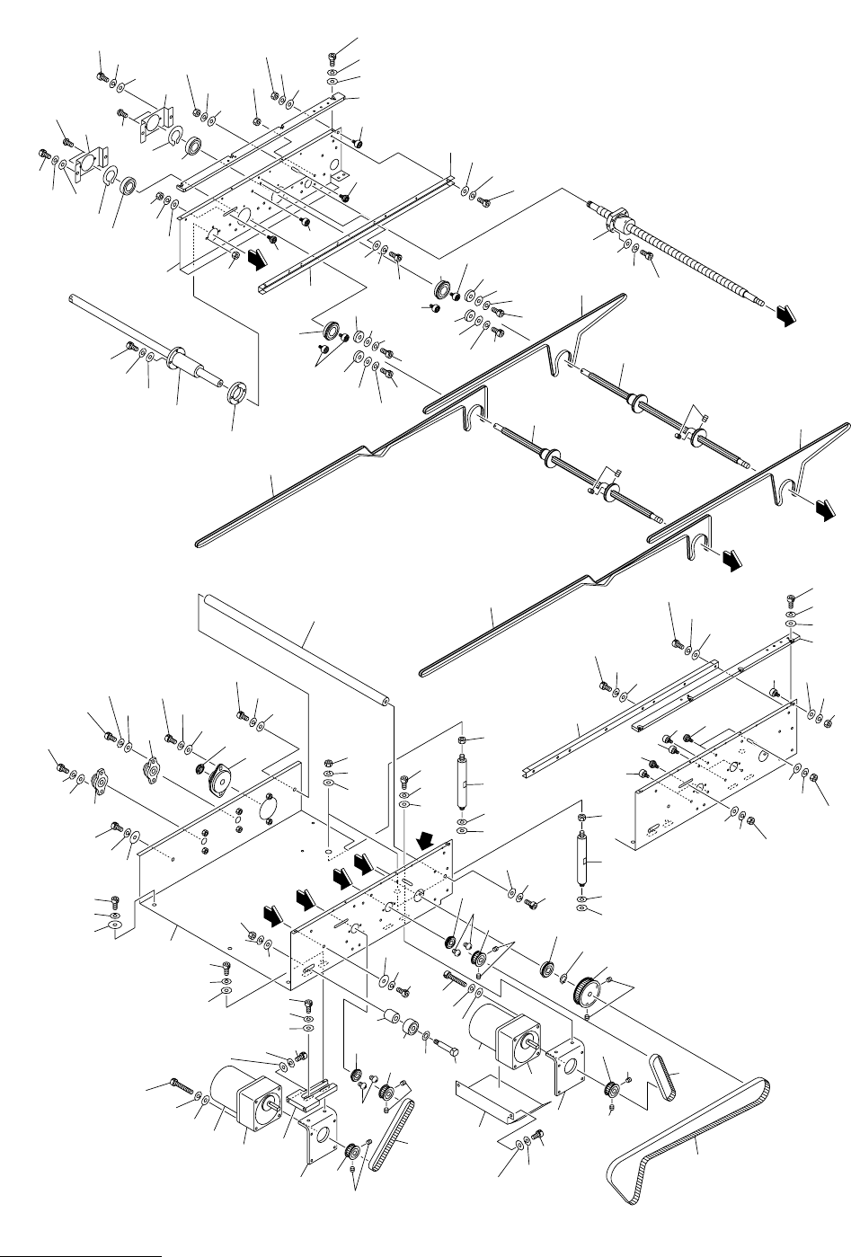
86 MODEL TIM-5200F/R 0307-001 コンベア部 CONVEYOR SECTION Fig. N-4 コンベア(右) Conveyor (R) D C B A 364 362 361 398 348 376 338 368 362 361 364 362 361 368 362 361 371 326 372 375 309 334 316 383 381 382 361 316 368 362 361 368 3…

MEMO

86
MODEL TIM-5200F/R
0307-001
コンベア部 CONVEYOR SECTION
Fig. N-4 コンベア(右) Conveyor (R)
D
C
B
A
364
362
361
398
348
376
338
368
362
361
364
362
361
368
362
361
371
326
372
375
309
334
316
383
381
382
361
316
368
362
361
368
362
361
368
317
349
316
350
349
396
332
395
394
396
332
395
394
362
375
325
383
382
381
356
352
351
396
395
394
328
371
372
355
351
303
302
352
355
351
311
352
355
351
345
352
352
353
354
352
353
365
392
391
393
322
363
362
361
353
352
354
363
362
361
306
307
324
367
313
366
362
361
333
315
312
376
308
304
397
305
308
367
339
340
321
324
356
342
347
346
342
330
319
336
320
352
351
362
361
354
381
382
383
343
334
349
381
382
383
335
381
382
383
316
334
381
382
383
381
327
382
383
372
374
371
314
371
301
372
373
318
310
344
318
341
341
331
368
362
361
383
382
381
329
316
323
377
350
349
317
377
338
337
398
376
A
B
C
D
E
DETAIL"E"
355
351
352
333
355
352
351
363
362
361
367
367
367
367
376
384
384

Key No. PART No. PART NAME Q’ty REMARKS
NOTE
87
MODEL TIM-5200F/R
0307-001
N-4
301 630 120 0804 BALL SCREW 1 805N--010-301
302 630 031 0566 BEARING,UNIT 1 BPFL1 805N--010-302
303 630 031 0573 NUT 1 FU01SC 805N--010-303
304 630 001 1432 BEARING,RADIAL 1 6001ZZNR 805N--010-304
305 630 069 1825 PULLEY,TIMING 1 805N--010-305
306 630 069 3782 MOTOR,REVERSIBLE 1 -M21(R),MSM425-411W
805N--010-306
307 630 069 3799 GEAR,REDUCTION 1 4GN6K 805N--010-307
308 630 069 1795 PULLEY,TIMING 2 805N--010-308
309 630 001 1531 BEARING,RADIAL 1 6904ZZNR 805N--010-309
310 630 084 9189 GUIDE,SLIDE 1 805N--010-310
311 630 008 5303 BEARING,UNIT 1 UFL000 805N--010-311
312 630 032 5218 BEARING,RADIAL 1 6900ZZNR 805N--010-312
313 630 083 7230 BELT,TIMING 1 805N--010-313
314 630 083 4642 BUSH,BALL 1 805N--010-314
315 630 083 6226 BELT,TIMING 1 805N--010-315
316 630 069 5373 PULLEY,FLAT 6 805N--010-316
317 630 069 5380 PULLEY,FLAT 4 805N--010-317
318 630 091 2463 BELT,FLAT 2 805N--010-318
319 630 083 8398 CAM FOLLOWER 1 NAST10MZZUUR 805N--010-319
320 630 083 7131 PIN,HINGE 1 805N--010-320
321 630 084 5761 PLATE 1 805N--010-321
322 630 121 7635 BASE 1 805N--010-322
323 630 121 7611 BASE 1 805N--010-323
324 630 083 8763 BRACKET 2 805N--010-324
325 630 120 3348 GUIDE 1 805N--010-325
326 630 120 2167 GUIDE 1 805N--010-326
328 630 084 9455 GUIDE 1 805N--010-328
329 630 084 9448 GUIDE 1 805N--010-329
330 630 083 8770 SPACER 1 805N--010-330
331 630 084 5594 SPACER 1 805N--010-331
332 630 120 2112 ROD 2 805N--010-332
333 630 120 2099 ROD 1 805N--010-340
334 630 084 1374 WASHER 3 805N--010-334
335 630 084 1268 WASHER 1 805N--010-335
336 630 084 1275 WASHER 1 805N--010-336
337 630 006 9044 BEARING,RADIAL 1 6904ZZ 805N--010-337
338 630 085 0734 PLATE,LOCATE 2 805N--010-338
339 630 069 3782 MOTOR,REVERSIBLE 1 -M22(P),MSM425-411W
805N--010-105
340 630 069 3799 GEAR,REDUCTION 1 4GN6K 805N--010-106
341 630 089 7647 BELT,FLAT 2 805N--010-107
342 630 069 1795 PULLEY,TIMING 2 805N--010-108
343 630 001 1531 BEARING,RADIAL 1 6904ZZNR 805N--010-109
344 630 086 8357 GUIDE,SLIDE 1 805N--010-110
345 630 008 5303 BEARING,UNIT 1 UFL000 805N--010-111
346 630 032 5218 BEARING,RADIAL 1 6900ZZNR 805N--010-112
347 630 083 8404 BELT,TIMING 1 805N--010-116
348 630 006 9044 BEARING,RADIAL 1 6904ZZ 805N--010-150
349 630 083 6806 PULLEY,FLAT 6 805N--010-119