CP-742ME-03 - 第31页
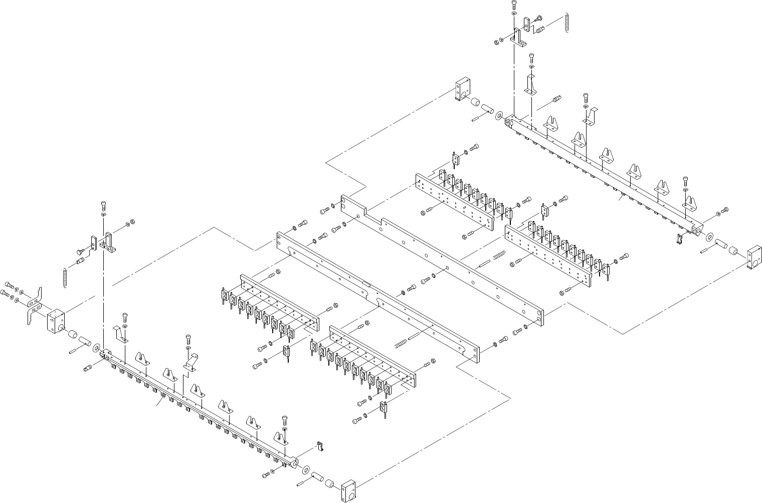
5.1.インキャリア(DGQK) 5.1.In carrier(DGQK) 番号 図番 & コード番号 個数 品名 規格 備考 No. Drg.No. & Code No. QTY Description Rating Remarks 1 DGQK0080 1 CLAMPER クランパ 2 DGQK0030 1 CLAMPER クランパ 3 DGQK0090 1 PLATE プレート 4 DGQK0040 1 P…

208
176
165
175
161
175
161
175
161
183
162
176
167
175
161
13
13
B
A
139
26
X5
50
50
50
50
50
50
50
50
44
68
138
121
104
121
121
134
108
122
104
121
104
121
129
103
129
103
129
103
130
107
138
133
138
133
133
138
133
138
133
138
133
138
138
133
129
104
104
129
129
104
104
129
130
107
103
129
107
130
133
138
129
103
129
103
130
107
129
103
129
103
121
134
121
104
121
104
121
104
105
121
125
125
121
105
138
121
122
108
70
71
71
71
70
70
70
71
84
83
84
83
145
5
145
5
4
3
85
85
34
87
35
86
48
47
50
50
68
2
88
43
44
42
41
86
35
87
34
61
61
43
88
44
44
42
41
49
47
60
50
85
87
35
86
34
85
87
35
86
50
1
CP-743ME,CP-742ME PARTS LIST ver03
5 - 1
5.1.In carrier(DGQK)
5.1.インキャリア(DGQK)
5.1.In carrier(DGQK)
5.1.インキャリア(DGQK)

5.1.インキャリア(DGQK)
5.1.In carrier(DGQK)
番号 図番 & コード番号 個数 品名 規格 備考
No. Drg.No. & Code No. QTY Description Rating Remarks
1 DGQK0080 1 CLAMPER クランパ
2 DGQK0030 1 CLAMPER クランパ
3 DGQK0090 1 PLATE プレート
4 DGQK0040 1 PLATE プレート
5 DGQK0140 2 PLATE プレート
34 CSQC4160 3 HOLDER ホルダ
35 CSQC4171 4 PIN, PIVOT ピン 支点
41 CSQC4290 2 BKT BKT
42 CSQC4300 2 BLOCK ブロック
43 CSQC4310 2 PIN ピン
44 CSQC4321 4 HOOK, SPRING フック スプリング
47 CSQC4521 2 DOG ドッグ
48 CSQC4531 1 DOG ドッグ
49 DCQK0300 1 DOG ドッグ
50 CSQC4590 12 BKT BKT
60 CSQC4880 1 HOLDER ホルダ
61 CSQC4920 2 DOG ドッグ
68 CSQC5371 42 JAW 爪
70 ADCQK8010 38 PIN, CLAMP ピン クランプ
71 ADCQK8020 4 PIN, CLAMP ピン クランプ
83 S30205 12 SPRING スプリング WR6-25
84 H2053A 12
PIN, SPRING
ピン スプリング 3゚X25L
85 H2031A 4
PIN, SPRING
ピン スプリング 3゚X14L
86 W1001Y 4
BEARING, DRY
ベアリング ドライ 70W-0815
87 H4403A 4
BEARING, NEEDLE
ベアリング ニードル TLA810Z
88 S30207 2 SPRING スプリング AWS4-20
103 H5273A BOLT, HEX SOCKET ボルト 六角穴 M3X5L
104 H5274A BOLT, HEX SOCKET ボルト 六角穴 M3X6L
105 H5275A BOLT, HEX SOCKET ボルト 六角穴 M3X8L
107 H5287A BOLT, HEX SOCKET ボルト 六角穴 M4X8L
108 H5169A BOLT, HEX SOCKET ボルト 六角穴 M4X10L
112 H5294A BOLT, HEX SOCKET ボルト 六角穴 M4X30L
116 H5301A BOLT, HEX SOCKET ボルト 六角穴 M5X18L
121 W1021A
WASHER, LOCK
ワッシャ スプリング 3M/M
122 W1022A
WASHER, LOCK
ワッシャ スプリング 4M/M
125 W1042A WASHER, FLAT ワッシャ 平 4W-3
128 W1045A WASHER, FLAT ワッシャ 平 4W-6
129 W1010A
WASHER, CONICAL
ワッシャ 皿
M-3-L
130 W1011A
WASHER, CONICAL
ワッシャ 皿
M-4-L
133 N4024A
SCREW, HEX SOCKET SET
ネジ 六角穴止め
M3X12L
134 K5255H
SCREW, HEX SOCKET BUTTON
小ネジ六角穴ボタン M3X5L
138 N1076A
NUT, HEX
ナット 六角
M3 P=0.5
140 N1077H NUT, HEX ナット 六角 M3 P=0.5 3シュ
145 DGQK0150 2 PLATE プレート .
PARTS LIST CP-743ME,CP-742ME ver03
5 - 2
5.1.インキャリア(DGQK)
5.1.In carrier(DGQK)

イン キャリア 前進
イン キャリア 後腺
アウト キャリア 前進
アウト キャリア 後腺
DCWM0350
OUT CARRIER BWD
OUT CARRIER FWD
IN CARRIER BWD
IN CARRIER FWD
DCWM0550
MANIP. SORTIE RECUL.
MANIP. SORTIE AV.
MANIP. ENTREE RECUL.
MANIP. ENTREE AV.
アウト キャリア 後退
OUT CARRIER BWD
MANIP. SORTIE RECUL.
アウト キャリア 前進
OUT CARRIER FWD
MANIP. SORTIE AV.
イン キャリア 後退
IN CARRIER BWD
MANIP. ENTREE RECUL.
イン キャリア 後退
IN CARRIER BWD
MANIP. ENTREE RECUL.
イン キャリア 前進
IN CARRIER FWD
MANIP. ENTREE AV.
DCWM0750
タテx173.205
Ref.31-1
Ref.31-1
Ref.31-1
Ref.33-7
x8.5
57
57
144
144
143
122
107
141
121
121
141
121
136
108
122
126
109
122
126
126
122
108
121
136
141
121
108
122
126
108
122
126
126
122
109
112
122
126
139
122
112
122
126
115
123
123
118
115
123
127
141
121
108
122
126
127
123
115
123
127
131
151
113
123
123
109
122
126
125
121
105
129
106
109
122
122
107
126
122
108
111
122
126
135
121
126
122
108
111
122
126
126
122
108
121
135
136
121
127
123
114
101
101
82
55
54
82
55
54
16
77
146
122
147
57
96
99
92
40
52
139
80
80
81
38
97
28
95
94
93
29
65
78
26
25
79
32
78
24
23
79
22
21
79
53
11
20
19
30
27
B
A
57
121
104
121
104
36
120
124
59
119
124
59
108
130
122
126
148
149
150
148
149
150
111
114
131
108
130
111
122
126
108
130
139
115
123
127
119
132
132
140
140
140
130
137
130
137
130
108
129
105
129
105
106
129
9
130
107
121
105
104
129
108
130
105
121
105
129
121
104
121
104
108
130
129
105
105
129
108
130
129
106
109
122
131
151
116
123
116
123
127
4
123
132
132
140
120
124
59
124
130
108
114
131
108
130
119
124
139
126
122
111
123
116
135
121
126
122
108
126
122
111
127
123
115
111
122
126
76
75
74
73
72
39
67
76
75
74
73
72
51
17
69
37
7
36
36
62
10
66
8
6
39
63
81
80
80
13
46
46
56
58
56
58
15
40
52
64
80
80
81
18
38
59
59
46
46
56
58
56
58
54
55
82
80
80
63
81
12
6
B
A
14
36
54
72
3
3
2
1
38
123
4
3
2
3
139
123
115
3
3
2
1
38
123
4
4
3
3
5
2
CP-743ME,CP-742ME PARTS LIST ver03
5 - 3
5.2.In carrier(DGQK)
5.2.インキャリア(DGQK)
5.2.In carrier(DGQK)
5.2.インキャリア(DGQK)