00196614-03_AI_Vakuumpumpe_SXDX12_de_en - 第125页
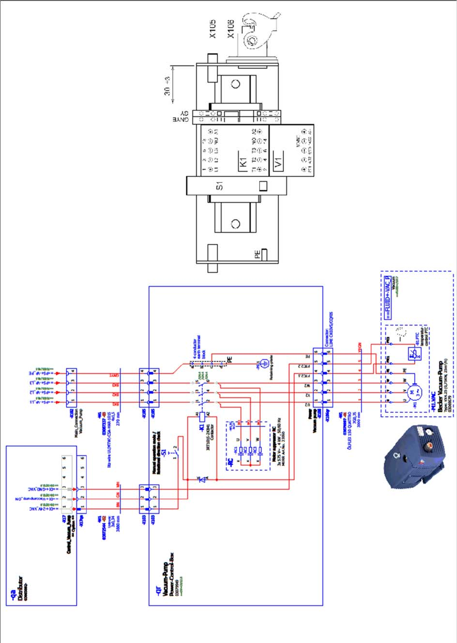
Appendix Circuit Diagram for V acuum Pump Connection Unit SX1/SX2 (Machin es up to No. Vacuum Pump Vakuumpumpe 125 5 5 A p p e n d ix Appendix 5.1 5 . 1 C ir c u it D ia g r a m f o r V a c u u m P u m p C o n n e c t io…

Maintenance
Maintenance Tasks for Vacuum Pump 4.1.5 Final work
124 Vacuum Pump Vakuumpumpe
4.1.5
4.1.5 Final work
Final work
► Installation is performed by following the above instructions in the reverse order. Also observe the
following instructions:
Compone nt Supply - Manual Tables - Fitting Pr otections - SW Version
SXDX12V1V2 – Tape Cutter – Waste Tape Chute – Pay Attention to the Plastic Strips – SW Version
Manual tables only:
WARNING! There is a risk of injury on manual
tables without the two protections.
► Fit the two protections.
CAUTION!
Make sure that the plastic strips (1) (if present) are locat-
ed behind the plate (2) when you hook up the used tape
chute.
The black-yellow hatched label must be completely visi-
ble.

Appendix
Circuit Diagram for Vacuum Pump Connection Unit SX1/SX2 (Machines up to No.
Vacuum Pump Vakuumpumpe 125
5
5 Appendix
Appendix
5.1
5.1 Circuit Diagram for Vacuum Pump Connection Unit SX1/SX2 (Machines up to No. Mxxx)
Circuit Diagram for Vacuum Pump Connection Unit SX1/SX2
(Machines up to No. Mxxx)

Appendix
Circuit Diagram for Vacuum Pump Control (Machines Lxxx - Mxxx (Kxxx))
126 Vacuum Pump Vakuumpumpe
5.2
5.2 Circuit Diagram for Vacuum Pump Control (Machines Lxxx - Mxxx (Kxxx))
Circuit Diagram for Vacuum Pump Control (Machines Lxxx -
Mxxx (Kxxx))
Vacuum pump control SX1/SX2 V2 0915