YS24X_mpl_je - 第60页
KKT -100514 33 2 7 27 29 16 19 13 28 12 1 1 21 21 1 14 5 24 20 25 25 20 25 25 1 1 32 24 9 26 1 1 12 20 21 1 1 26 9 3 34 35 31 21 31 3 27 30 8 4 17 29 7 16 33 2 21 21 21 31 31 9 24 10 1 1 14 5 12 1 1 26 21 21 1 28 19 18 1…

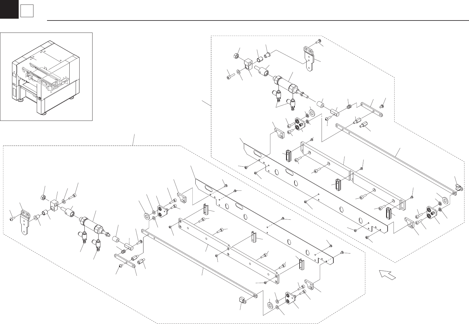
KKT-1101
Rev. :It had a change without the compatibility. Please be careful at the time of the parts ordering.
Rev.: 過去に互換性の無い変更が入った部品。部品発注時は注意してください。
No. Part No. Part Name Q’ty Remarks Rev. Rank Level No. Part No. Part Name Q’ty Remarks Rev. Rank Level
1
KHW-M9268-00 PLATE,BASE W
1 /
Í
39
2
KKT-M9269-00 BRKT.,CYL.
1
/
Í
40
3
KKT-M926D-10 PLATE,BOARD CLAMP
1 /
Í
41
4
KKE-M926F-00 COLLAR, FLOATING
1 /
Í
42
5
KKT-M926G-10 PLATE 2,LINK
1 /
Í
43
6
KKT-M926J-00 PLATE 1
1 /
Í
44
7
KHW-M9167-00 BRKT., CYL.
1
/
Í
45
8
KHW-M916E-00 BUSH
1
/
Í
46
9
KHW-M9261-00 PLATE1, LINK
2
/
Í
47
10
KHW-M9264-B0
LINK B ASSY.
2 /
Í
48
11
KHW-M9265-00 SPACER
4 /
Í
49
12
KHW-M926A-00 COLLAR
2 /
Í
50
13
KHW-M926B-00 COLLAR, JOINT
1 /
Í
51
14
KHW-M926E-00 NUT
1 /
Í
52
15
KHY-M926S-A0 SPEED CONTROLLER
2 /
Í
53
16
KHY-M9263-00 CYLINDER
1 B
Í
54
17
KHY-M926F-00 JOINT, CYL. BRKT
1 /
Í
55
18
KHY-M926H-00 JOINT, CYL.
1
/
Í
56
19
KHY-M926M-00 STOPPER, CYLINDER
1
/
Í
57
20
KV7-M9266-01 GUIDE
2
/
Í
58
21
90169-02JB04 SCREW, BINDING HEAD
8 59
22
92012-04006 BOLT, BUTTON HEAD
2
M4X6
60
23
90563-04J120 SPACER
2 61
24
92012-04010 BOLT,BUTTON HEAD
2
M4X10
62
25
91312-04010 BOLT HEX. SOCKET HEAD
1
M4X10
63
26
91312-04012 BOLT HEX. SOCKET HEAD
4
M4X12
64
27
91312-04014 BOLT HEX. SOCKET HEAD
2
M4X14
65
28
91312-04016 BOLT HEX. SOCKET HEAD
1
M4X16
66
29
92012-04012 BOLT, BUTTON HEAD
1
M4X12
67
30
92902-04200 WASHER, PLAIN
1 68
31
95302-06600 NUT, HEXAGON
1 69
32
98902-03005 SCREW, BINDING HEAD
4
M3X5
70
33
KHW-M9264-A0 LINK A ASSY.
2 /
Í
71
34
KKT-M9260-20 CP BOARD 2 SUB ASSY.
1 /
Í
72
35
KKT-M9260-40 CP BOARD 4 SUB ASSY.
1 /
Í
73
36 74
37 75
38 76
8
2
Clamp Board-1
Conveyor Unit (Single Lane)

KKT-100514
33
2
7
27
29
16
19
13
28
12
11
21
21
1
14
5
24
20
25
25
20
25
25
11
32
24
9
26
11
12
20
21
11
26
9
3
34
35
31
21
31
3
27
30
8
4
17
29
7
16
33
2
21
21
21
31
31
9
24
10
11
14
5
12
11
26
21
21
1
28
19
18
13
6
23
22
22
21
11
10
24
9
26
15
11
12
20
25
25
25
20
25
20
21
21
32
18
15
15
23
6
22
17
30
4
8
(R>L)
Both the conveyors flow same parts.
8
3
Clamp Board-2
Conveyor Unit (Single Lane)

KKT-1101
Rev. :It had a change without the compatibility. Please be careful at the time of the parts ordering.
Rev.: 過去に互換性の無い変更が入った部品。部品発注時は注意してください。
No. Part No. Part Name Q’ty Remarks Rev. Rank Level No. Part No. Part Name Q’ty Remarks Rev. Rank Level
1
KHY-M9262-00 PLATE,BASE S
1 /
Í
39
2
KKT-M9269-00
BRKT.,CYL.
1 /
Í
40
3
KKT-M926D-00 PLATE,BOARD CLAMP
1 /
Í
41
4
KKE-M926F-00 COLLAR, FLOATING
1 /
Í
42
5
KKT-M926G-00 PLATE 2,LINK
1 /
Í
43
6
KKT-M926J-00 PLATE 1
1 /
Í
44
7
KHW-M9167-00 BRKT., CYL.
1
/
Í
45
8
KHW-M916E-00 BUSH
1
/
Í
46
9
KHW-M9261-00 PLATE1, LINK
2
/
Í
47
10
KHW-M9264-B0 LINK B ASSY.
2 /
Í
48
11
KHW-M9265-00 SPACER
4 /
Í
49
12
KHW-M926A-00 COLLAR
2 /
Í
50
13
KHW-M926B-00 COLLAR, JOINT
1 /
Í
51
14
KHW-M926E-00 NUT
1 /
Í
52
15
KHY-M926S-A0 SPEED CONTROLLER
2 /
Í
53
16
KHY-M9263-00 CYLINDER
1 B
Í
54
17
KHY-M926F-00 JOINT , CYL. BRKT
1 /
Í
55
18
KHY-M926H-00 JOINT, CYL.
1
/
Í
56
19
KHY-M926M-00 STOPPER, CYLINDER
1
/
Í
57
20
KV7-M9266-01 GUIDE
3
/
Í
58
21
90169-02JB04 SCREW, BINDING HEAD
12 59
22
90563-04J120 SPACER
2 60
23
92012-04006 BOLT, BUTTON HEAD
2
M4X6
61
24
91312-04010 BOLT HEX. SOCKET HEAD
1
M4X10
62
25
91312-04012 BOLT HEX. SOCKET HEAD
5
M4X12
63
26
91312-04014 BOLT HEX. SOCKET HEAD
2
M4X14
64
27
91312-04016 BOLT HEX. SOCKET HEAD
1
M4X16
65
28
92012-04012 BOLT, BUTTON HEAD
1
M4X12
66
29
92902-04200 WASHER, PLAIN
1 67
30
95302-06600 NUT, HEXAGON
1 68
31
98902-03005 SCREW, BINDING HEAD
4
M3X5
69
32
KHW-M9264-A0 LINK A ASSY.
2 /
Í
70
33
92012-04010 BOLT,BUTTON HEAD
2
M4X10
71
34
KKT-M9260-10 CP BOARD 1 SUB ASSY.
1 /
Í
72
35
KKT-M9260-30 CP BOARD 3 SUB ASSY.
1 /
Í
73
36 74
37 75
38 76
8
3
Clamp Board-2
Conveyor Unit (Single Lane)