CP-643E-08 - 第100页
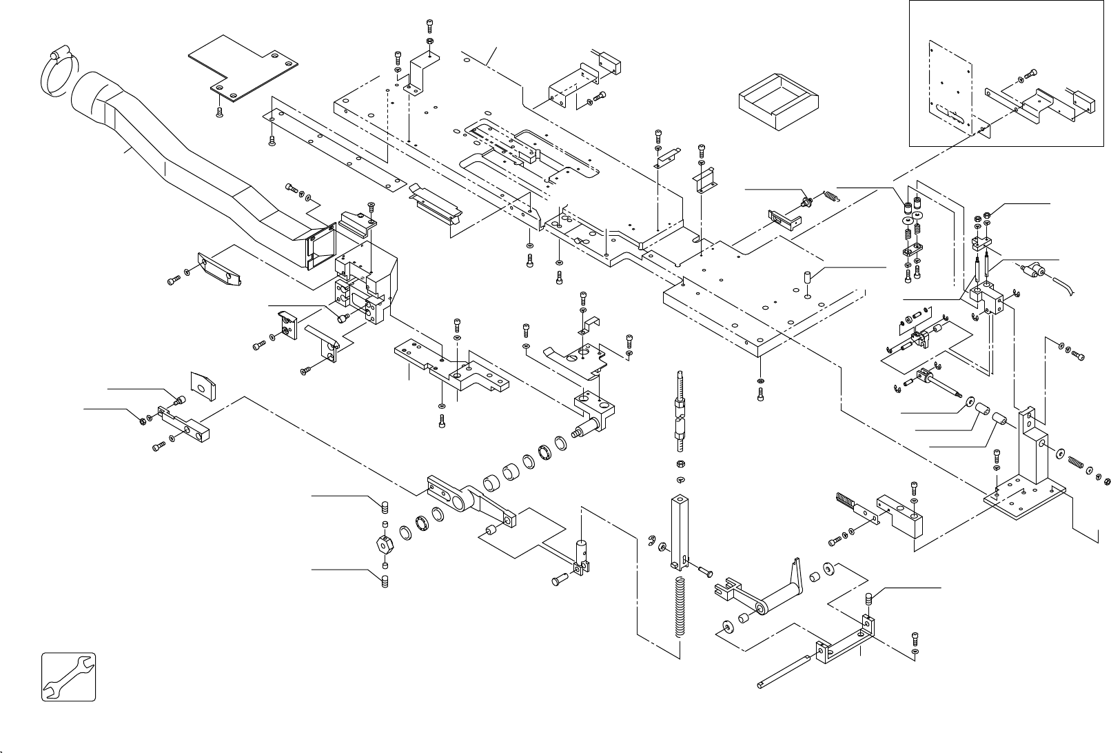
18.第16ステーション(NG部パーツ排出),残テープカット部(CSPU,CSPK) 18.Station 16(Parts eject),Waste tape cutter(CSPU,CSPK) 番号 図番 & コード番号 個数 品名 規格 備考 材質 No. Drg.No. & Code No. QTY Description Rating Remarks Materials 1 WPK0370 1 DUCT …

Right-to-left board flow
逆流れ (Option)
A
C
B
A
C
B
18 - 2
18.第16ステーション(NG部パーツ排出),残テープカット部(WPU,WPK)
18.Station 16(Parts eject),Waste tape cutter(WPU,WPK)
18.第16ステーション(NG部パーツ排出),残テープカット部(WPU,WPK)
18.Station 16(Parts eject),Waste tape cutter(WPU,WPK)
CP-643E PARTS LIST
LOCTITE262
LOCTITE262
ThreeBond1373B
ThreeBond1390E
ThreeBond1373B
ThreeBond1390E
1.96N.m
3.9N.m
LOCTITE648
LOCTITE222
LOCTITE222
LOCTITE262
LOCTITE262
4.9N・m
LOCTITE222
LOCTITE601
LOCTITE601
LOCTITE222
LOCTITE601
LOCTITE222
LOCTITE222
LOCTITE222
1.47N・m
(LOCTITE601)

18.第16ステーション(NG部パーツ排出),残テープカット部(CSPU,CSPK)
18.Station 16(Parts eject),Waste tape cutter(CSPU,CSPK)
番号 図番 & コード番号 個数 品名 規格 備考
材質
No. Drg.No. & Code No. QTY Description Rating Remarks
Materials
1 WPK0370 1 DUCT ダクト FE
2 WPK0023 1 PLATE プレート FE
3 WPK0330 1 BKT BKT FE
4 WPK0241 1 CUTTER, STATIONARY カッタ 固定 FE
5 WPK0260 1 PLATE プレート FE
6 WPK0271 1 PLATE プレート FE
7 WPK0071 1 PLATE プレート FE
8 WPK0312 1 CUTTER, MOVABLE カッタ 可動 FE
9 WPK0100 1 CLAMPER クランパ FE
10 WPK0111 1 PLATE プレート FE
11 WPK0122 1 SHAFT, PIVOT シャフト 支点 FE
12 WPK0130 1 LEVER レバー FE
13 GPK0880 1 NUT ナット FE
14 GPK2220 2 BLOCK 駒 CO
15 H4296A 2 BEARING, THRUST ベアリング スラスト AS1629 FE
16 H4300A 1 BEARING, THRUST ベアリング スラスト NTB1629 FE
17 H4297A 2 BEARING, THRUST ベアリング スラスト AS1831 FE
18 H4301A 1 BEARING, THRUST ベアリング スラスト NTB1831 FE
19 H4412A 2 BEARING, NEEDLE ベアリング ニードル TLA1612Z FE
20 K1091A 5 CAM FOLLOWER カムフォロア CFS-05 OT
21 WPU0281 1 BOX BOX FE
22 WPK0159 1 PLATE プレート FE
23 WPU0370 1 BKT BKT FE
24 GPH1795 1 PIN ピン FE
25 H4403A 3 BEARING, NEEDLE ベアリング ニードル TLA810Z FE
26 WPU0212 1 JOINT ジョイント FE
28 WPU0220 1 JOINT ジョイント FE
29 WPU0340 1 SPRING スプリング FE
30 WPU0331 1 JOINT ジョイント FE
31 WPU0203 1 LEVER レバー FE
32 WPU0030 1 BKT BKT FE
33 WPU0070 2 COLLAR カラー CO
34 WPU0151 1 SHAFT シャフト FE
35 WPU0361 1 BKT BKT FE
36 WPU0290 1 BRUSH ブラシ FE
37 WPU0241 1 PIN ピン FE
38 WPU0250 1 WASHER ワッシャ FE
39 WPU0383 1 BKT BKT FE
40 WPU0482 1 LEVER レバー FE
41 H4400A 1 BEARING, NEEDLE ベアリング ニードル TLA59Z FE
42 WPU0181 1 PIN ピン FE
CP-643E PARTS LIST
18 - 3
18.第16ステーション(NG部パーツ排出),残テープカット部(CSPU,CSPK)
18.Station 16(Parts eject),Waste tape cutter(CSPU,CSPK)

18.第16ステーション(NG部パーツ排出),残テープカット部(CSPU,CSPK)
18.Station 16(Parts eject),Waste tape cutter(CSPU,CSPK)
番号 図番 & コード番号 個数 品名 規格 備考
材質
No. Drg.No. & Code No. QTY Description Rating Remarks
Materials
43 WPU0121 1 SHAFT シャフト FE
44 WPU0141 1 WASHER ワッシャ FE
45 WPU0190 1 SPRING スプリング FE
46 WPU0130 1 WASHER ワッシャ FE
47 WPU0270 1 STOPPER ストッパ PL
48 H4431A 2 BEARING, BALL ベアリング ボール LM6UU FE
49 WPU0170 1 PIN ピン FE
50 WPU0090 1 RETAINER 押え FE
51 WPU0100 1 RETAINER 押え FE
52 MPK0281 1 PLATE プレート
53 MPK0300 1 SPRING スプリング
54 MPK0294 1 PIN ピン FE
55 WQC0590 1 BKT BKT FE
56 S1022A 5 CIR-CLIP サークリップ ST-EW-4 FE
57 H5273A BOLT, HEX SOCKET ボルト 六角穴 M3X5L FE
58 K5170k SCREW, C/R COUNTERSUNK 小ネジ 十穴皿 M4X8L FE
59 N4031A SCREW, HEX SOCKET SET ネジ 六角穴止め M4X10L FE
60 H5288A BOLT, HEX SOCKET ボルト 六角穴 M4X10L FE
61 H5289A BOLT, HEX SOCKET ボルト 六角穴 M4X12L FE
62 N4036A SCREW, HEX SOCKET SET ネジ 六角穴止め M5X5L FE
63 H5297A BOLT, HEX SOCKET ボルト 六角穴 M5X8L FE
64 H5299A BOLT, HEX SOCKET ボルト 六角穴 M5X12L FE
65 H5300A BOLT, HEX SOCKET ボルト 六角穴 M5X15L FE
66 K5198A SCREW, COUNTERSUNK 小ネジ 皿 M6X15L FE
67 H5321A BOLT, HEX SOCKET ボルト 六角穴 M6X12L FE
68 H5322A BOLT, HEX SOCKET ボルト 六角穴 M6X15L FE
69 H5323A BOLT, HEX SOCKET ボルト 六角穴 M6X18L FE
71 H5327A BOLT, HEX SOCKET ボルト 六角穴 M6X30L FE
72 H5341A BOLT, HEX SOCKET ボルト 六角穴 M8X20L FE
73 W1021A WASHER, LOCK ワッシャ スプリング 3M/M FE
74 W1041A WASHER, FLAT ワッシャ 平 4M/MX0.8X9 FE
75 W1022A WASHER, LOCK ワッシャ スプリング 4M/M FE
76 W1011A WASHER, CONICAL ワッシャ 皿 M-4-L FE
77 W1044A WASHER, FLAT ワッシャ 平 4W-5 FE
78 W1023A WASHER, LOCK ワッシャ スプリング 5M/M FE
79 W1012A WASHER, CONICAL ワッシャ 皿 M-5-L FE
81 W1013A WASHER, CONICAL ワッシャ 皿 M-6-H FE
82 W1014A WASHER, CONICAL ワッシャ 皿 M-8-H FE
83 W1025A WASHER, LOCK ワッシャ スプリング 8M/M FE
84 N1079A NUT, HEX ナット 六角 M4 FE
85 N1082A NUT, HEX ナット 六角 M5 FE
CP-643E PARTS LIST
18 - 4
18.第16ステーション(NG部パーツ排出),残テープカット部(CSPU,CSPK)
18.Station 16(Parts eject),Waste tape cutter(CSPU,CSPK)