CP-643E-08 - 第218页
R e f . 3 3 - 7 1 2 1 2 1 2 1 2 3 1 1 1 5 1 4 6 7 4 3 6 7 6 7 3 1 3 4 1 2 1 2 1 3 3 1 3 0 7 2 2 9 7 3 8 2 8 2 8 5 9 0 9 8 9 0 9 8 9 0 9 8 9 8 9 0 9 0 9 0 9 0 9 1 9 1 9 2 9 2 9 2 9 2 9 1 9 9 9 0 9 9 9 0 9 9 9 9 9 9 9 9 9 …

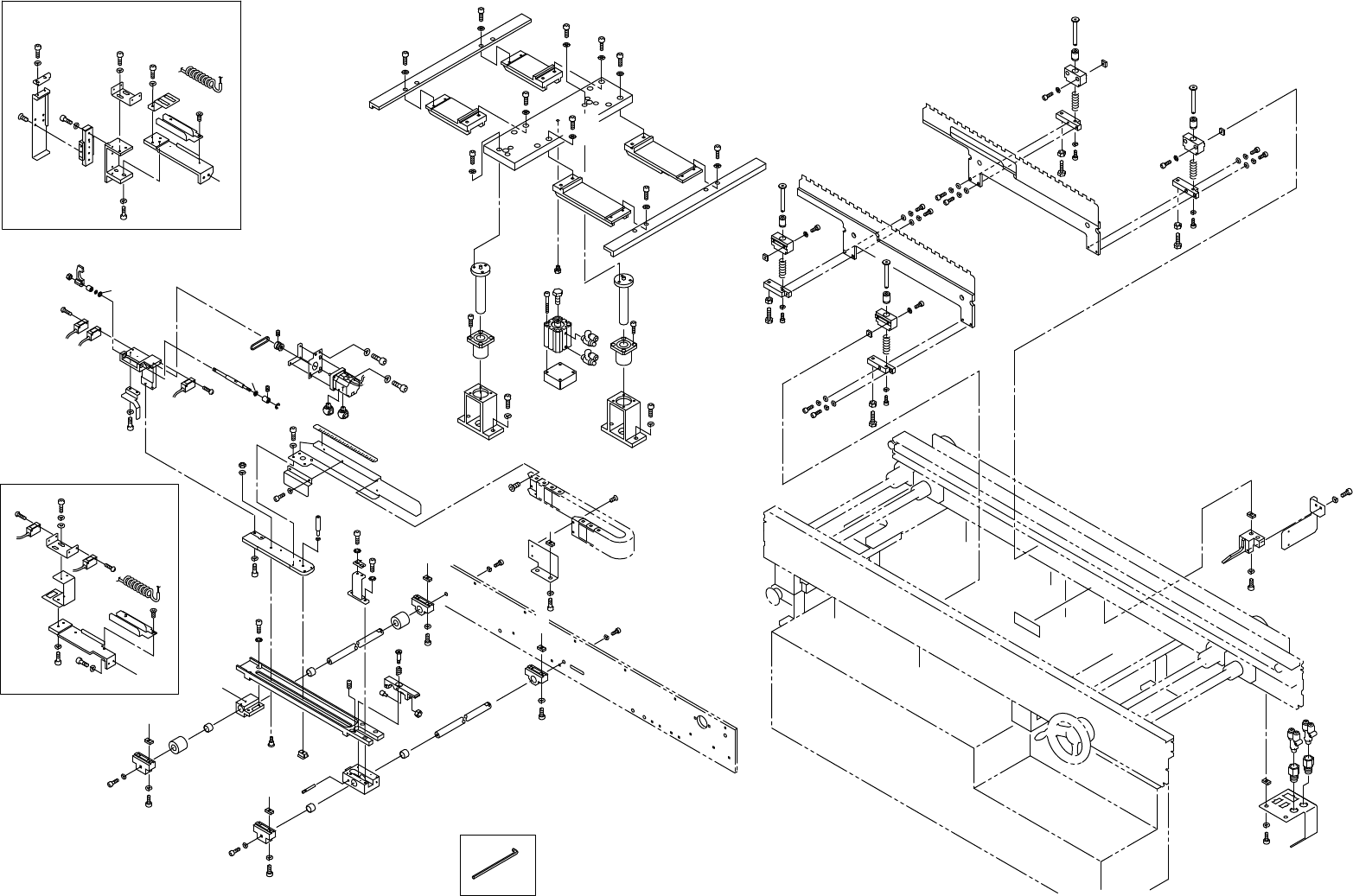
43.1.インコンベア(逆流れ)(CSQC)
43.1.In conveyor (Right-to-left board flow)(CSQC)
番号 図番 & コード番号 個数 品名 規格 備考 材質
No. Drg.No. & Code No. QTY Description Rating Remarks Materials
194 H5300A
BOLT, HEX SOCKET
ボルト 六角穴 M5X15L FE
197 H5309A
BOLT, HEX SOCKET
ボルト 六角穴 M5X50L FE
198 H5320A
BOLT, HEX SOCKET
ボルト 六角穴 M6X10L FE
199 H5321A
BOLT, HEX SOCKET
ボルト 六角穴 M6X12L FE
200 H5323A
BOLT, HEX SOCKET
ボルト 六角穴 M6X18L FE
201 H5324A
BOLT, HEX SOCKET
ボルト 六角穴 M6X20L FE
202 H5326A
BOLT, HEX SOCKET
ボルト 六角穴 M6X25L FE
203 H5330A
BOLT, HEX SOCKET
ボルト 六角穴 M6X40L FE
204 H5341A
BOLT, HEX SOCKET
ボルト 六角穴 M8X20L FE
205 H5296Z
BOLT, HEX SOCKET
ボルト 六角穴 M4X100L FE
206 H5323A
BOLT, HEX SOCKET
ボルト 六角穴 M6X18L FE
208 CSQC2420 1 BKT BKT FE
209 K53325 2 CONTROLLER, SPEED コントローラ スピード JSC4-M5A OT
210 Y3044A 2 UNION ユニオン M-5E OT
211 Y3061D 2 UNION, HALF ユニオン ハーフ KJS04-M5 OT
212 CSQC1060 2 BLOCK ブロック FE
216 .
BOLT, HEX SOCKET
ボルト 六角穴 M8X18L FE
217 W1014A
WASHER, CONICAL
ワッシャ 皿
M-8-H FE
218 CSQC2821 1 PLATE, GUIDE プレート ガイド FE
219 CSQC2831 1 PLATE, GUIDE プレート ガイド FE
220 K52564
SCREW, HEX SOCKET BUTTON
小ネジ 六角穴ボタン M4X5L FE
221 CSQC1210 8 WASHER, SPHERICAL ワッシャ 球面 FE
222 CSQC1220 8 WASHER, SPHERICAL ワッシャ 球面 FE
225 CSQC7242 1 JOINT ジョイント FE
226 CSQC2870 1 NAMEPLATE 銘板 French PL
227 CSQC7231 1 HOUSING ハウジング . FE
CP-643E PARTS LIST
43 - 5
43.1.インコンベア(逆流れ)(CSQC)
43.1.In conveyor (Right-to-left board flow)(CSQC)

Ref.33-7
1
2
1
2
1
2
1
2
3
11
15
14
67
43
67
67
31
34
12
12
13
31
30
72
29
73
82
82
85
90
98
90
98
90
98
98
90
90
90
90
91
91
92
92
92
92
91
99
90
99
90
99
99
99
99
95
95
93
94
90
86
86
86
86
89
86
89
86
89
89
86
89
101
101
102
102
102
102
101
103
103
103
106
107
112
112
112
112
107
108
108
109
110
110
109
103
101
86
89
104
104
86
86
86
113
85
86
86
86
99
97
87
87
87
87
113
85
88
88
88
88
88
88
84
76
81
46
10
8
9
70
74
7
27
68
69
75
5
6
4
18
77
77
55
57
59
23
86
56
58
53
51
27
28
17
24
25
26
64
26
64
63
78
78
79
80
19
105
24
32
35
20
21
22
33
41
42
36
37
38
38
45
39
40
52
22
22
61
66
65
66
65
66
65
66
65
61
61
61
22
83
83
83
83
49
50
44
67
13
11
111
111
88
111
88
111
112
112
62
62
62
62
62
62
71
0.51 2
x9
C
F
A
E
D
A
C
D
E
B
B
122
86
85
116
124
123
114
119
117
118
120
116
115
121
86
89
93
99
86
99
86
99
99
100
93
96
96
125
86
99
86
可動ストッパ
Movable stopper
(Option)
16
27
27
47
54
60
60
48
F
F
126
62
88
110
127
86
100
43 - 6
43.2.インコンベア(逆流れ)(Option)(CSQC)
43.2.In conveyor(Right-to-left board flow)(Option)(CSQC)
43.2.インコンベア(逆流れ)(Option)(CSQC)
43.2.In conveyor(Right-to-left board flow)(Option)(CSQC)
CP-643E PARTS LIST

43.2.インコンベア(逆流れ)(CSQC)
43.2.In conveyor(Right-to-left board flow)(CSQC)
番号 図番 & コード番号 個数 品名 規格 備考 材質
No. Drg.No. & Code No. QTY Description Rating Remarks Materials
1 CSQC0100 4 GUIDE ガイド FE
2 CSQC0110 4 BAR, GUIDE バー ガイド FE
3 CSQC0300 1 PIN ピン FE
4 CSQC0330 1 NUT ナット FE
5 CSQC0341 1 PULLEY プーリ OT
6 CSQC0352 1 PLATE プレート FE
7 CSQC0370 1 PULLEY プーリ OT
8 CSQC0400 1 COLLAR カラー FE
9 CSQC0430 1 SHAFT シャフト FE
10 CSQC0450 1 COLLAR カラー FE
11 CSQC0550 2 BKT BKT FE
12 CSQC0561 2 BKT BKT FE
13 CSQC0570 2 STOPPER ストッパ PL
14 CSQC0581 1 GUIDE ガイド FE
15 CSQC0591 1 PIN, GUIDE ピン ガイド FE
16 CSQC0620 1 BKT, SENSOR BKT センサ FE
17 CSQC0710 1 LOCATOR 当金 FE
18 CSQC0771 1 ACTUATOR, ROTARY アクチュエータロータリ OT
19 CSQC0860 1 LOCATOR 当金 FE
20 CSQC0870 1 BKT BKT FE
21 CSQC0880 1 BKT BKT FE
22 CSQC0901 4 LOCATOR 当金 FE
23 CSQC0982 1 BOLT ボルト FE
24 CSQC1300 2 BKT, SENSOR BKT センサ FE
25 CSQC1310 1 BKT, CYLINDER BKT シリンダ FE
26 CSQC1320 2 SHAFT シャフト FE
27 CSQC1340 4 SW, PHOTOELECTRIC SW 光電 OT
28 CSQC1350 1 SW, PHOTOELECTRIC SW 光電 OT
29 CSQC1421 1 POSITIONING 位置決め AL
30 CSQC1430 1 PIN ピン FE
31 CSQC1440 2 BAR, GUIDE バー ガイド FE
32 CSQC1460 1 NAMEPLATE 銘板 PL
33 CSQC2216 1 PLATE, LIFTER プレート リフタ FE
34 CSQC2281 1 BKT BKT FE
35 CSQC2310 1 BKT, CONNECTING BKT ツナギ FE
36 CSQC2430 1 BKT BKT FE
37 CSQC2440 1 BKT BKT FE
38 CSQC2451 2 BKT BKT FE
39 CSQC2461 1 BKT BKT FE
40 CSQC2473 1 BKT BKT FE
41 CSQC2481 1 RAIL レール FE
CP-643E PARTS LIST
43 - 7
43.2.インコンベア(逆流れ)(CSQC)
43.2.In conveyor(Right-to-left board flow)(CSQC)