CP-643E-08 - 第99页
R i g h t - t o - l e f t b o a r d f l o w 逆流れ ( O p t i o n ) A C B A C B 1 8 - 2 1 8 . 第1 6 ス テ ー シ ョ ン ( N G 部ハ ゚ ー ツ 排出) , 残テ ー フ ゚ カ ッ ト 部( W P U , W P K ) 1 8 . S t a t i o n 1 6 ( P a r t s e j e c t ) , W a s t …

Ref.33-7
Ref.31-1
Ref.31-1
Ref.31-1
Ref.31-1
87
63
79
59
32
34
33
25
31
25
33
29
37
56
38
28
83
86
30
24
26
62
14
13
14
62
15
15
16
25
12
19
19
17
18
17
60
76
2
11
88
94
75
93
75
89
72
82
90
81
69
81
85
78
7
20
8
66
6
68
81
5
20
64
79
4
3
95
96
61
75
74
1
113
114
75
61
9
61
84
67
81
91
76
58
10
97
115
98
22
55
92
61
75
57
73
50
21
57
73
51
53
54
52
61
75
74
36
23
81
71
35
78
65
84
75
44
45
46
48
48
47
43
49
56
56
100
102
100
101
103
42
40
41
103
39
104
56
56
65
78
77
114
112
111
73
108
110
73
105
107
106
109
65
78
92
99
x6
Right-to-left board flow
逆流れ (Option)
A
C
B
A
C
B
82
116
117
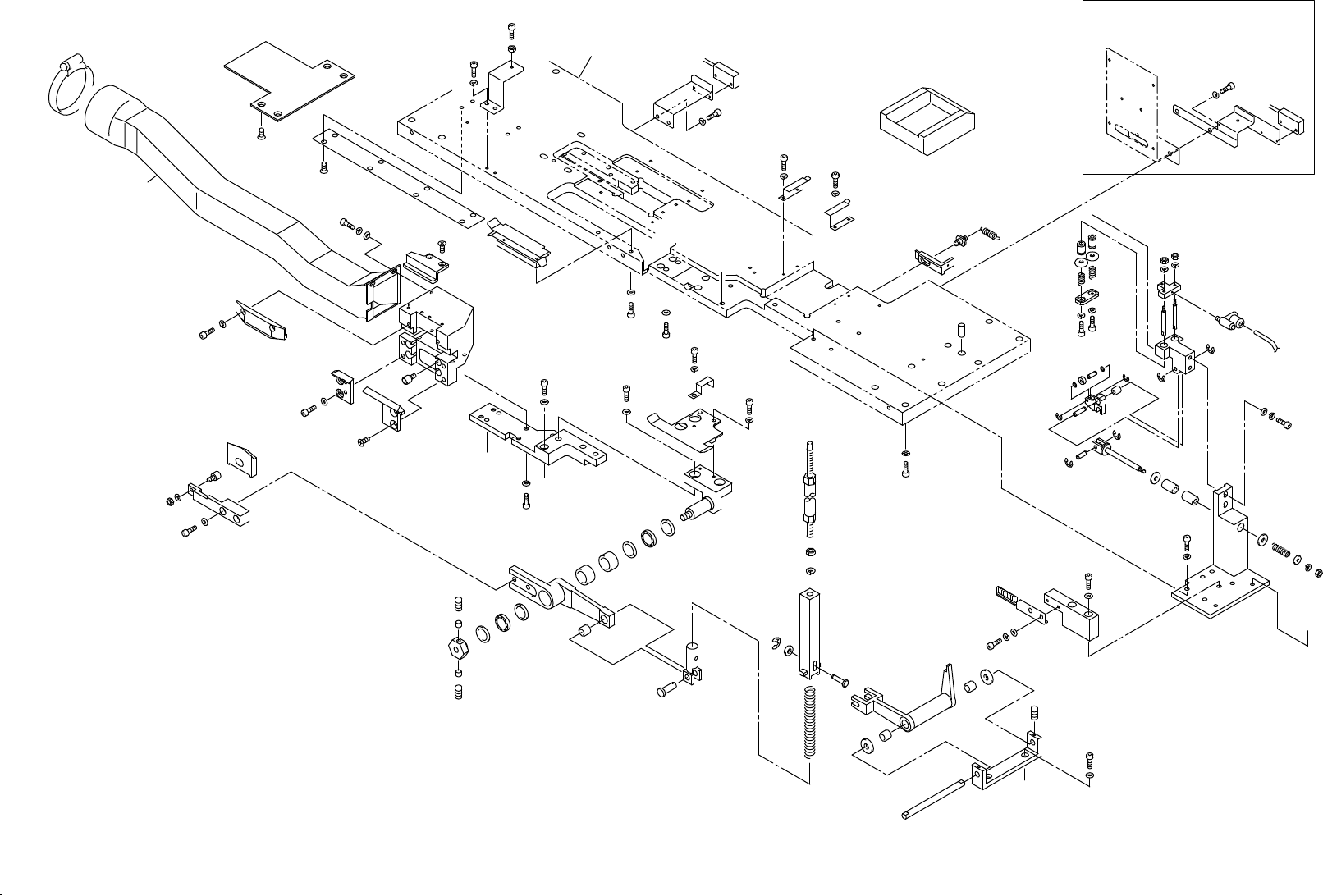
18 - 1
18.第16ステーション(NG部パーツ排出),残テープカット部(WPU,WPK)
18.Station 16(Parts eject),Waste tape cutter(WPU,WPK)
18.第16ステーション(NG部パーツ排出),残テープカット部(WPU,WPK)
18.Station 16(Parts eject),Waste tape cutter(WPU,WPK)
CP-643E PARTS LIST

Right-to-left board flow
逆流れ (Option)
A
C
B
A
C
B
18 - 2
18.第16ステーション(NG部パーツ排出),残テープカット部(WPU,WPK)
18.Station 16(Parts eject),Waste tape cutter(WPU,WPK)
18.第16ステーション(NG部パーツ排出),残テープカット部(WPU,WPK)
18.Station 16(Parts eject),Waste tape cutter(WPU,WPK)
CP-643E PARTS LIST
LOCTITE262
LOCTITE262
ThreeBond1373B
ThreeBond1390E
ThreeBond1373B
ThreeBond1390E
1.96N.m
3.9N.m
LOCTITE648
LOCTITE222
LOCTITE222
LOCTITE262
LOCTITE262
4.9N・m
LOCTITE222
LOCTITE601
LOCTITE601
LOCTITE222
LOCTITE601
LOCTITE222
LOCTITE222
LOCTITE222
1.47N・m
(LOCTITE601)

18.第16ステーション(NG部パーツ排出),残テープカット部(CSPU,CSPK)
18.Station 16(Parts eject),Waste tape cutter(CSPU,CSPK)
番号 図番 & コード番号 個数 品名 規格 備考
材質
No. Drg.No. & Code No. QTY Description Rating Remarks
Materials
1 WPK0370 1 DUCT ダクト FE
2 WPK0023 1 PLATE プレート FE
3 WPK0330 1 BKT BKT FE
4 WPK0241 1 CUTTER, STATIONARY カッタ 固定 FE
5 WPK0260 1 PLATE プレート FE
6 WPK0271 1 PLATE プレート FE
7 WPK0071 1 PLATE プレート FE
8 WPK0312 1 CUTTER, MOVABLE カッタ 可動 FE
9 WPK0100 1 CLAMPER クランパ FE
10 WPK0111 1 PLATE プレート FE
11 WPK0122 1 SHAFT, PIVOT シャフト 支点 FE
12 WPK0130 1 LEVER レバー FE
13 GPK0880 1 NUT ナット FE
14 GPK2220 2 BLOCK 駒 CO
15 H4296A 2 BEARING, THRUST ベアリング スラスト AS1629 FE
16 H4300A 1 BEARING, THRUST ベアリング スラスト NTB1629 FE
17 H4297A 2 BEARING, THRUST ベアリング スラスト AS1831 FE
18 H4301A 1 BEARING, THRUST ベアリング スラスト NTB1831 FE
19 H4412A 2 BEARING, NEEDLE ベアリング ニードル TLA1612Z FE
20 K1091A 5 CAM FOLLOWER カムフォロア CFS-05 OT
21 WPU0281 1 BOX BOX FE
22 WPK0159 1 PLATE プレート FE
23 WPU0370 1 BKT BKT FE
24 GPH1795 1 PIN ピン FE
25 H4403A 3 BEARING, NEEDLE ベアリング ニードル TLA810Z FE
26 WPU0212 1 JOINT ジョイント FE
28 WPU0220 1 JOINT ジョイント FE
29 WPU0340 1 SPRING スプリング FE
30 WPU0331 1 JOINT ジョイント FE
31 WPU0203 1 LEVER レバー FE
32 WPU0030 1 BKT BKT FE
33 WPU0070 2 COLLAR カラー CO
34 WPU0151 1 SHAFT シャフト FE
35 WPU0361 1 BKT BKT FE
36 WPU0290 1 BRUSH ブラシ FE
37 WPU0241 1 PIN ピン FE
38 WPU0250 1 WASHER ワッシャ FE
39 WPU0383 1 BKT BKT FE
40 WPU0482 1 LEVER レバー FE
41 H4400A 1 BEARING, NEEDLE ベアリング ニードル TLA59Z FE
42 WPU0181 1 PIN ピン FE
CP-643E PARTS LIST
18 - 3
18.第16ステーション(NG部パーツ排出),残テープカット部(CSPU,CSPK)
18.Station 16(Parts eject),Waste tape cutter(CSPU,CSPK)