SM471_TechnicalReference(Eng_Ver1[1].1) - 第144页
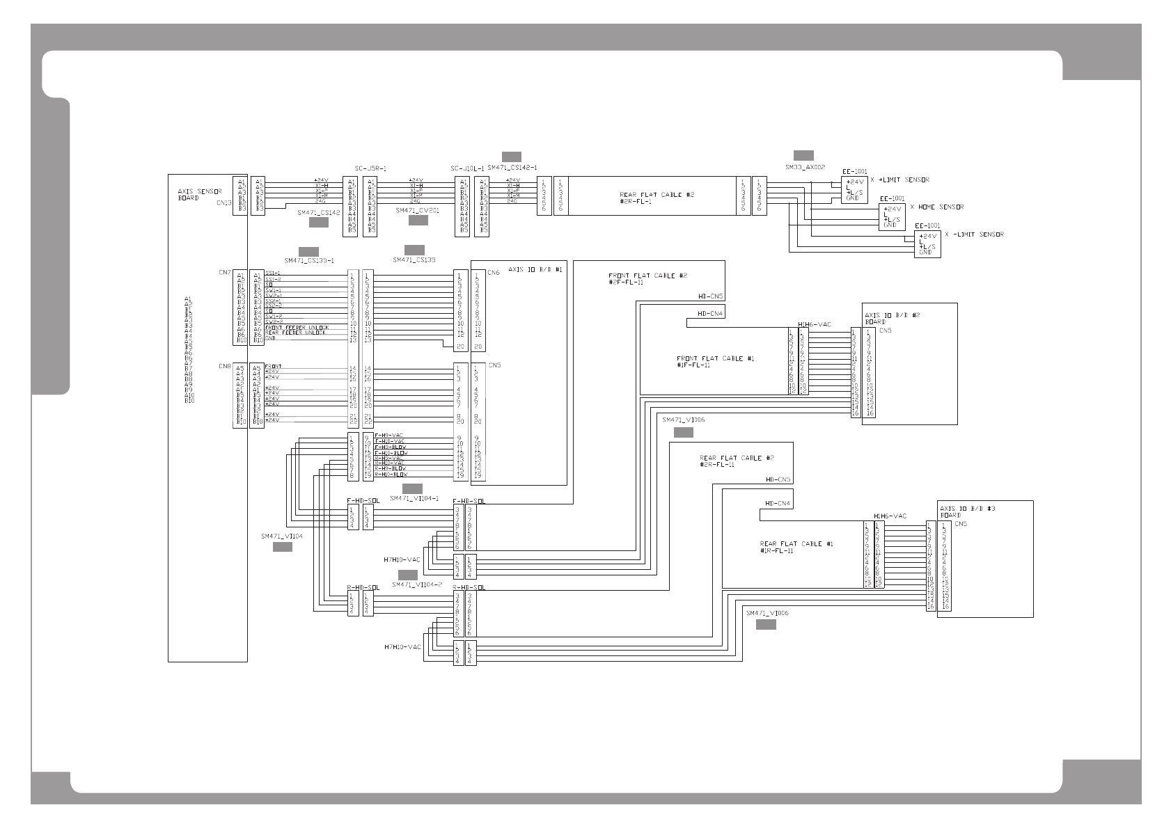
Page SAMSUNG TECHWIN 134 SM471 A xis Sensor Board Interface (3/3) ^4` ^5` ^9` ^:` ^6` ^7` ^;` ^8` ^<` ^43` ^43`

Page
SAMSUNG TECHWIN
133
SM471
Axis Sensor Board Interface (2/3)
NO. Lev. PART NO. PART NAME Q'TY Old No. Supply Supply LT Reference
1 AM03-005418A CABLE ASSY-AXIS_SNS_BD_CN9_10 1 SM471-CS150
2 AM03-005420A CABLE ASSY-AXIS_SNS_BD_CN9_10-EXT 1 SM471-CS150-1
3 AM03-005691A CABLE ASSY-AX_BD_X1_MOT_SNS 1 SM471-CS041
4 J90831154D X_AXIS_SENSOR_CABLE_ASSY 1 SM33_AX002
5 J90831285A FDR_UNLOCK_LEFT_CABLE_ASSY SM33-CS034-1 1 SM33-CS034-1
6 AM03-005413A CABLE ASSY-FDR_UNLOCK_SEN_J3R 1 SM471_CS134
7 AM03-005414A CABLE ASSY-FDR_UNLOCK_SEN_J8L 1 SM471_CS134-1
8 AM03-005396A CABLE ASSY-AXIO_CAN_FDR_UL_J3R-J8L 1 SM471_CA201

Page
SAMSUNG TECHWIN
134
SM471
Axis Sensor Board Interface (3/3)
^4`
^5`
^9`
^:`
^6`
^7`
^;`
^8`
^<`
^43`
^43`

Page
SAMSUNG TECHWIN
135
SM471
Axis Sensor Board Interface (3/3)
NO. Lev. PART NO. PART NAME Q'TY Old No. Supply Supply LT Reference
1 AM03-005427A CABLE ASSY-AX_BD_X2_MOT_SNS_J5R 1 SM471_CS142
2 AM03-005430A CABLE ASSY-AX_X2_F_AREA_SNS_J5R-J10L 1 SM471_CV201
3 AM03-005429A CABLE ASSY-AX_BD_X2_MOT_SNS_J10L 1 SM471_CS142-1
4 J90831154D X_AXIS_SENSOR_CABLE_ASSY 1 SM33_AX002
5 AM03-005416A CABLE ASSY-AXIS_SNS_BD_CN7-8-EXT 1 SM471-CS135-1
6 AM03-005415A CABLE ASSY-AXIS_SNS_BD_CN7-8 1 SM471-CS135
7 AM03-005538A CABLE ASSY-HD_VAC-BLOW_CTRL 1 SM471-VI104
8 AM03-005539A CABLE ASSY-HD1_VAC-BLOW_CTRL 1 SM471-VI104-1
9 AM03-005540A CABLE ASSY-HD2_VAC-BLOW_CTRL 1 SM471-VI104-2
10 AM03-005703A CABLE ASSY-HD_VAC-BLOW_H1-H8 1 SM471-VI006