SM471_TechnicalReference(Eng_Ver1[1].1) - 第66页
Page SAMSUNG TECHWIN 56 SM471 A ir Ass’y (2/6) ^4` ^4;` ^4;` ^4<` ^53` ^5` ^7` ^8` ^9` ^:` ^;` ^<` ^43` ^44` ^45` ^46` ^47` ^48` ^47` ^49` ^4:` ^6` A A-B A-B A-B A-B A-D A-E A-B

Page
SAMSUNG TECHWIN
55
SM471
Air Ass’y (1/6)
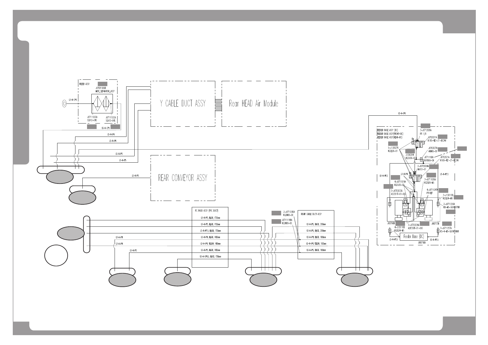
NO. Lev. PART NO. PART NAME Q'TY Old No. Supply Supply LT Reference

Page
SAMSUNG TECHWIN
56
SM471
Air Ass’y (2/6)
^4`
^4;` ^4;`
^4<`
^53`
^5`
^7`
^8`
^9`
^:`
^;`
^<`
^43`
^44`
^45`
^46`
^47`
^48`
^47`
^49` ^4:`
^6`
A
A-B
A-B
A-B
A-B
A-D A-E
A-B

Page
SAMSUNG TECHWIN
57
SM471
Air Ass’y (2/6)
NO. Lev. PART NO. PART NAME Q'TY Old No. Supply Supply LT Reference
1 J67081006B MIST_SEPARATOR_ASSY 1
2 J6702021A K180-4E1-21-DC24V 1
3 J6703037A AKH06-00 1
4 J6712008A TP 1/8 1
5 J1300276 KQ2L06-01 1
6 J1300284 KQ2U06-00 1
7 J6711168A BUYDO06-04 1
8 J6702021A K180-4E1-21-DC24V 1
9 J6705004A AN101-01 1
10 J6711019A KQ2U06-00 1
11 J6703033A AS2201F-01-06S 1
12 J6711009A KQ2L06-M5 1
13 J6711247A PT18EF 1
14 J1301188 KQ2L04-M5 1
15 J6711256A KD-M5-SA34697KR 1
16 J6703034A ASP330F-01-06S 1
17 J6711257A KS-4-M5-SA34698KR 1
18 J67111032A MIST_FITTING SQV12-04S 2
19 J6711243A STRAIGHT UNION[KQ2H06-00] 2
20 J67111149A FITTING KQ2H08-00 1