5OM-1501-006_w - 第48页

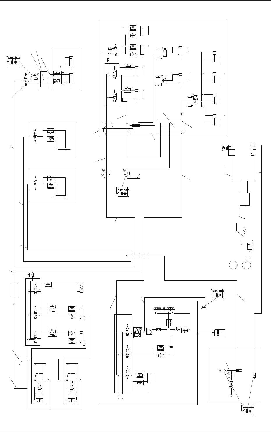
エア配管図(全体) 0906-003-(1090000201) クリーニングユニット φ4 切り替えシャッタ ー φ6 φ6 φ6 φ6 φ6 1/8 1/8 1/8 1/8 設定 0.45MPa (4.6kgf/cm 2 ) φ4 φ6 P R A |50ダクト M φ4 φ4 φ4 φ4 φ6 φ6 φ6 Y071 Y070 上昇 スクリーン上押さえ (右側奥) スクリーン上押さえ (右側) スクリーン上押さえ (左側) スクリーン…

100%1 / 141
5OM-1501
0810-001 1-B
エア配管図(全体)
0906-003-(1090000201)
クリーニングユニット
φ4
切り替えシャッタ ー
φ6
φ6
φ6
φ6
φ6
1/8
1/8 1/8
1/8
設定 0.45MPa
(4.6kgf/cm
2
)
φ4
φ6
P
R
A
|50ダクト
M
φ4
φ4
φ4
φ4
φ6
φ6
φ6
Y071
Y070
上昇
スクリーン上押さえ
(右側奥)
スクリーン上押さえ
(右側)
スクリーン上押さえ
(左側)
スクリーン上押さえ
(左側)
|19ダクト
ロック ロック
排気方向
吸引方向
ロックロック
真空吸引部
スクリーンホルダ部
|35ダクト
|50ダクト
ブロアーユニット切替え部
φ6
φ10
φ4
φ4
φ4
φ4
φ4
φ4
スキ-シ゛後上下
スキ-シ゛前上下
φ6
基盤吸着治具
チャック吸引
φ6
φ6
φ6
φ4
L2500
φ4
L2700
スキージ後クランプ
スキージ前クランプ
設定 0.35MPa
(3.6kgf/ cm
R1
P
P
A
EXH
OUT
SUP
ロックロック
上昇
Y090
Y091
φ6
下降
クリーニンク"上下
φ6
φ6
クリーニング吸引
φ6
φ4
φ4
φ4
φ4φ4
φ4
φ4
スキ-シ¨中間ストッパー
スキ-シ¨中間ストッパー
上昇
上昇
1/8
φ6
φ4
SC2
φ6
φ6
L1100
φ6 L1600
φ6
L2300
φ6
L1500
φ6
L2000
φ6 L1700
φ6
L2600
φ6
L900
φ6
L1500
フラットケーブル
ケーブルベア
φ4
L2600
ケーフ″ルヘ″ア
ケーフ″ルヘ″ア
φ10
L1500
φ4
L800
φ6
L1800
溶剤タ ンク
架台に設置
Y57
Y56
φ4 L250
Lコンヘ″ア基板ストッハ°
Rコンヘ″ア基板ストッハ°
基板チャック
A
B
A
B
基板押え
左吸着ヘッド上下
R2
R1
B
A
PD
PE
PS
PV
PD
PE
PS
PV
配管φ6.0
配管φ6.0
1700mm
配管φ6.0
1700mm
右吸着ヘッド上下
基板ストッパ
φ4
L4000
φ4
L4000
Y55
Y54
Y51
Y50
Y51
Y50
φ4 L1700
SET
OUT
PRESSURE
SET
OUT
PRESSURE
G
G
SET
OUT
PRESSURE
SET
OUT
PRESSURE
G
G
SET
OUT
PRESSURE
SET
OUT
PRESSURE
G
G
SET
OUT
PRESSURE
SET
OUT
PRESSURE
G
G
1-1
5OM-1501
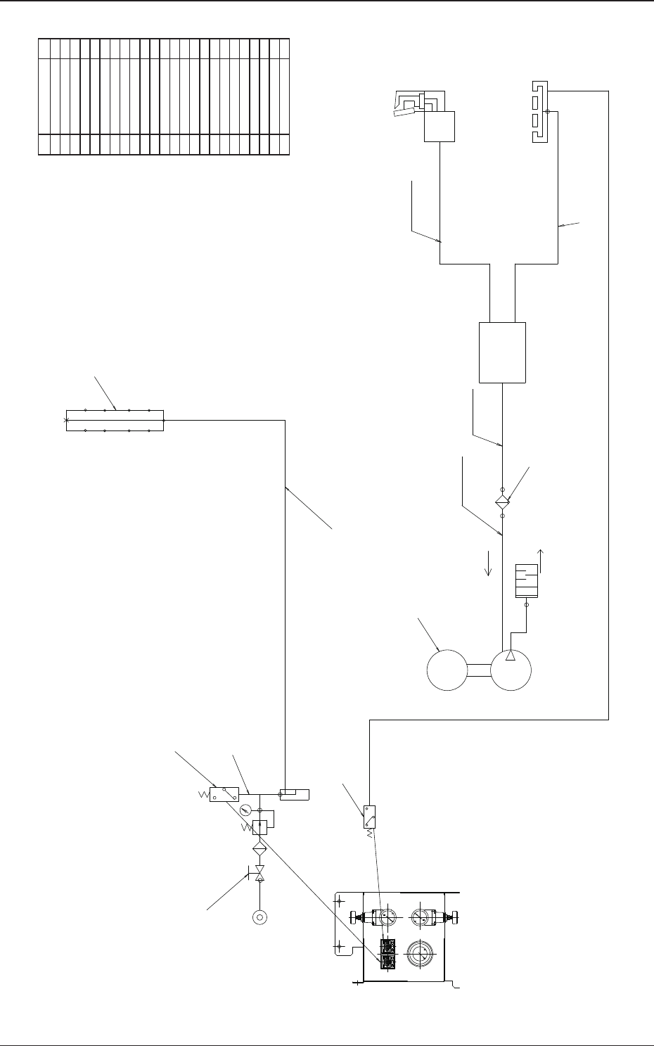
エア配管図(エアコンビネーション、ブロア)
0906-003-(1090000201)
設定 0.45MPa
(4.6kgf/cm
2
)
|50ダクト
M
|19ダクト
排気方向
吸引方向
|35ダクト
|50ダクト
ブロアーユニット切替え部
基盤吸着治具
クリーニング部
設定 0.35MPa
(3.6kgf/cm
)
φ10
L1500
φ4
L800
SET
OUT
PRESSURE
SET
OUT
PRESSURE
G
G
1
3
2
4
6
5
No. 名称 個数
1 コンビネーションユニット 1
2 圧力スイッチ 1
3 エア圧検出 1
4 ブロア 1
5 管継手 1
6 フィルタ 1
1-2
5OM-1501