5OM-1501-006_w - 第108页
RX /RX TX X0501 CN1A/1B /TX FG(コネクタケース) 7 3 9 5 CN2A/2B 5 9 3 7 IN OUT CN10 /TX TX /RX RX 1 2 3 CN4 CN3 2 1 CN11 CN12 CN13 CN14 CN15 CN16 CN17 CN18 CN19 CN20 CN21 CN22 CN23 CN25 1 2 3 3 2 1 3 2 1 3 2 1 3 2 1 3 2 1 1 2 3 …

1109-002-(M900WHR--2001)
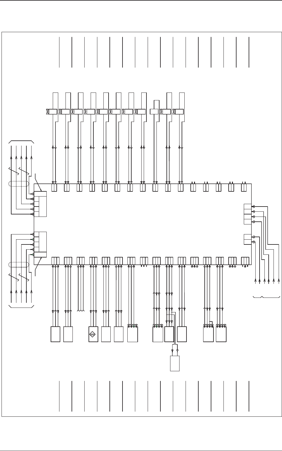
右流れ基板搬送部 / 基板チャック部 I/O
Shielded Shielded
RX
/RX
TX
X0501
CN1A/1B
/TX
FG(コネクタケース)
7 39 5
CN2A/2B
5 93 7
IN OUT
CN10
/TX
TX
/RX
RX
1 2 3
CN4CN3
21
CN11
CN12
CN13
CN14
CN15
CN16
CN17
CN18
CN19
CN20
CN21
CN22
CN23
CN25
1
2
3
3
2
1
3
2
1
3
2
1
3
2
1
3
2
1
1
2
3
1
2
3
1
2
3
1
2
3
1
2
3
3
2
1
3
2
1
3
2
1
3
2
1
3
2
1
2
1
CN45
CN43
CN42
CN41
CN40
CN39
CN38
CN37
CN36
CN35
CN34
CN33
CN32
CN31
CN30
CN24
1
2
1
2
1
2
1
2
1
2
1
2
1
2
1
2
1
2
1
2
1
2
1
2
1
2
1
2
1
2
CN44
4
X0523
X0522
X0521
X0520
X0519
X0518
X0516
X0515
X0514
X0513
X0512
X0511
X0510
X0532
X0533
X0535
X0536
X0537
X0538
X0539
X0503 X0504
B41
B40
:1
:2
:3
:3
:2
:1
:3
:2
:1
Y50
Y51
:1
:2
Y50
520
511
510
532
533
535
536
537
538
539
Y56
:2
:1
:4
:3
Y56
Y55
X0517
X0525
X0524
X0540
X0541
X0542
FG(コネクタケース)
基板搬送部/基板チャック部
I/O P.C.B
U05
+
OUT
-
青
黒
茶
B40
+
OUT
-
青
黒
茶
B41
:3
:2
:1
B42
B41
B49
:1
:2
:3
:3
:2
:1
515
519
+
OUT
-
青
黒
茶
B49
+
OUT
-
青
黒
茶
B41
512
OUT
-
L
B46
516
OUT
-
L
B48
518
B40
+
OUT
-
青
黒
茶
B4A
B4A
:B3
:A3
:B2
X2048
:A2
:B1
:A1
:1
:2
+
-
青
茶
B49
B49T
:B3
:A3
:B2
X1048
:A2
:B1
:A1
OUT
-
L
B4C
X104C
:3
:2
:1
522
OUT
-
L
B4D
:6
:5
:4
523
+
+
+
+
OUT
-
青
黒
茶
B40
:3
:2
:1
+
24A3
10A
10A
24A5
10A
24A7
X0530
X0531
Y50
Y51
:1
:2
:3
Y50
530
531
X0534
X0543
X0544
X0545
:4
:3
:4
Y54
:1
:2
Y54
534
Y57
:2
:1
Y57
A1(-)
K204
A3(+)
540
:4
:3
Y5A
Y59
:1
:2
Y59
X0502
514
:7
:2
:6
:3
コネクタケース
:7
:5
:3
:9
:9
24A7
B42
:3
:2
:1
513
+
-
青
黒
茶
OUT
B42
Lコンベア基板移載確認
幅異常検出
真空スイッチ
テーブルZ軸インターロック
テーブルZ軸補正位置
基板認識Y軸インターロック
Lコンベア基板検出
Rコンベア基板到達確認
Rコンベア基板通過確認
基板横クランプ前進限
入力用電源
出力用電源
基板ストッパ出側
Lコンベア
基板ストッパ戻側
Lコンベア
基板ストッパ出側
Rコンベア
基板ストッパ戻側
Rコンベア
基板横クランプ出側
基板横クランプ戻側
溶剤吐出ポンプ
チャック吸引
ブロアモータ駆動
上昇
クリーニングノズル上下
下降
クリーニングノズル上下
前後IF部
X0305(CN5)
U03
操作パネル部/リレー回路部
X0201(CN1B)
U02
Rコンベア基板ストッパ上限
3-30
5OM-1501

RX
/RX
TX
X0501
CN1A/1B
/TX
FG(コネクタケース)
7 39 5
CN2A/2B
5 93 7
IN OUT
CN10
/TX
TX
/RX
RX
1 2 3
CN4CN3
21
CN11
CN12
CN13
CN14
CN15
CN16
CN17
CN18
CN19
CN20
CN21
CN22
CN23
CN25
1
2
3
3
2
1
3
2
1
3
2
1
3
2
1
3
2
1
1
2
3
1
2
3
1
2
3
1
2
3
1
2
3
3
2
1
3
2
1
3
2
1
3
2
1
3
2
1
2
1
CN45
CN43
CN42
CN41
CN40
CN39
CN38
CN37
CN36
CN35
CN34
CN33
CN32
CN31
CN30
CN24
1
2
1
2
1
2
1
2
1
2
1
2
1
2
1
2
1
2
1
2
1
2
1
2
1
2
1
2
1
2
CN44
4
X0523
X0522
X0521
X0520
X0519
X0518
X0516
X0515
X0514
X0513
X0512
X0511
X0510
X0532
X0533
X0535
X0536
X0537
X0538
X0539
X0503 X0504
B41
B40
:1
:2
:3
:3
:2
:1
:3
:2
:1
Y50
Y51
:1
:2
Y50
520
511
510
532
533
535
536
537
538
539
Y56
:2
:1
:4
:3
Y56
Y55
X0517
X0525
X0524
X0540
X0541
X0542
FG(コネクタケース)
I/O P.C.B
U05
+
OUT
-
青
黒
茶
B40
+
OUT
-
青
黒
茶
B41
+
-
青
黒
茶
:3
:2
:1
OUT
B42
B42
B41
B49
:1
:2
:3
:3
:2
:1
515
519
+
OUT
-
青
黒
茶
B49
+
OUT
-
青
黒
茶
B41
512
OUT
-
L
B46
516
OUT
-
L
B48
518
B40
+
OUT
-
青
黒
茶
B4A
B4A
:B3
:A3
:B2
X2048
:A2
:B1
:A1
:1
:2
+
-
青
茶
B49
B49T
:B3
:A3
:B2
X1048
:A2
:B1
:A1
OUT
-
L
B4C
X104C
:3
:2
:1
522
OUT
-
L
B4D
:6
:5
:4
523
+
+
+
+
OUT
-
青
黒
茶
B40
:3
:2
:1
+
24A3
10A
10A
24A5
10A
24A7
X0530
X0531
Y50
Y51
:1
:2
:3
Y50
530
531
X0534
X0543
X0544
X0545
:4
:3
:4
Y54
:1
:2
Y54
534
Y57
:2
:1
Y57
A1(-)
K204
A3(+)
540
:4
:3
Y5A
Y59
:1
:2
Y59
X0502
514
:7
:2
:6
:3
コネクタケース
:7
:5
:3
:9
:9
24A7
B42
:3
:2
:1
513
基板搬送部/基板チャック
部
Lコンベア基板移載確認
Lコンベア基板ストッパ上限
幅異常検出
真空スイッチ
テーブルZ軸インターロック
テーブルZ軸補正位置
基板認識Y軸インターロック
Lコンベア基板検出
Rコンベア基板到達確認
Rコンベア基板通過確認
基板横クランプ前進限
入力用電源
出力用電源
基板ストッパ出側
Lコンベア
基板ストッパ戻側
Lコンベア
基板ストッパ出側
Rコンベア
基板ストッパ戻側
Rコンベア
基板横クランプ出側
基板横クランプ戻側
溶剤吐出ポンプ
チャック吸引
ブロアモータ駆動
上昇
クリーニングノズル上下
下降
クリーニングノズル上下
前後IF部
X0305(CN5)
U03
操作パネル部/リレー回路部
X0201(CN1B)
U02
1109-001-(M900WBB--2008)
左流れ基板搬送部 / 基板チャック部 I/O
3-31
5OM-1501

0906-003-(M900WK---2001)
印圧制御部 / クリーニング部 I/O
(UB32)
RX
/RX
TX
X0901 X0902
CN1A/1B
/TX
FG(コネクタケース)
7 39 5
CN2A/2B
5 93 7
IN OUT
CN10
/TX
TX
/RX
RX
1 2 3
CN4CN3
21
24B1
10B
CN11
CN12
CN13
CN14
CN15
CN16
CN17
CN18
CN19
CN20
CN21
CN22
CN23
CN25
1
2
3
3
2
1
3
2
1
3
2
1
3
2
1
3
2
1
1
2
3
1
2
3
1
2
3
1
2
3
1
2
3
3
2
1
3
2
1
3
2
1
3
2
1
3
2
1
2
1
CN45
CN43
CN42
CN41
CN40
CN39
CN38
CN37
CN36
CN35
CN34
CN33
CN32
CN31
CN30
CN24
1
2
1
2
1
2
1
2
1
2
1
2
1
2
1
2
1
2
1
2
1
2
1
2
1
2
1
2
1
2
CN44
4
X0923
X0922
X0921
X0920
X0919
X0918
X0916
X0915
X0914
X0913
X0912
X0911
X0910
X0944
X0930
X0931
X0932
X0933
X0934
X0935
X0936
X0937
X0938
X0939
X0943
X0945
X0903 X0904
:9
:3
:5
:7
X0917
X0925
X0924
X0940
X0941
X0942
FG(コネクタケース)
クリーニング部/
印圧制御部
I/O P.C.B
U09
緑
オレンジ
灰
青-黒帯1
ピンク-黒帯1
緑-黒帯1
オレンジ-黒帯1
灰-黒帯1
ピンク-黒帯2(供給電源DC24V)
緑-黒帯2(供給電源0V)
青-黒帯2
ピンク
青(信号コモン(+))
Y90へ
-
OUT
+
+
OUT
-
茶
黒
青
青
黒
茶
B80
B81
B81
B80
:1
:2
:3
:3
:2
:1
+
OUT
-
青
黒
茶
B82
B82
:3
:2
:1
B83
+
OUT
-
L
B83
+
OUT
-
青
黒
茶
B84
B84
:3
:2
:1
+
OUT
-
青
黒
茶
B85
:3
:2
:1
+
OUT
-
青
黒
茶
B86
:3
:2
:1
B85
B86
+
-
青
茶
B84T
B84T
:2
K9E
944
1 8
K9F
945
1 8
Y90
コネクタケース
:1
X1081
:A1
912
910
911
913
914
915
916
:B1
:A2
:B2
:A3
:B3
:A4
:B4
:A5
:B5
:A6
:B6
24B1
24B1
M03:1
M04:1
M06:1
M07:1
921
922
923
924
+
OUT
-
青
黒
茶
B89
B89
:3
:2
:1
+
OUT
-
青
黒
茶
B8A
B8A
:3
:2
:1
Y9A
:3
:4
:1
:2
Y9A
Y9C
:3
:4
:1
:2
Y9C
:1
:2
X109A
:3
:5
:7
:4
:6
:8
X1089
:1
:2
:3
919
920
:5
:6
:4
943
941
940
942
操作パネル部/リレー回路部
X0202(CN2B)
U02
1ビット(LSB)
2ビット
電空レギュレータ信号
3ビット
4ビット
5ビット
6ビット
7ビット
8ビット
9ビット
10ビット
電空レギュレータ電源
電空レギュレータ信号
電空レギュレータ信号
電空レギュレータ信号
電空レギュレータ信号
電空レギュレータ信号
電空レギュレータ信号
電空レギュレータ信号
電空レギュレータ信号
電空レギュレータ信号
電空レギュレータ
電空レギュレータ
溶剤切れ予告
クリーニングノズル 上限
ペーパー送りピッチ検出
ペーパー切れ予告
クリーニングノズル 下限
クリーニング吸引側
チャック吸引側
オーバーラン切替1
スクリーン認識X軸
オーバーラン切替2
スクリーン認識X軸
付属ケーブル
回転検出
M03
回転検出
M04
回転検出
M05
回転検出
M07
吸着確認
左バックアップピン吸着ヘッド
吸着確認
右バックアップピン吸着ヘッド
吸着
左バックアップピン吸着ヘッド
吸着
右バックアップピン吸着ヘッド
3-32
5OM-1501