5OM-1501-006_w - 第99页
0912-004A(M900WBB--2014) スクリーン Y 軸 / スクリーン認識 X 軸回路図 M M 31214 X2310 X1310 :1 :1 31214 31212 +V +V GND GND GND 信号線B 4 1 2 3 信号線A +V 信号線B GND 信号線A 4 1 2 3 +V GND COM B1 COM A1 +V :A2 :A3 B293 - OUT L + :1 :4 :2 :3 31311 31…

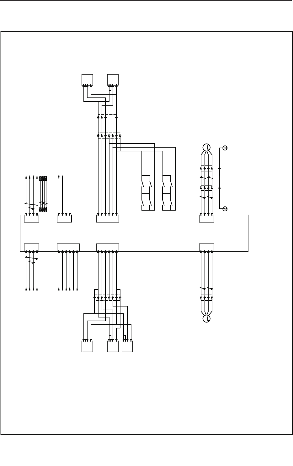
0906-003-(M900WBB--2013)
スキージ駆動軸回路図
E
AC
AC
A27
L206
L106
B271
+
L
OUT
-
A27-CN3
ORG
4
COM
7
COM
8
DOWN
3
SEN+
2
SEN+
CN3
1
X271
A27-N2
N2
N1
A27-N1
A29-N2
(スクリーンY軸/
スクリーン認識X軸)
A33-N1
(基板認識Y軸)
A27-CN4
CN4
3
2
1
ERR+
EMG-
EMG+
ERR-
4
10A
24A7
+LS
5
-LS
6
+
L
OUT
-
B273
+
L
OUT
-
B274
A27-CN6
CN6
B
/B
A
/A
6
5
3
2
1
NC
NC
4
:6
:5
:4
:3
:2
赤
黄
黒
橙
青:1
:2
:4
X270
:1
:1
M27EX1270
M
:3
M27
M27
:1 白
X1271
:B2
:B3
:B1
:A4
:A2
:A1
:A3
:B4
1 +V
2 GND
7 +V
3
4 +V
8
信号線B
5
GND
6
GND
1 +V
2 GND
7 +V
3
4 +V
8
信号線B
5
GND
6
GND
信号線A
信号線A
+V
COM A1
GND
GND
+V
COM B1
+V
GND
+V
COM A1
GND
GND
+V
COM
B1
+V
GND
FG
コネクタケース
コネクタケース
:B2
:B3
:B1
:A4
:A2
:A1
:A3
:B4
スキージ駆動軸
原点
スキージ駆動軸
-オーバーラン
スキージ駆動軸
回転原点
スキージ駆動軸モータ
3-21
5OM-1501

0912-004A(M900WBB--2014)
スクリーン Y 軸 / スクリーン認識 X 軸回路図
MM
31214
X2310 X1310
:1
:1
31214
31212
+V
+V
GND
GND
GND
信号線B
4
1
2
3
信号線A
+V
信号線B
GND
信号線A
4
1
2
3
+V
GND
COM B1
COM A1
+V
:A2
:A3
B293
-
OUT
L
+
:1
:4
:2
:3
31311
31211
31312
K9F
65
65
K9E
913
K3132
1014
K3131
K9F
34
34
K9E
1216
K3122
1115
K3121
:A1
:A2
:B2
:B1
X311
M31
橙
黄
赤
青
:1
:4
:2
:3
M31
:B2
M29
X310
:B3
:A3
:A2
:B4
:B1
:B2
:A1
48F7
48F7
10B
24B1
10F7
10F7
橙
黄
赤
青
24A7
10A
C+24V
M+48V
M+48V
C+GND
MGND
6
5
4
1
2
3
STP-
STP+
ALM-
ALM+
CN9 A29-CN9
4
1
2
3
MGND
CN10A29-CN10
:B3
B294
-
OUT
L
+
6 COM
5 LS-
:A4
:B4
:B1
:A1
X291
1
CN4
SEN+
2
ORG
3
DOWN
4 LS+
A29-CN4
-
OUT
L
+
B291
:1
:4
:2
:3
4
1
3
2
/A
A
/B
B
CN1A29-CN1
M29
6COM
5LS-
X1311
1
CN8
SEN+
2
ORG
3
DOWN
4LS+
A29-CN8
B314
-
OUT
L
+
-
OUT
L
+
B311
GND
COM B1
COM A1
+V
A27-N1
(スキージ駆動軸)
A29-N2N2
4
1
3
2
/A
A
/B
B
CN5 A29-CN5
A19-N2
(テーブルX軸/テーブルθ軸)
A29-N1 N1
A29
スクリーンY軸
-オーバーラン
スクリーン認識X軸
回転原点
スクリーン認識X軸モータ
スクリーンY軸
回転原点
スクリーンY軸
原点
スクリーンY軸モー
タ
スクリーン認識X軸
原点
3-22
5OM-1501

0906-003-(M900WBB--2015)
基板認識 Y 軸回路図
E
AC
AC
A33
L206
L106
B331
+
L
OUT
-
A33-CN3
ORG
4
COM
7
COM
8
DOWN
3
SEN+
2
SEN+
CN3
1
A33-N2
N2
N1
A33-N1
A27-N2
(スキージ駆動軸)
A35-N1
(基板認識X軸)
A33-CN6
CN6
B
/B
A
/A
6
5
3
2
1
NC
NC
4
A33-CN4
CN4
3
2
1
ERR+
EMG-
EMG+
ERR-
4
10A
24A7
+LS
5
-LS
6
M33
:6
:5
:4
:3
:2
:1
赤
黄
黒
橙
青
白
M33
M
+
L
OUT
-
B334
1 +V
2 GND
7 +V
3
4 +V
8
信号線B
5
GND
6
GND
1 +V
2 GND
7 +V
3
4 +V
8
信号線B
5
GND
6
GND
信号線A
信号線A
+V
COM A1
GND
GND
+V
COM B1
+V
GND
FG
+V
COM A1
GND
GND
+V
COM B1
+V
GND
FG
コネクタケース
コネクタケース
基板認識Y軸
原点
基板認識Y軸モータ
基板認識Y軸
回転原点
3-23
5OM-1501