NXT 安装手册 - 第32页
3. 机器的安装 QD023-14 22 NXT 安装手册 3.1.3 准备 1. 请事先准备必要数量的适合电路板搬运高 度的水平调整垫脚。 备注 )图中 * 印的尺寸为参考值。 2 . 4 M基 座 单 独 使 用 , 或 者2台2 M基 座 连 接 使 用 时 , 在 地 面 和 水 平 垫 板 之 间 放 入 防 止 移 动 用 的粘性胶带。请事先准备好需要 的数量。 备注 )单独使用 2M 基座时,使用地脚螺栓将其固定在地面上 …

QD023-14 3. 机器的安装
NXT 安装手册 21
3. 机器的安装
本章介绍新购入机器或将机器移动至新位置时机器的安装操作。并非一切情况下都必须进
行本章中所述的所有操作。请只进行必要的操作。
3.1 移动机器
使用铲车等将机器搬运到安放位置。在地面上放置水平调整垫脚并在此上面设置机器。此
外,根据机器的基座构成,必要时请采取防止基座移动的对策:使用地脚螺栓,粘性胶带等
将基座固定在地面上
3.1.1 移动时的注意事项
移动机器时,请确认安全状况,避免事故发生。
·移动机器需由有专门资格的人来进行。
·移动机器的人必须穿安全靴、带安全帽。
·将移动通路整理好,除了移动机器的人,其他人不得靠近。
·移动机器之前,请先将购买时配置的机器固定支架 (红色)安装至指定位置。
·请使用与各机器重量相符的铲车。
·铲车的铲子请务必插入指定位置。
·若被举起的机器的平衡状态不稳定时,请立即重新开始。
·机器的升降需要小心进行,勿使机器受到冲击。
·小心勿使水平调整螺栓弯曲。
3.1.2 机器重量
是构成 NXT 的各个模组、基座、料盘单元的重量。请与实际的机器相一致进行计算。(不包
括包装用的部件的重量。)
机器类型 重量 (kg)
2M 基座 345
2M 基座用控制箱 123
自立型 4M 基座 720
增设型 4M 基座 680
8M 基座 760
M3(S) 模组 300
M6 模组 470
M6S 模组 487
料盘单元 -L( 包含 7 个托架以及磁铁 ) 150
料盘单元 -LT( 包含 8 个托架以及磁铁 ) 174
料盘单元 -M 37

3. 机器的安装 QD023-14
22 NXT 安装手册
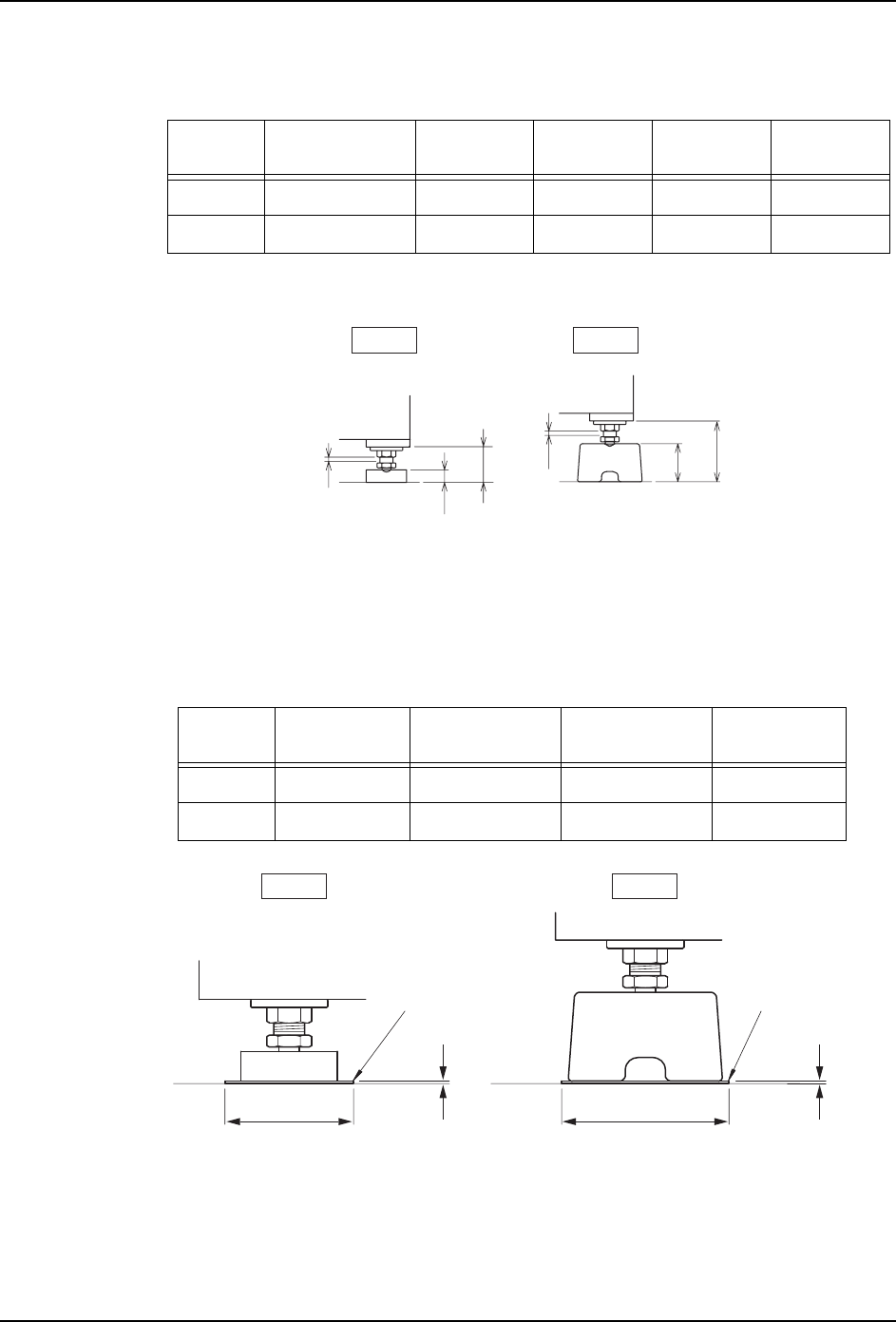
3.1.3 准备
1. 请事先准备必要数量的适合电路板搬运高度的水平调整垫脚。
备注 )图中 * 印的尺寸为参考值。
2. 4M基座单独使用,或者2台2M基座连接使用时,在地面和水平垫板之间放入防止移动用
的粘性胶带。请事先准备好需要的数量。
备注 )单独使用 2M 基座时,使用地脚螺栓将其固定在地面上 (参照 " 3.3.2 2M 基座的固定
<单独使用时> ")。此外,使用支架固定复数的基座(参照 " 3.3.3 基座的连接 "])
图号 名称 8M 基座
个数 / 台
4M 基座
个数/台
2M 基座
个数 / 台
电路板搬运
高度
GGA8020 水平调整垫脚 10 6 4 H=900 用
GGA8040 水平调整垫脚 10 6 4 H=950 用
图号 品名 4M 基座单独
个数 / 台
2M 基座连接
个数/台
电路板搬运
高度
PG01890 防振垫 6 4 H=900 用
PG01900 防振垫 6 4 H=950 用
NXTSET001c
25
70*
8.4*
H=900
75
120*
8.4*
H=950
㧔3*㧕㧔3*㧕
W
W
1;76(7D
+ +
㉬ᗻ㛊ᏺ㉬ᗻ㛊ᏺ

QD023-14 3. 机器的安装
NXT 安装手册 23
3. 请在机器的新摆放位置上,预先将水平调整垫脚放置在所定位置。