KE2050、2060 Parts List - 第166页
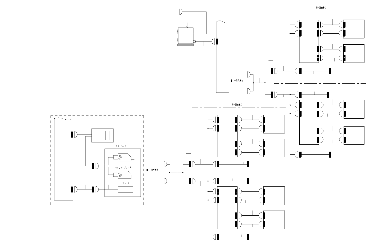
- 16 1 - 81. S YS T EM D IAGR A M ( 14)(F OR K E-2050, 2050R ) SYSTEM DIAGRAM(14) (KE −2050,2050 R 用) 4-3 D 1-3C ( ) (R ) ( ) (F ) 1- 3C C OVE R CN 10 CN 02 CN 03 CN 04 FE ED ER BA NK PC B (RL ) FEE DE R I/F P CB (R ) CN…

- 160 -
NOTE( 注記 ) #01....OPTIONAL PARTS オプション部品
#02....FOR EN EN 用
REF.NO NOTE PART NO D E S C R I P T I O N
品 名
Qty
1 400-02198 OP POWER CABLE ASM.
OP 電源ケーブル組
1
2 400-02197 RS232C CABLE ASM.
RS 232 C ケーブル組
1
3 400-02203 OP S P CABLE ASM.
OP S / P ケーブル組
1
4 400-02105 MTC I/F(R) CABLE ASM
MTC I / F(R)ケーブル組
1
5 400-02205 F-EMG SWITCH CABLE ASM
F エマージェンシーケーブル組
1
6 400-02252 FEEDER SWITCH CABLE ASM. フィーダスイッチケーブル組 1
7 400-02254 COVER OPEN SW CABLE ASM
カバーオープン SW ケーブル組
1
8 E9649-729-000 HOD ASM.
HOD 組
1
9 400-02251 OPERATION ON SW CABLE ASM
オペレーションオン SW ケーブル組
1
10 400-02207 OP FG CABLE ASM.
OPFG ケーブル組
1
11 400-02204 R OP SWITCH CABLE ASM.
R OP スイッチケーブル組
1
12 400-02206 R-EMG SWITCH CABLE ASM
R エマージェンシーケーブル組
1
13 400-26197 ADD CHANGE BOX CABLE ASM.
追加切換ケーブル組
1
14 400-02302 KEYBOARD CABLE ASM.
キーボードケーブル組
1
15 400-02301 MOUSE CABLE ASM.
マウスケーブル組
1
16 400-02304 R-KEYBOARD CABLE ASM
リアキーボードケーブル組
1
17 400-02303 R-MOUSE CABLE ASM
リアマウスケーブル組
1
18 400-03282 MOUSE/KEYBOARD SELECTOR CABLE ASM
マウス/キーボード切換器ケーブル組
1
19 400-02325 HDD ACCESS LAMP ASM
HDD アクセスランプ組
1
20 400-02201 FDD MONITOR POWER CABLE ASM.
FDD / MONITOR 電源ケーブル組
1
21 400-02200 CD HDD I F CABLE ASM.
CD − HDD I / F ケーブル組
1
22 400-02321 FDD I/F CABLE ASM
FDD I / F ケーブル組
1
23 400-02311 PRINTER I/F CABLE ASM
プリンタ I / F ケーブル組
1
24 400-25580 3.3K RESISTOR CABLE ASM
3.3 K 抵抗束線組
1
25 400-27815 F-232C CABLE ASM
F −232 C ケーブル組
1
26 400-28017 PANEL-LINK F CABLE
パネルリンク F ケーブル
1
27 400-28018 PANEL-LINK R CABLE
パネルリンク R ケーブル
1
28 400-02263 OP-232C CABLE(R)ASM
リアパネル232 C ケーブル組
1
29 400-02260 F 232C CABLE ASM.
F 232 C ケーブル組
1
30 #01 400-03297 PANEL LINK RELAY CABLE ASM. パネルリンク中継ケーブル組 1
31 400-26196 ADD OP RS232C CABLE ASM.
追加 RS 232 C ケーブル組
1
32 400-26414 ADD OP RS232C CABLE 2 ASM.
追加 RS 232 C ケーブル2組
1
33
#02
E9662-729-000 HOD (EN)
HOD(EN)
1

- 161 -
81.SYSTEM DIAGRAM (14)(FOR KE-2050,2050R)
SYSTEM DIAGRAM(14)(KE −2050,2050 R 用)
4-3 D
1-3C
( ) (R)
( ) (F)
1- 3C
COVE R
CN 10CN 02
CN 03
CN 04
FEED ER
BANK PC B
(RL)
FEEDE R
I/F P CB
(R)
CN6 61
CN6 62
CN 1
CN 2
FEED ER
BANK PC B
(RR)
C N64 9
IC FU LL
IC FULL
C N64 9
FEEDE R
BANK PCB
(RR)
CN 760C N66 9-2
CN9
C N67 0-2
CN 10
CN 761
CN10 -2
CN9 -2
CN 751
CN 10
C N67 0-1
C N10- 1
CN9C N9- 1
C N66 9-1
CN 2
CN 1
CN 750
C N662
C N661
FEEDE R
I/F P CB
(R)
FEEDE R
BANK PCB
(RL)
C N50 7 C N11
OPTI ON([ _R] )
CN11CN 507
FEEDE R
BANK PC B
(FL)
FEEDER
I/F PCB
(F)
FEEDE R
BANK PC B
(FR)
CN 649
IC FU LL
IC FU LL
CN 649
FEEDE R
BANK PCB
(FR)
OPTIO N([ _F])
FEEDE R
I/F P CB
(F)
FEEDE R
BANK PCB
(FL)
CN0 4
C N01
C N00
CN1 0
COVER
OPTIO N(CVS)
J3
P/ J04 2
P/ J04 3
J1
VERFY S. V.
VERF Y
I/F
1 -1D
PWR
1- 5B
CN 70 9
IN
VCS (OCS)
MONITOR
IP-X3
PCB
CN2
LS 5-2
CN9
CN 10
CN9
CN 10
CN 751
CN 750
CN 760
CN 761
C N67 0-1
C N66 9-1
C N66 9-2
C N67 0-2
C N10- 1
C N9- 1
CN10 -2
CN9 -2
CN1
CN2
C N66 1
C N66 2
C N66 1
C N66 2
CN2
CN1
CN9- 1
C N10 -1
C N10 -1
CN9- 1
CN1 0-2
CN9 -2
CN1 0-2
CN9 -2
CN 670- 1
CN 669- 1
CN 670- 2
CN 669- 2
CN7 50
CN7 51
C N75 0
C N75 1
CN7 60
CN7 61
C N76 1
C N76 0
C N670 -2
C N669 -2
C N670 -1
C N669 -1
CN9
C N10
C N10
CN9
CN 9
CN1 0
CN1 0
CN 9
1
2
3
35
28 36
29
34
30
31
32 33
27
26
24
2523
4
511
17
1615
14
13
12
6
10
9
8
7
18
19
20
21 22
(+)
(-)

- 162 -
NOTE( 注記 ) #01....FOR EN EN 用
REF.NO NOTE PART NO D E S C R I P T I O N
品 名
Qty
1
#01
E9841-729-HA0 MONITOR CE ASM.
画像モニタ CE 組
1
2 E9455-715-0A0 MONITOR POWER CABLE 2 ASM.
画像モニタ電源ケーブル2組
1
3 E9623-721-000 PORTRAIT MONITOR CABLE
画像モニタケーブル
1
4 400-02102 BANK CABLE ASM.
バンクケーブル組
1
5 E9388-725-0A0 FEEDER BANK RELAY CABLE 3 ASM.
フィ−ダバンク中継ケ−ブル3組
1
6 E9395-721-0A0 IC FULL RELAY CABLE 3 ASM.
IC FULL 中継ケ−ブル3組
1
7 E9378-721-0A0 FEEDER BANK CABLE 5 ASM.
フィ−ダバンクケ−ブル5組
1
8 E9384-721-0A0 FEEDER BANK DC CABLE 5 ASM.
フィ−ダバンク DC ケ−ブル5組
1
9 E9379-721-0A0 FEEDER BANK CABLE 6 ASM.
フィ−ダバンクケ−ブル6組
1
10 E9385-721-0A0 FEEDER BANK DC CABLE 6 ASM.
フィ−ダバンク DC ケ−ブル6組
1
11 E9530-729-0A0 BANK CABLE ASM.
バンクケ−ブル組
1
12 E9532-729-0A0 CUTTER POWER SOURCE CABLE ASM.
カッタ電源ケ−ブル組
1
13 E9378-721-0A0 FEEDER BANK CABLE 5 ASM.
フィ−ダバンクケ−ブル5組
1
14 E9384-721-0A0 FEEDER BANK DC CABLE 5 ASM.
フィ−ダバンク DC ケ−ブル5組
1
15 E9379-721-0A0 FEEDER BANK CABLE 6 ASM.
フィ−ダバンクケ−ブル6組
1
16 E9385-721-0A0 FEEDER BANK DC CABLE 6 ASM.
フィ−ダバンク DC ケ−ブル6組
1
17 E9395-721-0A0 IC FULL RELAY CABLE 3 ASM.
IC FULL 中継ケ−ブル3組
1
18 E9587-705-0A0 VRFY DMM CABLE ASM.
VRFY DMM ケーブル組
1
19 E9588-705-0A0 VRFY SV I/F CABLE ASM.
VRFY SV I / F ケ−ブル組
1
20 E9589-705-0A0 VRFY SV CABLE ASM.
VRFY SV ケ−ブル組
1
21 E9590-705-0A0 CABLE ASM.
VRFY プロ−ブ I / F ケ−ブル組
1
22 E9591-705-0A0 CABLE ASM.
VRFY プロ−ブケ−ブル組
1
23 E9378-721-0A0 FEEDER BANK CABLE 5 ASM.
フィ−ダバンクケ−ブル5組
1
24 E9384-721-0A0 FEEDER BANK DC CABLE 5 ASM.
フィ−ダバンク DC ケ−ブル5組
1
25 E9379-721-0A0 FEEDER BANK CABLE 6 ASM.
フィ−ダバンクケ−ブル6組
1
26 E9385-721-0A0 FEEDER BANK DC CABLE 6 ASM.
フィ−ダバンク DC ケ−ブル6組
1
27 E9395-721-0A0 IC FULL RELAY CABLE 3 ASM.
IC FULL 中継ケ−ブル3組
1
28 E9388-725-0A0 FEEDER BANK RELAY CABLE 3 ASM.
フィ−ダバンク中継ケ−ブル3組
1
29 E9532-729-0A0 CUTTER POWER SOURCE CABLE ASM.
カッタ電源ケ−ブル組
1
30 E9378-721-0A0 FEEDER BANK CABLE 5 ASM.
フィ−ダバンクケ−ブル5組
1
31 E9384-721-0A0 FEEDER BANK DC CABLE 5 ASM.
フィ−ダバンク DC ケ−ブル5組
1
32 E9379-721-0A0 FEEDER BANK CABLE 6 ASM.
フィ−ダバンクケ−ブル6組
1
33 E9385-721-0A0 FEEDER BANK DC CABLE 6 ASM.
フィ−ダバンク DC ケ−ブル6組
1
34 E9395-721-0A0 IC FULL RELAY CABLE 3 ASM.
IC FULL 中継ケ−ブル3組
1
35 400-02102 BANK CABLE ASM.
バンクケーブル組
1
36 E9530-729-0A0 BANK CABLE ASM.
バンクケ−ブル組
1