00191915-01.pdf - 第279页
Istruzioni per l’uso SIPLA CE 80S-2 0/F4 6 Funzioni Vision Versione software S R.406.xx Edizione 02/2000 IT 6.6 Testa componente 277 6 Fig. 6.6 - 5 Diagramma a blocchi ’T esta CO’, opzione del menu ’T esta componente’ - …

6 Funzioni Vision Istruzioni per l’uso SIPLACE 80S-20/F4
6.6 Testa componente Versione software SR.406.xx Edizione 02/2000 IT
276
6
Fig. 6.6 - 4 Diagramma a blocchi ’Testa CO’
- Menu ’Cambia dati forma involucro’
Menu "Testa componente"
Menu "Modifica dati forma involucro"
Testa componente
GF caricata?
Sì
Annulla
Modifica: dati forma
involucro
Illuminazione
No
Menu "Selez.
forma involucro"
A
Dimensione
involucro
Dimensioni
piedino
Tabella Figura ball Modo misura
ESC
Manipulazione
di dati GF
Immag. video
ESC
Manipulazione
di dati GF
Immag. video
ESC
Manipulazione
di dati GF
Immag. video
ESC
Manipulazione
di dati GF
Immag. video
ESC
Vedi opzioni
del menu
"Testa
componente"
Annulla Accetta
Casella di inserimento:
"Impostare la sensibilità
di contrasto"
Programmazione LUT
Accetta dati

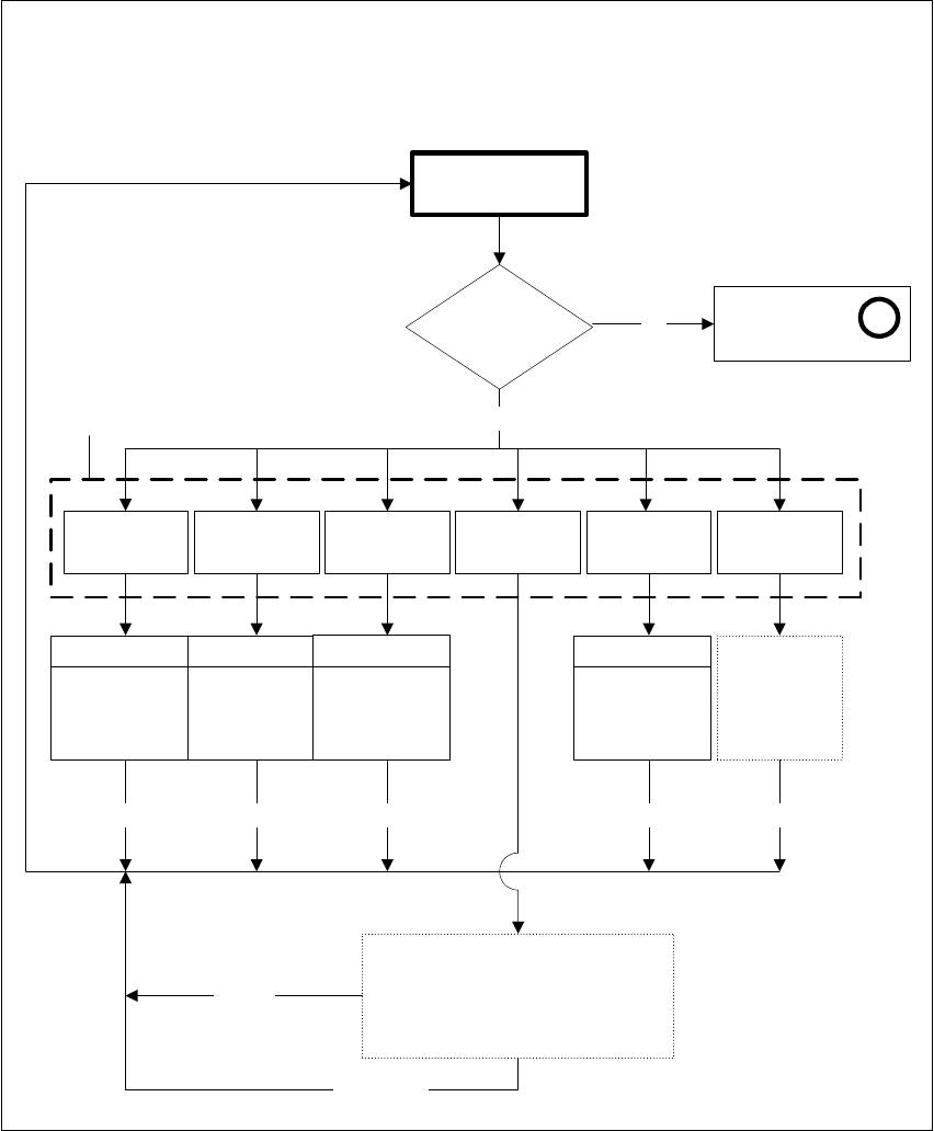
Istruzioni per l’uso SIPLACE 80S-20/F4 6 Funzioni Vision
Versione software SR.406.xx Edizione 02/2000 IT 6.6 Testa componente
277
6
Fig. 6.6 - 5 Diagramma a blocchi ’Testa CO’, opzione del menu ’Testa componente’
- Menu Modo misurazione
Opzioni del menu "Testa componente"
Menu "Modo misura"
SIZE
ROW
Modu
misura
Regolazione
Menu
"Modo misura
ROW"
Regolazione
CORNER
Menu
"Modo misura
CORNER"
Regolazione
LEAD
Menu
"Modo misura
LEAD"
Regolazione
GRID
Menu
"Modo misura
GRID"
Regolazione
BALL
Menu
"Modo misura
BALL"
Regolazione
Inserimente
esadecimali
Menu
"Modo misura
SIZE"
Annulla
Accetta
Annulla
Accetta
Annulla
Accetta
Annulla
Accetta
Annulla
Accetta
ROWSIZE
CORNER
LEAD GRID BALL
P1
P1a
P1
P2
P2a
P3
P1
P2
P3
P4
P5
P1
P1a
P2
P2a
P1
P2
P3
P3a
P1
P1a
P2
P3_5
Menu "Modo misura 2"
Annulla
Accetta
Annulla Accetta
Modo misura
Annulla
Accetta

6 Funzioni Vision Istruzioni per l’uso SIPLACE 80S-20/F4
6.6 Testa componente Versione software SR.406.xx Edizione 02/2000 IT
278
6
Fig. 6.6 - 6 Diagramma a blocchi ’Testa CO’, opzione del menu ’Testa componente
- Menu ’Modo misurazione SIZE’
Opzioni del menu "Testa componente"
Menu "Modo misura Size"
Annulla Accetta
Risoluzione in dire-
zione d’integrazione
Bassa
Media
Alta
Molto alta
Risolozione in dire-
zione di misurazione
Bassa
Media
Alta
Molto alta
Direzione
d’integrazione
Lungo la larghezza
lungo l’altezza
Risoluzione per il calcolo
degli angoli
Bassa
Media
Alta
Molto alta
Metodo per il calcolo
della rotazione
Selezione
automatica
metodo SWIN
metodo TWIN
Menu "Modo misura Size
impostazioni d’integrazione"