KE-3010_SPE_JP - 第24页
19 ※ L- W ide 基板仕様のときは、ピン基準オプションの選択はできません。 61mm 20mm 22.6mm 0 ~ 292mm 可動部 4.5mm 搬送レール固定側 基板搬送方向 サポー トピン設置不可 範囲 L- W ide 基板仕様 24.5mm 24.5mm 23mm 26mm 39.3mm 26.5mm 13mm 26mm 26.5 mm 20mm 23mm 22.6mm 0 ~ 280.6mm 可動部 6.5mm …

18
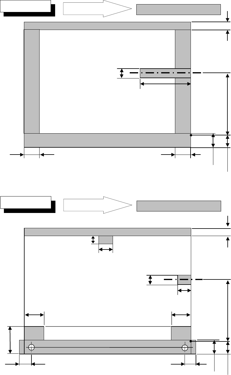
4-7-4 サポートピン設置不可範囲
工場出荷時の寸法となります。基準ピン使用時に制限範囲が追加となります。
ま
た基板搬送方向は左から右流れの時を図示しています。反対方向の時のサポートピン設置不可範囲は、図と
左右対称になります。
・基板
下面図
26mm
39.3mm
26.5mm
61mm
26mm
26.5mm
20mm
23mm
22.6mm
0
~
187mm
可動部
4.5mm
搬送レール固定側
基板搬送方向
サポートピン設置不可範囲
M
基板仕様
26mm
39.3mm
26.5mm
61mm
26mm
26.5mm
20mm
23mm
22.6mm
0
~
292mm
可動部
4.5mm
搬送レール固定側
基板搬送方向
サポートピン設置不可範囲
L
基板仕様

19
※L-Wide 基板仕様のときは、ピン基準オプションの選択はできません。
61mm
20mm
22.6mm
0
~
292mm
可動部
4.5mm
搬送レール固定側
基板搬送方向
サポートピン設置不可範囲
L-Wide
基板仕様
24.5mm
24.5mm
23mm
26mm
39.3mm
26.5mm
13mm
26mm
26.5mm
20mm
23mm
22.6mm
0
~
280.6mm
可動部
6.5mm
搬送レール固定側
基板搬送方向
サポートピン設置不可範囲
XL
基板仕様
18.5mm
28mm

20
4-7-5 基板上面及び裏面搭載可能範囲
※
1:搭載可能最大部品高さ
最大部品サイズ
部品高さ仕様
部品対角
50mm 未満
部品対角 50mm 以上
88mm 未満
部品対角
88mm 以上
SC
仕様
6mm
- -
NC
仕様
12mm
12mm
5mm
HC
仕様
20mm
20mm
5mm
EC
仕様
25mm
20mm
5mm
基板クランプ方式
基板上面を基準とし、固定側、可動側とも搬送レールに基板前後端部を挟持して、基板をクランプする方式です。
基板幅
調整方式
・標準 :ハ
ンドルによる手動調整方式。
・
オプション :モータによる自動基板幅調整方式(基板最小サイズ:50.0mm x 50.0mm)。
基板位
置決め基準
・外形
基準
・ピ
ン基準(オプション)
最大
40mm
最大 ※
1
SC: 6mm
NC: 12mm
HC: 20mm
EC: 25mm
3mm
3mm