TR8S_TR8SR-Rev05PDFA - 第46页
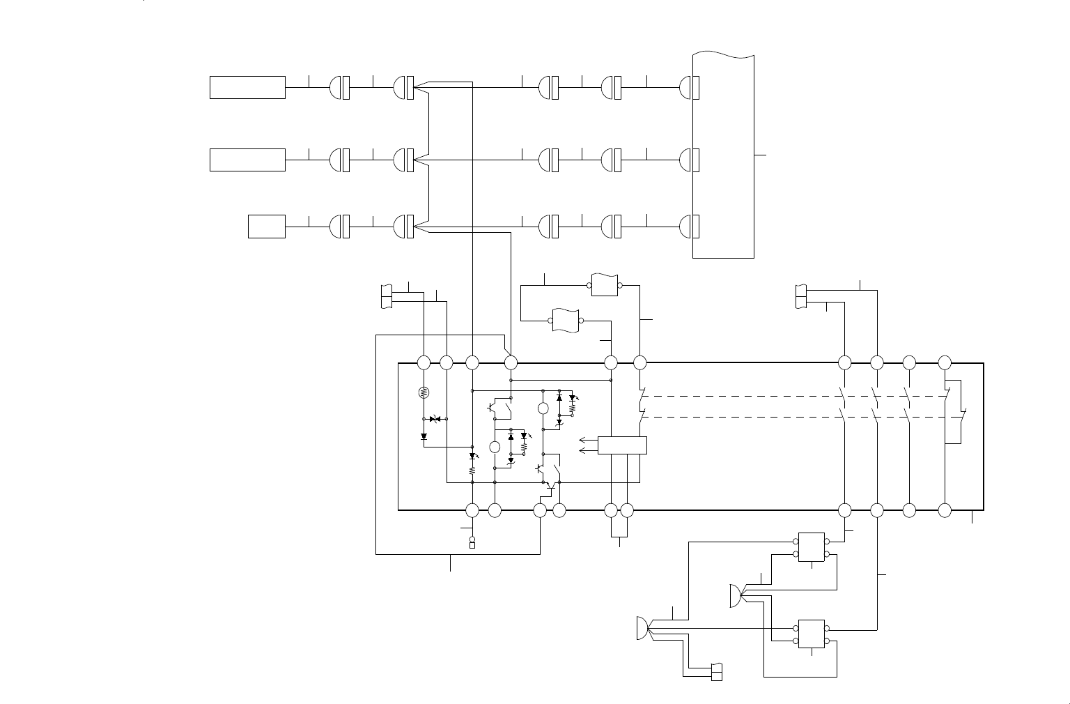
- 43 - 22. SYSTEM DIAG RAM (4)(FOR EN) SYSTEM DIAGRAM (4) (EN 用) 3_4A + ENG SW CN121 CN121 CN 1 0 7 -A CN124 DOOR S OPEN SW CN075 C N 1 2 0 CN074-A CN123 DOOR M OPEN SW CN073 C N 1 19 SCN PCB (5/5) CN072-A CN122 1_1B (CE…

- 42 -
NOTE( 注記 ) #01....FOR TR8S TR 8 S 用
#02....FOR TR8SR TR 8 SR 用
REF.NO NOTE PART NO D E S C R I P T I O N
品 名
Qty
1 HD-0017000-00 SENSOR
フォトインタラプタ
1
2
#01
401-53404 Y LIMIT+ SENSOR CABLE ASM
Y LIMIT+センサケーブル組
1
3 400-41117 SCN PCB ASM
SCN基板組
1
4 HD-0017100-00 SENSOR
フォトインタラプタ
1
5 401-53405 Y ORG/LIMIT- SENSOR CABLE ASM
Y ORG/LIMIT−センサケーブル組
1
6 401-53406 TRAY HLD/RLS M SENSOR CABLE ASM
トレイ HLD/RLS Mセンサケーブル組
1
7 401-53407 TRAY HLD/RLS S SENSOR CABLE ASM
トレイHLD/RLS Sセンサケーブル組
1
8 HD-0009000-00 PHOTO SENSOR
フォトセンサ
1
9
#01
401-53408 TRAY SENSOR+ CABLE ASM
トレイSENSOR+ ケーブル組
1
10 401-53409 TRAY SENSOR- CABLE ASM
トレイSENSOR− ケーブル組
1
11 401-53410 TRAY HOLD S.V. CABLE 1 ASM
トレイHOLD S.V.ケーブル1組
1
12 400-49728 TRAY HLD S.V. ASM
トレイHLD S.V.組
1
13 401-53411 FAN MOTOR(Y MOTOR) CABLE ASM
ファンモータ(Yモータ)ケーブル組
1
14 400-49579 FAN MOTOR(Y MOTOR) ASM
ファンモータ(Yモータ)組
1
15 401-53412 CMPNT SENSOR R CABLE ASM
CMPNTセンサRケーブル組
1
16 401-52797 CMPNT SENSOR R ASM(SNI)
CMPNTセンサR組(SNI)
1
17 401-53413 CMPNT SENSOR L CABLE ASM
CMPNTセンサLケーブル組
1
18 401-52798 CMPNT SENSOR L ASM(SNI)
CMPNTセンサL組(SNI)
1
19 401-53384 CMPNT SENSOR L3 CABLE ASM
CMPNTセンサL3ケーブル組
1
20 401-53402 CMPNT 35.0 SENSOR ASM
CMPNT 35.0センサ組
1
21 401-53385 CMPNT SENSOR R3 CABLE ASM
CMPNTセンサR3ケーブル組
1
22
#01
401-53403 FEEDER FLOAT RLY CABLE ASM
フィーダ浮きリレーケーブル組
1
23
#01
401-29057 SEPARATE SENSOR RECEIVER ASM
セパレートセンサ受光組
1
24
#01
401-29058 SEPARATE SENSOR EMISSION ASM
セパレートセンサ投光組
1
25 400-49700 SLOW MODE CABLE ASM
スローモードケーブル組
1
26 400-42575 SLOW MODE CTRL PCB ASM
スローモードコントロール基板組
1
27 401-53414 SLOW MODE(TRAY HLD 1) CABLE ASM
スローモード(トレイHLD 1)ケーブル組
1
28 401-56126 SLOW MODE(TRAY HLD 1) ASM
スローモード(トレイHLD 1)組
1
29
#01
401-69065 MAIN PCB ASM 8S
メイン基板組8S
1
30 400-49701 SLOW MODE POWER CABLE ASM
スローモードパワーケーブル組
1
31 401-53415 SLOW MODE(TRAY HLD 2) CABLE ASM
スローモード(トレイHLD 2)ケーブル組
1
32 401-56127 SLOW MODE(TRAY HLD 2) ASM
スローモード(トレイHLD 2)組
1
33 HD-0022300-00 PHOTO SENSOR
フォトインタラプタ
1
34 400-83282 STK S IN POSITION SENSOR CABLE ASM
STK S IN ポジションセンサケーブル組
1
35 401-55567 STK M IN POSITION SENSOR CABLE ASM
STK M IN ポジションセンサケーブル組
1
36 401-55945 RECONSTRUCTION IS SCN PCB ASM
RECONSTRUCTION IS SCN基板組
1
37 400-83280 SCN ANTENNA M CABLE (5S) ASM
SCN アンテナ Mケーブル(5S)組
1
38 400-83281 SCN ANTENNA S CABLE (5S) ASM
SCN アンテナ Sケーブル(5S)組
1
39 400-75451 MTC/MTR_INPUTS_CABLE
MTC/MTR_INPUTSケーブル
1
40 400-73667 ANTENNA ARRAY 14MM PITCH / 15 POSITION
アンテナアレイ 14MMピッチ/15ポジション
1
41 400-73757 5S S ANTENNA ARRAY RFID I/F CABLE ASM
5S SアンテナアレイRFID I/Fケーブル組
1
42 400-96157 MTC/MTS I/F CABLE ASM
MTC/MTS I/Fケーブル組
1
43 400-96123 RFID I/F CABLE ASM
RFID I/Fケーブル組
1
44 400-73756 5S M ANTENNA ARRAY RFID I/F CABLE ASM
5S MアンテナアレイRFID I/Fケーブル組
1
45
#02
401-83373 Y LIMIT+ SENSOR CABLE ASM
Yプラスリミットセンサケーブル組
1
46
#02
401-83374 TRAY SENSOR+ CABLE ASM
トレイプラスセンサケーブル組
1
47
#02
401-83375 FEEDER FLOAT SENS CABLE ASM
フィーダ浮きセンサケーブル組
1
48
#02
401-81501 SEPARATE SENSOR RECEIVER ASM
SEPARATE センサ_受光組
1
49
#02
401-81502 SEPARATE SENSOR EMISSION ASM
SEPARATE センサ_投光組
1
50
#02
401-85664 MAIN PCB ASM 8SR
メイン基板組8SR
1

- 43 -
22. SYSTEM DIAGRAM (4)(FOR EN)
SYSTEM DIAGRAM(4)(EN 用)
3_4A
+
ENG SW
CN121 CN121 CN107-ACN124
DOOR S OPEN SW
CN075 CN120 CN074-ACN123
DOOR M OPEN SW
CN073 CN119
SCN PCB(5/5)
CN072-ACN122
1_1B
(CE)
CN067-B
1413
8
RLY16
12
1413
8
RLY14
1_5B
(CE)
CN067-A
TB2
-
-
12
TB2
-
22 21
MC2
22 21
MC1
SRLY1
K2
K1
bK2
K2
K1
a
K1
TH
SA
b
a
Control
Circuit
42342414
BA
T23 T22
T21
PE
A2
41332313
T12T11
A1
+
TB2
FG
+
TB2
CN107-A
CN40
CN107-A
CN49
SCN07
CN01
246
1 3 5
7 7 7
10
9
8 11 13
1412
17
19
18
T32
T31
16
15
22
23
24
20
21
25
26
27 27
28
29
30

- 44 -
REF.NO NOTE PART NO D E S C R I P T I O N
品 名
Qty
1 400-45228 DOOR M OPEN SW ASM
ドアMオープンSW組
1
2 401-53393 DOOR M OPEN SW CABLE 2 ASM
ドアMオープンSWケーブル2組
1
3 400-45233 DOOR S OPEN SW ASM
ドアSオープンSW組
1
4 401-53395 DOOR S OPEN SW CABLE 2 ASM
ドアSオープンSWケーブル2組
1
5 400-49697 EMERGENCY SW(REAR) ASM
エマージェンシSW(リア)組
1
6 401-53396 EMERGENCY SW CABLE REAR CE ASM
エマージェンシSWケーブルリア CE組
1
7 401-53391 SAFETY RELAY UNIT CABLE ASM
セーフティリレーユニットケーブル組
1
8 401-53392 DOOR M OPEN SW CABLE 1 ASM
ドアMオープンSWケーブル1組
1
9 400-50207 DOOR M OPEN SENSOR CABLE 1 ASM
ドアMオープンセンサケーブル1組
1
10 400-41117 SCN PCB ASM
SCN基板組
1
11 401-53394 DOOR S OPEN SW CABLE 1 ASM
ドアSオープンSWケーブル1組
1
12 401-55557 DOOR S OPEN SENSOR CABLE 1 ASM
ドアSオープンセンサケーブル1組
1
13 400-49750 RELAY10 I/O CABLE 1 ASM
リレ−10 I/Oケーブル1組
1
14 400-49556 EMERGENCY SW(REAR) CABLE 1 ASM
エマージェンシSW(リア)ケーブル1組
1
15 401-17274 SRLY POWER CABLE(+) ASM
SRLYパワーケーブル(+)組
1
16 401-17275 SRLY POWER CABLE(-) ASM
SRLYパワーケーブル(−)組
1
17 401-37843 MC1-22 CABLE ASM
MC1−22ケーブル組
1
18 401-37842 MC2-21 CABLE ASM
MC2−21ケーブル組
1
19 401-37844 SRLY1-T32 CABLE ASM
SRLY1−T32ケーブル組
1
20 400-49642 SRLY-23 CABLE ASM
SRLY−23ケーブル組
1
21 400-49643 SRLY-13 CABLE ASM
SRLY−13ケーブル組
1
22 401-13776 SRLY1-T23 CABLE ASM
SRLY1−T23ケーブル組
1
23 401-53397 SRLY-FG CABLE ASM
SRLY−FGケーブル組
1
24 401-17282 SRLY-AB CABLE ASM
SRLY−ABケーブル組
1
25 400-49747 RELAY14_16 OUTPUT CABLE ASM
リレー14,16出力ケーブル組
1
26 400-49748 RELAY14_16 DRIVE CABLE ASM
リレー14,16ドライブケーブル組
1
27 E9641-040-000 RELAY MY-2 DC-24V
リレ− MY2 DC24V
1
28 400-49745 SRLY-14 CABLE ASM
SRLY−14ケーブル組
1
29 400-49746 SRLY-24 CABLE ASM
SRLY−24ケーブル組
1
30 HB-0014300-00 SAFETY RELAY UNIT
セーフティリレーユニット
1