YSi-V(HS2)_cwd_je - 第8页
Confidential & Proprietary P A GE BRAKE GOOD ECAT IN ECAT OUT TRG1 TRG2 ENCODER 1 AXIS SER ENC1 : - SER ENC2 : - ENCODER 2 AXIS SER ENC3 : - SER ENC4 : - SERVO 1 M0 ENCODER 1 ENCODER 2 M1 M2 M3 SRV1 GOOD M1 M2 M3 SRV…

Confidential & Proprietary
PAGE
AC IN
USB
LCD PWR
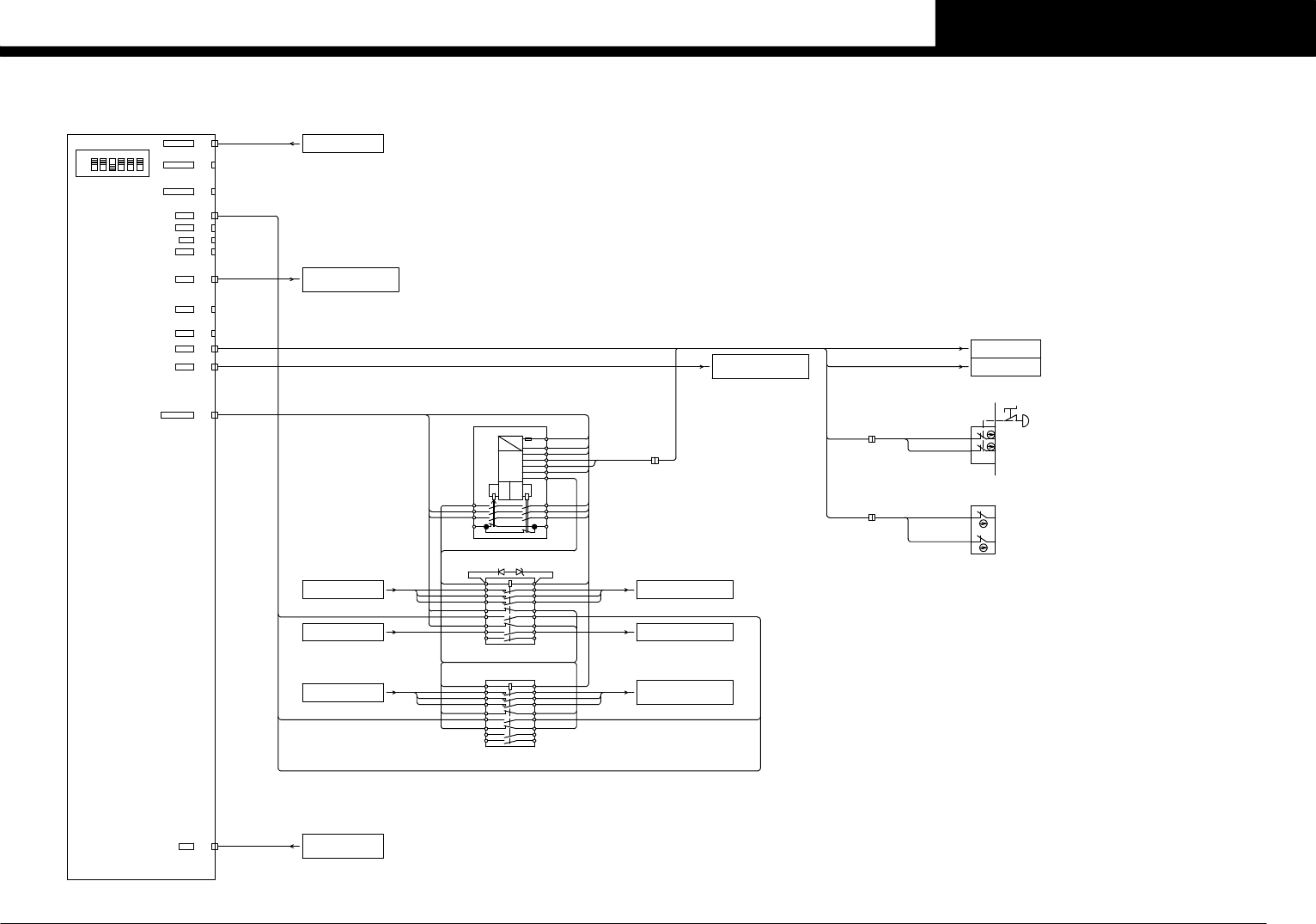
SYSTEM CONTROL BOX
A16
A15
MOUSE
KEYBOARD
MS
KB
MS
KB J0272
J0273
QF61
See Page 2
REMOTE I/F BOARD
KEY/MS
HDMI
DVI-1
USB1
DVI
SATA0
ATX POWER
+12V POWER
J0081
J0038
TOUCH
DVI-1
POWER CIRCUIT
LCD
J0274USB1
TOUCH PANEL LCD(OPTION)
LCD
SERVO C/RJ0171
See Page 5
ECAT
LAN
SRV1 IN
SYS ECAT
USB3
USB4
USB5
USB6
USB MEMORY
J0276USB3
LASER CONTROLLER I/O CONVEYOR -3-
See Page 8
USB2
J0275USB2
LASER(OPTION)
A01
ATX POWER SUPPLY
HDD
ATX PWR
AC IN
J0043
QF61
See Page 2
POWER CIRCUIT
MS
KBJ0271
E09
I/O CONVEYOR -1-
CN14MKY
See Page 6
J0131I/O
I/O
I/O CONVEYOR -1-
CN11
See Page 6
J0181IF GOOD
GOOD
EMG
LAN CARD
HEAD CAMERA
ANGULAR CAMERA(OPTION)
A.CAM 1
A.CAM 2
A.CAM 3
A.CAM 4
A.CAM 1
A.CAM 2
A.CAM 3
A.CAM 4
J0505
J0506
J0507
J0508
COM2
ATX MOTHER BOARD
VGA
See Page 10
12M CAMERA
Ch2
HEAD CAMERA
Ch1
See Page 10
Ch1
Ch2
J0501
VISION BOARD
COM3
UPS
J0278
See Page 2
POWER CIRCUIT
COM1
CC.V0
4
SYSTEM C/R
YSi-V(HS2)

Confidential & Proprietary
PAGE
BRAKE
GOOD
ECAT IN
ECAT OUT
TRG1
TRG2
ENCODER1 AXIS
SER ENC1 : -
SER ENC2 : -
ENCODER2 AXIS
SER ENC3 : -
SER ENC4 : -
SERVO 1
M0
ENCODER1
ENCODER2
M1
M2
M3
SRV1 GOOD
M1
M2
M3
SRV1 ENC1
SRV1 ENC2
M0
X1M
X1P
M01
M02
Y1-AXIS 1000W
Y2-AXIS 1000W
Y2M
Y2P
Y1M
Y1P
X1P
Y2P
Y1P
INC ENC1 : Y1
INC ENC2 : Y2
INC ENC3 : X
M04
W1-AXIS 60W
□42 MAX 500rpm
W1P
W1M
W1P
X1M
X1P
X-AXIS 1000W
M03
J0111
J0112
INC ENC4 : W1
J0114
J0115
J0116
J0117
J0119
J0153
DUCT Y
FLEXIBLE
SYSTEM C/R
See Page 4
ECAT
J0151
J0171SRV1 IN
SRV1 OUT
E01
E02
E03
SERVO CONTROL BOX ASSY A02
□86 MAX 4500rpm
□86 MAX 4500rpm
□86 MAX 4500rpm
BRAKE
GOOD
ECAT IN
ECAT OUT
TRG1
TRG2
ENCODER1 AXIS
SER ENC1 : -
SER ENC2 : -
ENCODER2 AXIS
SER ENC3 : -
SER ENC4 : -
M0
ENCODER1
ENCODER2
M1
M2
M3
SERVO 2
INC ENC2 : -
INC ENC3 : -
J0152
INC ENC1 : -
INC ENC4 : W2
SRV2 GOOD
□42 MAX 500rpm
W2-AXIS 60W
M05
J0118
W2M
SRV2 IN
SRV2 OUT
W2P W2P
J0113
J0172
J0173
AC IN
AC100V
FAN
PE
GOOD
D.POWER
CONVEYOR I/O -2-
CN11
FAN BASE
FAN 1
FAN 2
FAN 3
FAN 4
FAN 5
SERVO C/R-2 UNDER-1
SERVO C/R-2 UNDER-2
SERVO C/R-2 UNDER-3
SERVO C/R-2 SIDE-1
SERVO C/R-2 SIDE-2
See Page 7
AC230V
AC100V
DPOW GOOD J0188
J0036
J0008
J0082
J0270
C/R GOOD
FAN6
FAN7
FAN8
FAN9
FAN10
DUAL LANE(OPTION)
E08
E10
H LAN
HEAD
See Page 9
CC.V0
5
SERVO C/R
YSi-V(HS2)

Confidential & Proprietary
PAGE
CN14
INTERFACE BOARD
DI20,DO8 CN2
CN1
DC24V IN CN1
COM CN14
3 5 6
ON
OFF
1 2
DIP SW(S1)
43 5 6
ON
OFF
1 2
DIP SW(S1)
4
DI21,DO9
DI19 CN4
CN8
DI13 CN8
DI2 CN6
CN5
DI11
A1+24V
42 41
A2 0V24
24 +24E
14
24
34 33 +24V
23 +24V
13 +24V
33
23
13
T32
T31
T11 EMG0
A2 0V24
T32
T31
T22
T12
T11
A2
A1
LOGIC
DC
AC
K2 K1
CH1CH2
KM10
CN13
CONTACTOR CN13
CN4
CN3
DI12 CN7
J0208
J0202
J0183
21 22
73 74
83 84
53 54
A1 A2
1/L1
3/L2
5/L3
2/T1
4/T2
6/T3
61 62
KM11 W52
KM11 V52
KM11 U52POWER CIRCUIT
NF11
AC230V
CONTROL BOX
W54
V54
U54
1121 T32B 1122 T32A
POWER CIRCUIT CONV+24V
DRIVER
C/V MOTORCONV+24E
1161 T32B
S10
KM11/KM11A
A2 0V24
21 22
73 74
83 84
53 54
A1 A2
1/L1
3/L2
5/L3
2/T1
4/T2
6/T3
61 62
+48V
+48V
+48VPOWER CIRCUIT
+48A
+48A
+48A
1221 T32A 1222 T32
1261 T32A
KM12/KM12A
1262 T32
1162 T32A
J0052
J0006 J0007
J0053 J0053
J0061 J0062
J0131
I/O CONVEYOR BOARD ASSY P025
GS21
See Page 2
See Page 2
See Page 2
DI15 CN10
CN12
EMG2
EMG1
CN11
CN12
CN11
DI14 CN9
J0181
J0182
SB31
FRONT SIDE
EMG SW EMG SW J0126
SQ101
COVERCOVER J0127
IF GOOD
SYSTEM C/R
See Page 4
J0185
34 SRV ON
14 +24A
A1 +24A
A1 +24A
1153 +24V 1154 KM11OK
1253 +24V
CN45
QF51
I/O
See Page 5
C/R GOOD
1254 KM12OK
T12 EMG
T22 EMG
KM10 EMG
J0190
EMG SW
COVER SW
SERVO C/R
POWER CIRCUIT
See Page 2
SYSTEM C/R
See Page 4
INTERFACE CONNECTOR
See Page 8
PREV A2
NEXT B2
I/O CONVEYOR -3-
Y ORG
Y OT-
HEAD
HEAD EMG
HEAD
H+48V
POWER CIRCUIT
See Page 2
POWER CIRCUIT
See Page 2
See Page 9
See Page 9
CC.V0
6
I/O CONVEYOR -1-
YSi-V(HS2)