PTS-XPFL-03JE - 第66页
H=900mm H=912mm H=950mm H=962m m H=965mm 7 1 2 3 4 6 5 8 9 1 7 3 4 6 5 8 9 2 20 23 22 21 17 18 19 16 24 27 26 25 15 14 11 12 13 10 25 26 27 24 10 13 12 11 14 15 15.1 17 18 19 16 24 27 26 25 24 27 26 25 21 22 23 20 28 29 …

This page intentionally blank.
65
PTS-XPFL-03JE

H=900mm H=912mm H=950mm H=962mm
H=965mm
7
1
2
3
4
6
5
8
9
1
7
3
4
6
5
8
9
2
20
23
22
21
17
18
19
16
24
27
26
25
15
14
11
12
13
10
25
26
27
24
10
13
12
11
14
15
15.1
17
18
19
16
24
27
26
25
24
27
26
25
21
22
23
20
28
29
30
32
31
33
15.1
AGGAB9003
66
PTS-XPFL-03JE

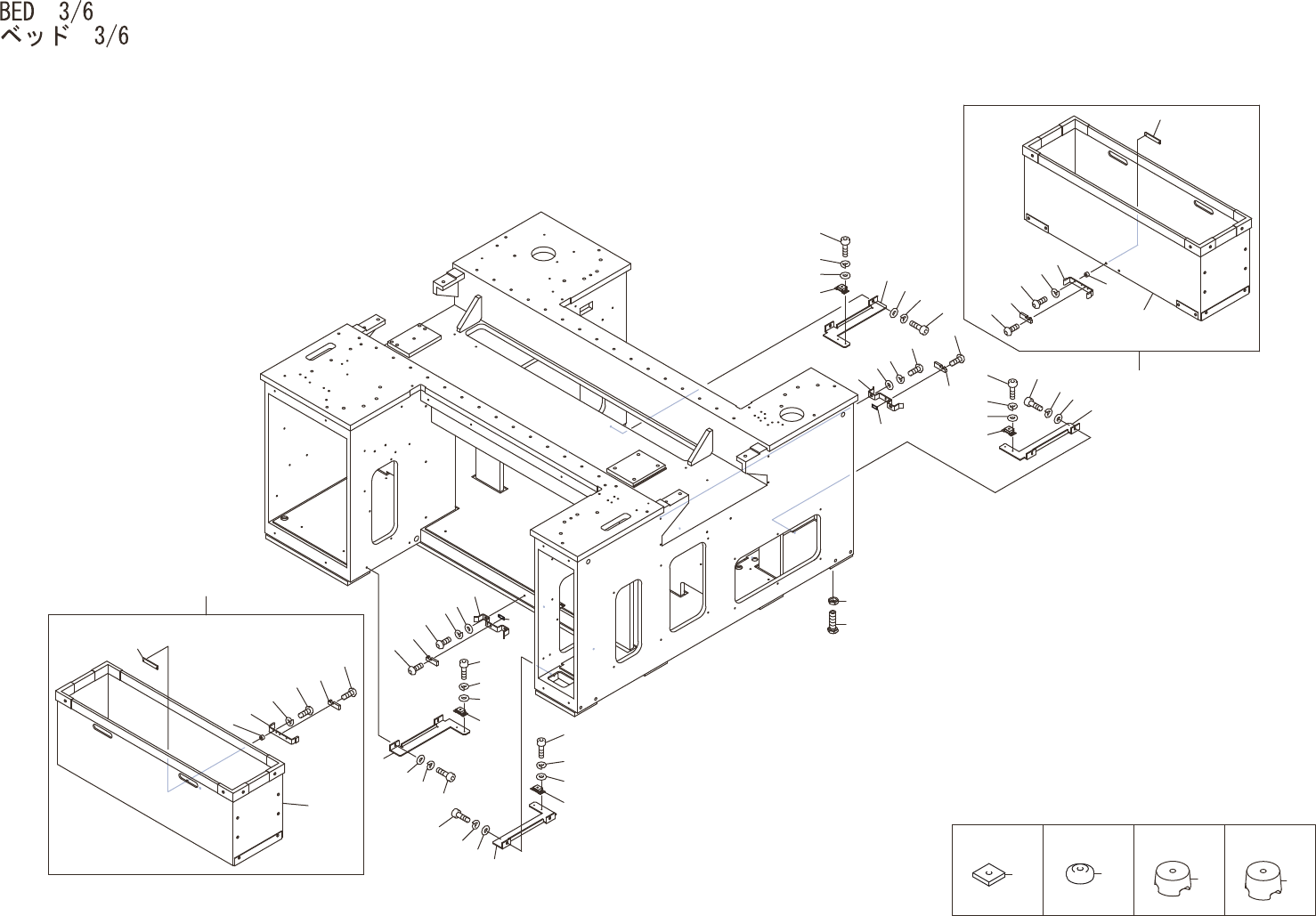
BED 3/6
ベッド 3/6 AGGAB9003
No. Drg.No. & Code No. QTY Description Rating Materials Remarks
番号 図番 & コード番号 個数 品名 規格 材質 備考
1 AGGAB8015 2 BOX, DUST BOX ダスト OT
2 DNAB1354 2 BOX, DUST BOX ダスト OT
3 S3244R 2 SPACER スペーサ CU-304.5 OT
4 GFAB1191 2 BKT BKT FE
5 H5514C 4 BOLT ボルト SRBS-M3X12 OT
6 W1021C 4 WASHER, LOCK ワッシャ スプリング 3M/M ステンレス OT
7 GFAB1171 2 NUT ナット FE
8 M1056M 2 MAGNET SW マグネットSW XCS-DMC7902 OT
9 H5513B 4 BOLT ボルト SRBS-M3X6 OT
10 GFAB1182 2 BKT, SENSOR BKT センサ FE
11 H5512A 4 BOLT ボルト SRBS-M5X16 OT
12 W1023C 4 WASHER, LOCK ワッシャ スプリング 5M/M ステンレス FE
13 PM00352 4 COLLAR カラー FE
14 M1056K 2 MAGNET SW マグネットSW XCS-DMC7905 OT
15 H5514C 4 BOLT ボルト SRBS-M3X12 OT
15.1 GFAB1211 2 NUT ナット OT
16 GGAB0092 2 BKT BKT FE
17 H5300A 4 BOLT, HEX SOCKET ボルト 六角穴 M05X015 FE
18 W1023A 4 WASHER, LOCK ワッシャ スプリング 5M/M FE
19 W1044A 4 WASHER, FLAT ワッシャ 平 4W- 5 FE
20 GGAB0083 2 BKT BKT FE
21 H5300A 4 BOLT, HEX SOCKET ボルト 六角穴 M05X015 FE
22 W1023A 4 WASHER, LOCK ワッシャ スプリング 5M/M FE
23 W1044A 4 WASHER, FLAT ワッシャ 平 4W- 5 FE
24 M1010F 4 MAGNET CATCH マグネットキャッチ TL-73S OT
25 H5275A 8 BOLT, HEX SOCKET ボルト 六角穴 M03X008 FE
26 W1021A 8 WASHER, LOCK ワッシャ スプリング 3M/M FE
27 W1042A 8 WASHER, FLAT ワッシャ 平 4W- 3 FE
28 LGA0061 8 BOLT, LEVELLING ボルト レベリング FE
29 LGA0070 8 NUT ナット FE
30 BB42331 8 SHEET, LEVELING シート レベリング FE INT, H=900mm
31 GGA8030 8 SHEET, LEVELING シート レベリング FE INT, H=950mm
32 BB43880 8 SHEET, LEVELING シート レベリング FE INT, H=912mm
33 GGA8040 8 SHEET, LEVELING シート レベリン
グ
FE INT, H=962mm,965mm
67
PTS-XPFL-03JE