00193563-01 - 第50页
2 安全操作 用户手册 SIPLAC E S-27 HM 2.4 安全设备 软件版本 SR.503.xx 2003 年 3 月中文版 50 2.4.5 元件料台区域上的挡板 警告 所有的区域都必须配备供料器,以 确保操作可靠性。如果没有足 够的供料器,则必须安装一 个挡 板 ( “干涉保护板” ) ,以代替供料器。可使用以下产 品: 部件号: 001 16820-01 用于 1 区的 SIPLACE 挡板 部件号: 001 16821-…

用户手册 SIPLACE S-27 HM 2 安全操作
软件版本 SR.503.xx 2003 年 3 月中文版 2.4 安全设备
49
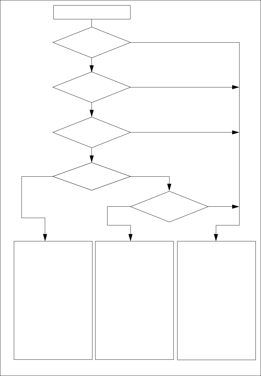
图
2.4 - 5
安全电路
按下 Start (启动)按钮
按下急停
蘑菇头按钮了吗?
保护罩打开了吗?
钥匙开关
已关闭 ( I 位)了吗?
否
元件料台安全
电路被切断了吗?
是
否
否
是
是
否
工作的
K1 *) 是
K2 *) 是
电压
Y 轴 155 V
X 轴 155 V
星形轴 70 V
DP 轴 30 V
Z 轴 30 V
工作的
PCB 传送导轨 是
升降台 是
PCB 夹紧装置 是
宽度调节 是
激光光障传感器 是
废料带切割器 是
是
工作的
K1 *) 否
K2 *) 是
电压
Y 轴 0 V
X 轴 0 V
星形轴 10 V
DP 轴 30 V
Z 轴 30 V
工作的
PCB 传送导轨 是
升降台 否
PCB 夹紧装置 否
宽度调节 是
激光光障传感器 否
废料带切割器 否
工作的
K1 *) 否
K2 *) 否
电压
Y 轴 0 V
X 轴 0 V
星形轴 10 V
DP 轴 30 V
Z 轴 30 V
工作的
PCB 传送导轨 否
升降台 否
PCB 夹紧装置 否
宽度调节 否
激光光障传感器 否
废料带切割器 否
*) 组合继电器 K1 和 K2
压缩空气
最低为 0.51 MPa
(5.1 bar)?
是
否

2 安全操作 用户手册 SIPLACE S-27 HM
2.4 安全设备 软件版本 SR.503.xx 2003 年 3 月中文版
50
2.4.5 元件料台区域上的挡板
警告
所有的区域都必须配备供料器,以确保操作可靠性。如果没有足够的供料器,则必须安装一个挡
板 (“干涉保护板”),以代替供料器。可使用以下产品:
部件号:00116820-01用于 1 区的 SIPLACE 挡板
部件号:00116821-01用于 6-10 区的 SIPLACE 挡板
部件号:00116822-01用于 11-20 区的 SIPLACE 挡板 2
图
2.4 - 6
挡板
(1) 用于 1 区的挡板
(2) 用于 6 至 10 区的挡板
(3) 用于 11 至 20 区的挡板

用户手册 SIPLACE S-27 HM 2 安全操作
软件版本 SR.503.xx 2003 年 3 月中文版 2.5 贴片机中的剩余电压和放电时间
51
2.5 贴片机中的剩余电压和放电时间
当按下 EMERGENCY-STOP (急停)蘑菇头按钮或关闭贴片系统时,电解电容器通过关闭放电
电路板 (00308443-xx) 上的电阻器迅速释放到安全剩余电压水平。
电压从伺服装置中电压表装置上的测试插座 001 - 009 上分流出来。
警告 2
SIPLACE 系列中的自动贴片系统使用交流 3x400V(交流 3 x 208 V 为美国版本) ± 5 %, 50/60
Hz 主电压。这意味着,即使主电源开关关闭,贴片系统内的某些部件仍带有潜在的致命电压。所
以,自动贴片系统处理不当可能导致死亡、人身伤害或设备严重受损。始终遵守适用的事故预防
规定和 DIN 规定 (特别是 EN 60204,第一部分)和所在国的有关规定。电源单元的挡板只能由
具有适当资格和接受过培训的人员打开。 2
2
图
2.5 - 1
伺服装置中电压表装置上的维护插座
GND
007
001 002 003 004 005 006
008 009
70VDC/
10VDC
30VDC 24VDC 12VDC 5VDC
70VDC
155VDC/0VDC
30VDC
Œ¥Þ™ªª
“—Þ™ªª
伺服
装置