CX-1-Rev10PDF.pdf - 第149页
- - RE F .NO N OTE PART NO D E S C R I P T I O N Qty 1 4 00-31620 LOAD CEL L A S M 1 2 4 00-21156 LOAD CEL L FG WIRE ASM 1 3 4 00-32125 LOAD CEL L A NAROG CAB L E ASM 1 4 4 00-32126 LOAD CEL L CONTROL CAB LE ASM 1 5 4 …

- -
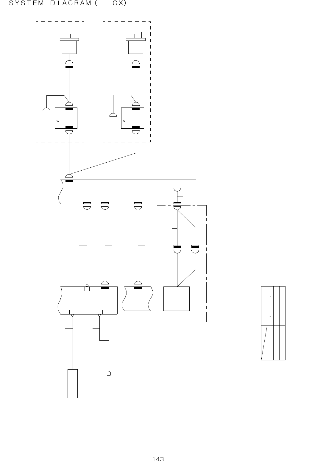
73.SYSTEM DIAGRAM (I-CX)
L O A D C E L L
F G - T A P
F R O N T
L O A D C E L L
A M P L I F E R
1 - 5 C
L D C L
C T R L
7 - 3 B
C T R L
P O W E R
P C B I
C N 5 3
C N 0 5 3
1 - 3 C
I - C X P C B
C N 3
C N 2
C N 1
C N 5
I C X - 2
I C X - 1
I C X - 5
I C X - 3
I N D R V 1
I N P W R
P W R
1 - 5 C
I N D R V 2
5
D R I V E R
F O R I N
C N 1 C N 2
I N M T R
N O T E 1
I N S T E P P I N G
M O T O R
O T D R V 1
1 - 5 C
P W R
O U T P W R
I N C O N V E Y O R N O T E 1
O U T C O N V E Y O R N O T E 1
O T D R V 2
N O T E 1
O U T M T R
O U T S T E P P I N G
M O T O R
C N 2
5
D R I V E R
F O R I N
C N 1
N O T E 1 C O N V E Y A N C E O F C X - 1 D O S E N O T N E E D T O C H A N G E
C O N N E C T I O N L I K E O T H E R M O D E L S ,
I N O R D E R F O R T H E C O N V E Y A N C E D I R E C T I O N
T O C H A N G E B Y S E T U P O F M S P A R A M E T E R .
C O N V E Y O R S P E C
R E F E R E N C E
I N C O N V E Y O R
O U T C O N V E Y O R
I N
O U T I N
O U T
L R R L
1 2
3 4 5
6
7
8
1 0
9
1 0 - 3 C
O P T I O N ( F L U X E R U N I T )
F L U X E R 4 P
F L U X E R 2 P
F L U X E R
U N I T
A S M
I C X - 1 2 C N 1 2 C N 1 2
1 2
1 1

- -
REF.NO NOTE PART NO D E S C R I P T I O N Qty
1 400-31620 LOAD CELL ASM 1
2 400-21156 LOAD CELL FG WIRE ASM 1
3 400-32125 LOAD CELL ANAROG CABLE ASM 1
4 400-32126 LOAD CELL CONTROL CABLE ASM 1
5 400-31845 I-CX 24V POWER CABLE ASM 1
6 400-31972 IN/OUT MOTOR PULSE CABLE ASM 1
7 400-31971 IN MOTOR CONTROL CABLE ASM 1
8 400-32048 IN STEPPING MOTOR ASM 1
9 400-32047 OUT MOTOR CONTROL CABLE ASM 1
10 400-32049 OUT STEPPING MOTOR ASM 1
11 400-42181 FLUXER SIGNAL CABLE ASM 1
12 400-42177 ICX-FLUXER PANEL CABLE ASM 1

- -
74.SYSTEM DIAGRAM (WITHOUT REAR MONITOR & TOUCH PANEL)
A T T E N T I O N : I T I S S E T T O L C D O F
A N A L O G R G B I N T E R F A C E
6 - 2 A
C N 4
C N 6 0 4
C A R R Y
P C B
C N 1 9
1 1 - 1 A
C N 6 1 9
C P I / F
6 - 2 C
C N 3
C N 3
C N 3
C O P L A
S Y N Q N E T
R E L A Y
P C B
1 1 - 1 B
L S 5 - C O M 1
1 1 - 1 B
C N 7
I P - X 3
P C B C
8 - 3 B
C O M 1
C O P L A
C P - C O M 2
M E A S . C N T
1 - 3 C
C O P L A N A R I T Y
U N I T
L S 5 - C O M 1
1 1 - 2 A
C P V G A
A C C E S S A R Y C A B L E
C P - A C
V G A B
C O P L A N A R I T Y
S E N S O R H E A D
1 1 - 3 A
C P L - E
F G - T A P
F R O N T
C P 2 4 V C N 0 3 0
1 - 4 D
P O W E R
U N I T
C N 3 0
C N 1 2
C N 0 1 2
1 1 - 4 A
F G - T A P
F R O N T
7 - 4 C
C P U
B O A R D
V G A
C O M 2
5 - 2 C
V G A
S W I T C H I N G
U N I T
V G A B
V G A A
V G A
V G A
C N 0 5 5
C N 0 5 5
7 - 3 B
C O N T R O L
P O W E R
P C B
1 1 - 3 B
V G A A
1 1 - 2 B
7 - 5 A
F R O N T L C D
M O N I T O R
( A N A L O G R G B
I N T E R F A C E )
* A T T E N T I O N
V I D E O
R S 2 3 2 C
D C 1 2 V
1 1 - 4 B
F O R F D D R I V E
F L C D V I D E O
F L C D R S 2 3 2 C
F L C D P W R
F D D P W R
9
1 0
1 1
1 2
6 7 8
2
1
3
4 5