CX-1-Rev10PDF.pdf - 第159页
- - REF.NO N OTE PART NO D E S C R I P T I O N Qty 1 400-32129 HIGH T SENSOR TYPE 2 A SM 1 2 HD-0013100-30 F IBER UN I T 1 3 400-02267 BAD MA RK SENSO R ASM 1 4 E9638-729 -0 00 F IBER L ENS 1 5 400-31861 XY BEAR HEAD C…

- -
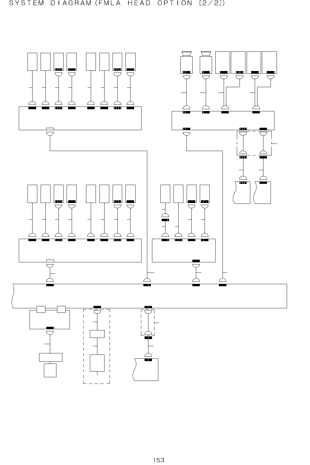
78.SYSTEM DIAGRAM (FMLA HEAD OPTION [2/2])
N O T E 1
H E I G H T
S E N S O R
T Y P E 2
A M P
C N 8 5 2
H E I G H T
S E N S O R
P C B
C N 1 0
1 2 - 3 D
C N 1 1
C N 2
H E A D M A I N
P C B
C N 1
H E A D
S E N S O R
P C B
Z 1 2 - C N 1
C N 9A M P
B A D M A R K
S E N S O R
O P T I O N ( B A D M A R K S E N S O R )
1 2 - 3 D
C T R L - P W R
P C B
C N 5 8
C N 2 4 6
X , Y C A B L E B E A R
C N 5
C N 3
( C N 2 )
C N 6
( C N 3 )
C N 7
( C N 5 )
C N 9
( C N 4 )
C N 8
C N 2
( C N 6 )
C N 3
( C N 7 )
C N 5
( C N 9 )
C N 4
( C N 8 )
C N 4
C N 8
Z 5 - C N 1
H E A D
S E N S O R
P C B
( C N 2 )
C N 6
( C N 3 )
C N 7
( C N 5 )
C N 9
( C N 4 )
C N 8
C N 1
N O T E 1 : S I N G L E P A R T S N U M B E R
S E N S O R H E A D : H D 0 0 2 3 6 0 0 0 0
S E N S O R A M P : 4 0 0 3 4 6 6 1
Z 2 B L O W
S E N S O R
Z 2 V A C C U M
S E N S O R
Z 2 P R E S S U R E
S E N S O R
Z 2 S L O W - D O W N
S E N S O R
Z 1 B L O W
S E N S O R
Z 1 V A C C U M
S E N S O R
Z 1 P R E S S U R E
S E N S O R
Z 1 S L O W - D O W N
S E N S O R
Z 3 4 - C N 1
( C N 2 )
C N 6
C N 2
( C N 6 )
H E A D
S E N S O R
P C B
( C N 5 )
C N 9
C N 1
( C N 4 )
C N 8
( C N 3 )
C N 7
C N 4
( C N 8 )
C N 5
( C N 9 )
C N 3
( C N 7 )
Z 4 S L O W - D O W N
S E N S O R
Z 3 V A C C U M
S E N S O R
Z 3 B L O W
S E N S O R
Z 4 P R E S S U R E
S E N S O R
Z 4 V A C C U M
S E N S O R
Z 4 B L O W
S E N S O R
Z 3 S L O W - D O W N
S E N S O R
Z 3 P R E S S U R E
S E N S O R
V
D
V
D
V
D
V
D
V
D
Z 5 S L O W - D O W N
S E N S O R
Z 5 P R E S S U R E
S E N S O R
Z 5 V A C C U M
S E N S O R
Z 5 B L O W
S E N S O R
C N 4
C N 1
1 1 - 1 B
8 - 1 A
L I G H T
C T L
P C B
I P - X 3
P C B C
C N 4 7 8
C N 4 7 9
X Y C A B L E
B E A R H E A D
C N 7
C N 2
C N 3
C N 6
C N 5C N 1
O C C
R E L A Y
P C B
C N 4
O C C ( L )
O C C ( R )
O C C 1 ( L )
O C C 2 ( L )
O C C - A
O C C - C
O C C - C
O C C - A
O C C 2 ( R )
O C C 1 ( R )
O C C A M E R A ( L )
O C C A M E R A ( R )
1
2
3
4
5
3 8
6
7 8 9
1 0 1 1 1 2 1 3 1 4 1 5 1 6 1 7
2 0
2 1 2 2
1 8
1 9
2 3 2 62 4 2 5 2 7 3 02 92 8
3 1 3 2
3 3
3 4 3 5 3 6 3 7

- -
REF.NO NOTE PART NO D E S C R I P T I O N Qty
1 400-32129 HIGHT SENSOR TYPE 2 ASM 1
2 HD-0013100-30 FIBER UNIT 1
3 400-02267 BAD MARK SENSOR ASM 1
4 E9638-729-000 FIBER LENS 1
5 400-31861 XY BEAR HEAD CABLES ASM 1
6 400-02181 Z12 SENSOR RELAY CABLE ASM 1
7
#01
400-30517 Z34 SENSOR RELAY CABLE ASM 1
8 400-02183 Z5 SENSOR RELAY CABLE ASM 1
9 400-02188 OCC RELAY POWER CABLE ASM 1
10 400-02222 Z1 SENSOR CABLE ASM 1
11 400-01266 EJECTOR 60 1
12 400-02168 BANK UP(F)CABLE ASM 1
13 400-02187 Z BLOW CABLE ASM 1
14 400-02222 Z1 SENSOR CABLE ASM 1
15 400-01266 EJECTOR 60 1
16 400-02186 Z VACUUM CABLE ASM 1
17 400-02187 Z BLOW CABLE ASM 1
18 400-02226 Z5 SENSOR RELAY CABLE ASM 1
19 400-02184 Z5 SENSOR CABLE ASM 1
20 400-02166 FD SENS RCV CABLE ASM 1
21 400-02189 Z5 VACUUM CABLE ASM 1
22 400-02190 Z5 BLOW CABLE ASM 1
23 400-02224 Z3 SENSOR CABLE ASM 1
24 400-01266 EJECTOR 60 1
25 400-02186 Z VACUUM CABLE ASM 1
26 400-02187 Z BLOW CABLE ASM 1
27 400-02224 Z3 SENSOR CABLE ASM 1
28 400-01266 EJECTOR 60 1
29 400-02186 Z VACUUM CABLE ASM 1
30 400-02187 Z BLOW CABLE ASM 1
31 400-02140 OCC LIGHT CABLE ASM 1
32 400-02151 OCC CAMERA CABLE ASM 1
33 400-31861 XY BEAR HEAD CABLES ASM 1
34 400-02155 OCC CAMERA(L)CABLE ASM 1
35 400-02156 OCC CAMERA(R)CABLE ASM 1
36 400-32818 OCC LIGHT (L) CABLE ASM CX-1 1
37 400-02154 OCC LIGHT(R)CABLE ASM 1
38 400-02092 HEAD PWR CABLE ASM 1

- -
79.SYSTEM DIAGRAM (OCC)
CN824
CN4
OCC-C
OCC-A
LIGHT RLY
OCC A LIGHT2
OCC A LIGHT1
OCCC(L)
LIGHT-CTRL
CN1CN10
O C C R E L A Y P C B
( S T A N D A R D )
R E C O N S T R U C T I O N
H E A D M A I N P C B
* W A R N I N G
R E C O N S T R U C T I O N
H M S 5 P C B A S M
* W A R N I N G
1
2
5
6
4
3
O C C - C
L I G H T
P C B
( S T A N D A R D )
O C C - A
L I G H T
P C B
( B O T T O M )
O C C - A
L I G H T
P C B
( S T A N D A R D )