4OM-1141-001 - 第37页
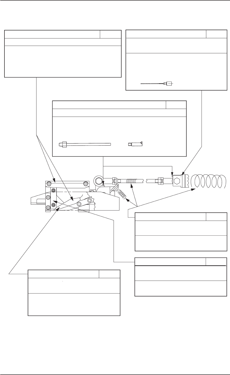
Fig.4A27-1 Fig.4A27-1 Fig.4A27-1 Fig.4A27-1 Fig.4A27-1 ߜߕ䚽 ߜߕ䚽 ߜߕ䚽 ߜߕ䚽 ߜߕ䚽 1.3 1.3 1.3 1.3 1.3 㓉 㓉 㓉 㓉 㓉 g g g g g ֲݐഏ᠕ ֲݐഏ᠕ ֲݐഏ᠕ ֲݐഏ᠕ ֲݐഏ᠕ 0305-001 1 - 26 ൘ഓ⒦䘨 ൘ഓ⒦䘨 ൘ഓ⒦䘨 ൘ഓ⒦䘨 ൘ഓ⒦䘨 1M10 ↤ ⏚ᡀ ᢛ्ߜߕ䚽ⲫᄥͼ䇌⫽ᇭఽᥞ⬮᳞ⱙ ሦȢ …

(12)(12)
(12)(12)
(12)
ߜߕ䚽ߜߕ䚽
ߜߕ䚽ߜߕ䚽
ߜߕ䚽
Fig.4A27Fig.4A27
Fig.4A27Fig.4A27
Fig.4A27
1.31.3
1.31.3
1.3
㓉㓉
㓉㓉
㓉
gg
gg
g
ֲݐഏ᠕ֲݐഏ᠕
ֲݐഏ᠕ֲݐഏ᠕
ֲݐഏ᠕
0305-001 1-25
ϟߘϟߘ
ϟߘϟߘ
ϟߘ
//
//
/
ϠߘϠߘ
ϠߘϠߘ
Ϡߘ
ᴛሓツᴛሓツ
ᴛሓツᴛሓツ
ᴛሓツ
1M7 1M8
䇌⹃䅹㓫ᏻⱙ⢋ފͼᤴതᯋ䇌ᤷȢ
⊽⊽
⊽⊽
⊽ : ݈ѣᤷᮎ⊪ͼ䇌গ㗘 “1.4 ֲݐg㓉׃
ᮎ⊪ ” サ㡗Ȣ
↤᳝ ẕᶺ
↤᳝ ⊽⊎
(NEW MOLYNOC GREASE No.1)
䇌⫽ߛ䜢ᵿң⊽⊎ᄩ⊽ܺ⍻⒦
⊎Ȣ
* Ք⫽ఉЏ No.19(㤋㡇)Ȣ
ᴛሓツᴛሓツ
ᴛሓツᴛሓツ
ᴛሓツ
1M9
↤᳝ ⊽⊎(DAPHNE EPONEX GREASE No.1)
䇌⫽⊎ఉңհ⊎ఉ⊽ܺͼᮠ䕁㾧ᑻЏ㑻 265 ᑻȢ
* Ք⫽ⱙࡾᴛЏ U ᔷ P ᔷȢ
UU
UU
U
ᔷᔷ
ᔷᔷ
ᔷ
PP
PP
P
ᔷᔷ
ᔷᔷ
ᔷ
1M9-1
1M10
1M10
↤᳝ ⊽⊎
(NEW MOLYNOC GREASE No.1)
䇌⫽ᠠࠌᄥ⍗ࠌ⍻⒦⊎Ȣ
ᔎㇼᔎㇼ
ᔎㇼᔎㇼ
ᔎㇼ
Ϡߘ㸽䴷Ϡߘ㸽䴷
Ϡߘ㸽䴷Ϡߘ㸽䴷
Ϡߘ㸽䴷
↤᳝ ⊽⊎
(NEW MOLYNOC GREASE No.1)
ᢛ्ߜߕ䚽ⲫᄥͼ⫽ᠠࠌᄥᡟ⍻⒦⊎
⍗ࠌߜߕϠߘ㸽䴷Ȣ
↤᳝ ⊽⊎
(NEW MOLYNOC GREASE No.1)
䇌⫽ࠌᄥᡟ⍻⒦⊎䕐䕐⍗ࠌߜߕϠߘ
⒦ࡽ䴷Ȣ
ᬄᩦᵔᬄᩦᵔ
ᬄᩦᵔᬄᩦᵔ
ᬄᩦᵔ

Fig.4A27-1Fig.4A27-1
Fig.4A27-1Fig.4A27-1
Fig.4A27-1
ߜߕ䚽ߜߕ䚽
ߜߕ䚽ߜߕ䚽
ߜߕ䚽
1.31.3
1.31.3
1.3
㓉㓉
㓉㓉
㓉
gg
gg
g
ֲݐഏ᠕ֲݐഏ᠕
ֲݐഏ᠕ֲݐഏ᠕
ֲݐഏ᠕
0305-001 1-26
൘ഓ⒦䘨൘ഓ⒦䘨
൘ഓ⒦䘨൘ഓ⒦䘨
൘ഓ⒦䘨
1M10
↤ ⏚ᡀ
ᢛ्ߜߕ䚽ⲫᄥͼ䇌⫽ᇭఽᥞ⬮᳞ⱙ
ሦȢ
㾧䕉ᡔ㾧䕉ᡔ
㾧䕉ᡔ㾧䕉ᡔ
㾧䕉ᡔ
3M7-1
䇌⫽ߛ䜢ᵿң⊽⊎ᄩ⊽ܺ⍻⒦⊎(4 ໙) Ȣ
* Ք⫽ఉЏ No.20(㉞㑷㡇)Ȣ
↤ 3 Ͽ᳝ ⊽⊎
(DAPHNE EPONEX GREASE No.1)
ߜߕⲫ㸽䴷ߜߕⲫ㸽䴷
ߜߕⲫ㸽䴷ߜߕⲫ㸽䴷
ߜߕⲫ㸽䴷
1M12
↤᳝ ⊽⊎
(NEW MOLYNOC GREASE No.1)
䇌⫽ᠠࠌᄥᡟ⍻⒦⊎䕐䕐⍗ࠌ᭱㒔䚽㣘Ȣ
* 䇌⊽⊎ఉߎ䚽เܚ⍻⒦⊎Ȣ

(13)(13)
(13)(13)
(13)
᭮䔻䚽᭮䔻䚽
᭮䔻䚽᭮䔻䚽
᭮䔻䚽
1.31.3
1.31.3
1.3
㓉㓉
㓉㓉
㓉
gg
gg
g
ֲݐഏ᠕ֲݐഏ᠕
ֲݐഏ᠕ֲݐഏ᠕
ֲݐഏ᠕
0305-001 1-27
Fig.4A28Fig.4A28
Fig.4A28Fig.4A28
Fig.4A28
㺚㕃ׄ㾛㺚㕃ׄ㾛
㺚㕃ׄ㾛㺚㕃ׄ㾛
㺚㕃ׄ㾛
Fig.4A28-1Fig.4A28-1
Fig.4A28-1Fig.4A28-1
Fig.4A28-1
㺚㕃ࠢ䴷㺚㕃ࠢ䴷
㺚㕃ࠢ䴷㺚㕃ࠢ䴷
㺚㕃ࠢ䴷
1M13
ⳉᇑ䔽ᑼⳉᇑ䔽ᑼ
ⳉᇑ䔽ᑼⳉᇑ䔽ᑼ
ⳉᇑ䔽ᑼ
↤᳝ ⏚ᡀ
䇌⫽⍍⊎ẞ㒆⏚ᡀȢ
㓫ⷖఽᅞ㺚༉
᭮䔻Ԣ㕃ᷜሏ
3M7-2
᭮䔻Ԣ㕃ᷜሏ᭮䔻Ԣ㕃ᷜሏ
᭮䔻Ԣ㕃ᷜሏ᭮䔻Ԣ㕃ᷜሏ
᭮䔻Ԣ㕃ᷜሏ
//
//
/
㓫ⷖఽᅞ㺚༉㓫ⷖఽᅞ㺚༉
㓫ⷖఽᅞ㺚༉㓫ⷖఽᅞ㺚༉
㓫ⷖఽᅞ㺚༉
↤ 3 Ͽ᳝ ⏚ᡀ
䇌↤ 3 Ͽ᳝ⳉᇑ䔽ᑼ⊽⊎ৣ⏚ᡀȢ
䆻㒛ݚᆎͼ䇌গ㗘 “1.4.9 ᭮䔻Ԣ㕃ᷜሏ䚽ⱙ⏚ᡀ ” サ㡗Ȣ