4OM-1141-001 - 第45页
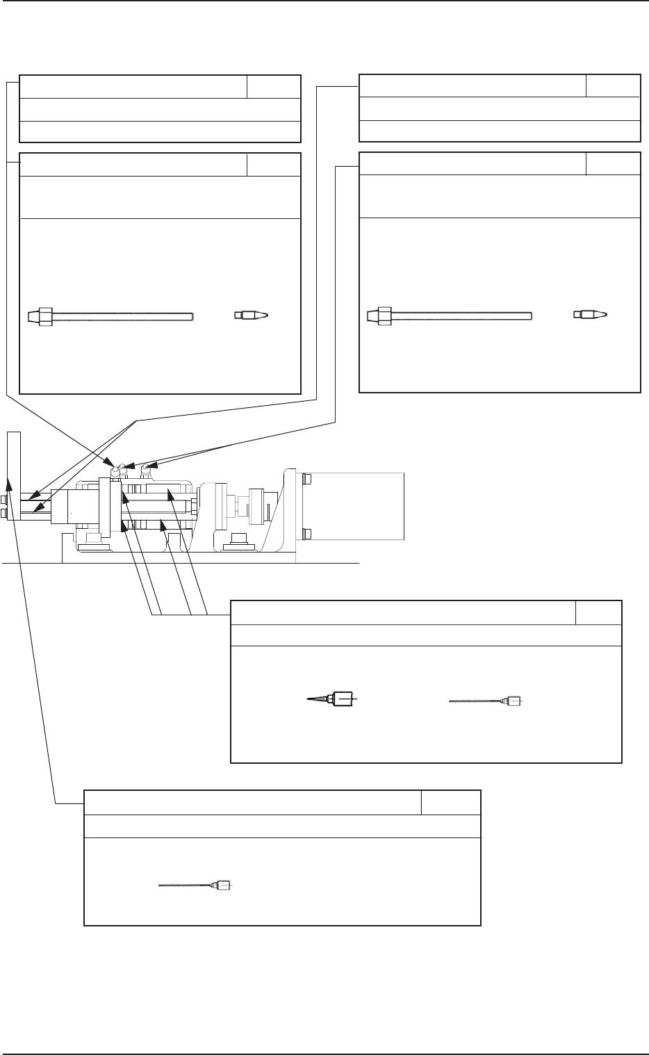
(19) (19) (19) (19) (19) ফϟϠ䚽 ফϟϠ䚽 ফϟϠ䚽 ফϟϠ䚽 ফϟϠ䚽 1.3 1.3 1.3 1.3 1.3 㓉 㓉 㓉 㓉 㓉 g g g g g ֲݐഏ᠕ ֲݐഏ᠕ ֲݐഏ᠕ ֲݐഏ᠕ ֲݐഏ᠕ 0305-001 1 - 34 Fig. 4A40 Fig. 4A40 Fig. 4A40 Fig. 4A40 Fig. 4A40 㺚㕃ৣռ 㺚㕃ৣռ 㺚㕃ৣռ 㺚㕃ৣռ 㺚㕃ৣռ ߍ䕃…

(19)(19)
(19)(19)
(19)
ফ傭ᑻ㸺ℸ䚽ফ傭ᑻ㸺ℸ䚽
ফ傭ᑻ㸺ℸ䚽ফ傭ᑻ㸺ℸ䚽
ফ傭ᑻ㸺ℸ䚽
Fig.4A39Fig.4A39
Fig.4A39Fig.4A39
Fig.4A39
㺚㕃ৣռ㺚㕃ৣռ
㺚㕃ৣռ㺚㕃ৣռ
㺚㕃ৣռ
1.31.3
1.31.3
1.3
㓉㓉
㓉㓉
㓉
gg
gg
g
ֲݐഏ᠕ֲݐഏ᠕
ֲݐഏ᠕ֲݐഏ᠕
ֲݐഏ᠕
0305-001 1-33
⧘ᔷ㶏ϲ䩞⧘ᔷ㶏ϲ䩞
⧘ᔷ㶏ϲ䩞⧘ᔷ㶏ϲ䩞
⧘ᔷ㶏ϲ䩞 1M22
↤᳝ ⏚ᡀ
䇌⫽⊎ẞ㒆⏚ᡀȢ
↤ 3 Ͽ᳝ ⊽⊎
(DAPHNE EPONEX GREASE No.1)
⧘ᔷ㶏ϲ䩞⧘ᔷ㶏ϲ䩞
⧘ᔷ㶏ϲ䩞⧘ᔷ㶏ϲ䩞
⧘ᔷ㶏ϲ䩞 3M11
᪻ঐॴ᳞ⱙ⍻⒦⊎ͼ⫽⊽⊎ᵿফᮅ⍻⒦⊎ᕕ
⊽⊎ఉ⊽⊎Ȣ
*
Ք⫽ⱙࡾᴛЏ U ᔷ P ᔷȢ
߲⊽⊎ϕϿ᳝ৣͼҺৣ↤ 3 Ͽ᳝⊽⊎ϕȢ
UU
UU
U
ᔷᔷ
ᔷᔷ
ᔷ
PP
PP
P
ᔷᔷ
ᔷᔷ
ᔷ
ⳉᇑ䔽ⳉᇑ䔽
ⳉᇑ䔽ⳉᇑ䔽
ⳉᇑ䔽 1M23
䇌⫽⊎ẞ㒆⏚ᡀȢ
↤᳝ ⏚ᡀ
ⳉᇑ䔽ⳉᇑ䔽
ⳉᇑ䔽ⳉᇑ䔽
ⳉᇑ䔽
3M12
↤ 3 Ͽ᳝ ⊽⊎
(DAPHNE EPONEX GREASE No.1)
᪻ঐॴ᳞ⱙ⍻⒦⊎ͼ⫽⊽⊎ᵿফᮅ⍻⒦⊎ᕕ
⊽⊎ఉ⊽⊎Ȣ
*
Ք⫽ⱙࡾᴛЏ U ᔷ P ᔷȢ
߲⊽⊎ϕϿ᳝ৣͼҺৣ↤ 3 Ͽ᳝⊽⊎ϕȢ
UU
UU
U
ᔷᔷ
ᔷᔷ
ᔷ
PP
PP
P
ᔷᔷ
ᔷᔷ
ᔷ
ⳉᇑ䔽⒦ࡽए㒙ⱙ⧘䴷ⳉᇑ䔽⒦ࡽए㒙ⱙ⧘䴷
ⳉᇑ䔽⒦ࡽए㒙ⱙ⧘䴷ⳉᇑ䔽⒦ࡽए㒙ⱙ⧘䴷
ⳉᇑ䔽⒦ࡽए㒙ⱙ⧘䴷 3M13
↤ 3 Ͽ᳝ ⊽⊎(DAPHNE EPONEX GREASE No.1)
䇌⫽ߛ䜢ᵿ⍗ࠌ⍻⒦⊎Ȣ
*
Ք⫽ఉ
No.18(
㓔㡇
)
㗚
No.19(
㤋㡇
)Ȣ
߲⊽⊎ 1 Ͽ᳝ৣͼҺৣ↤ 3 Ͽ᳝⊽⊎ 1 Ȣ
No.18No.18
No.18No.18
No.18
No.19No.19
No.19No.19
No.19
䕉ᡔᇑ䔽䴷䕉ᡔᇑ䔽䴷
䕉ᡔᇑ䔽䴷䕉ᡔᇑ䔽䴷
䕉ᡔᇑ䔽䴷 1M24
↤᳝ ⊽⊎(NEW MOLYNOC GREASE No.1)
䇌⫽ߛ䜢ᵿ⍗ࠌ⍻⒦⊎Ȣ
* Ք⫽ⱙఉЏ No.19(㤋㡇)Ȣ
No.19No.19
No.19No.19
No.19

(19)(19)
(19)(19)
(19)
ফϟϠ䚽ফϟϠ䚽
ফϟϠ䚽ফϟϠ䚽
ফϟϠ䚽
1.31.3
1.31.3
1.3
㓉㓉
㓉㓉
㓉
gg
gg
g
ֲݐഏ᠕ֲݐഏ᠕
ֲݐഏ᠕ֲݐഏ᠕
ֲݐഏ᠕
0305-001 1-34
Fig. 4A40 Fig. 4A40
Fig. 4A40 Fig. 4A40
Fig. 4A40
㺚㕃ৣռ㺚㕃ৣռ
㺚㕃ৣռ㺚㕃ৣռ
㺚㕃ৣռ
ߍ䕃ߍ䕃
ߍ䕃ߍ䕃
ߍ䕃
1M26
䇌⫽ᠠ㗚ࠌᄥᇛϹ䴷⍗ࠌ⍻⒦⊎Ȣ
↤᳝ ⊽⊎ (NEW MOLYNOC GREASE No.1)
䕉ᡔ䕉ᡔ
䕉ᡔ䕉ᡔ
䕉ᡔ 1M27
↤᳝ ⊽⊎ (NEW MOLYNOC GREASE No.1)
䇌⫽ߛ䜢ᵿ⍗ࠌ⍻⒦⊎Ȣ
* Ք⫽ⱙఉЏ No.19(㤋㡇)Ȣ
No.19No.19
No.19No.19
No.19
ᴛ䴷ᴛ䴷
ᴛ䴷ᴛ䴷
ᴛ䴷
1M28
↤᳝ ⊽⊎ (NEW MOLYNOC GREASE No.1)
䇌⫽ߛ䜢ᵿ⍗ࠌ⍻⒦⊎Ȣ
* Ք⫽ⱙఉЏ No.19(㤋㡇)Ȣ
No.19No.19
No.19No.19
No.19
⾐ঢ়ఽ䴷⾐ঢ়ఽ䴷
⾐ঢ়ఽ䴷⾐ঢ়ఽ䴷
⾐ঢ়ఽ䴷 /ᔎㇼ䚽
1M29
䇌⫽ᠠ㗚ࠌᄥ⍗ࠌ⍻⒦⊎Ȣ
↤᳝ ⊽⊎ (NEW MOLYNOC GREASE No.1)
≒㔍ᬄ⚎≒㔍ᬄ⚎
≒㔍ᬄ⚎≒㔍ᬄ⚎
≒㔍ᬄ⚎ 1M30
↤᳝ ⊽⊎ (NEW MOLYNOC GREASE No.1)
䇌⫽ߛ䜢ᵿ⍗ࠌ⍻⒦⊎Ȣ
* Ք⫽ⱙࡾᴛЏ U ᔷ S ᔷȢ
UU
UU
U
ᔷᔷ
ᔷᔷ
ᔷ
SS
SS
S
ᔷᔷ
ᔷᔷ
ᔷ

1.31.3
1.31.3
1.3
㓉㓉
㓉㓉
㓉
gg
gg
g
ֲݐഏ᠕ֲݐഏ᠕
ֲݐഏ᠕ֲݐഏ᠕
ֲݐഏ᠕
0305-001 1-35
Fig.4A41Fig.4A41
Fig.4A41Fig.4A41
Fig.4A41
ফϟϠ䚽ফϟϠ䚽
ফϟϠ䚽ফϟϠ䚽
ফϟϠ䚽
ߍ䕃ңࡽӋߍ䕃ңࡽӋ
ߍ䕃ңࡽӋߍ䕃ңࡽӋ
ߍ䕃ңࡽӋ
3M14
↤ 3 Ͽ᳝ ⊽⊎(DAPHNEEPONEX GREASE No.1)
䇌⫽ߛ䜢ᵿ⊽⊎Ȣ
* Ք⫽ఉ No.14(’Ὑ㡇)Ȣ
ⳉᇑ䔽⒦ࡽए㒙ⱙⳉᇑ䔽⒦ࡽए㒙ⱙ
ⳉᇑ䔽⒦ࡽए㒙ⱙⳉᇑ䔽⒦ࡽए㒙ⱙ
ⳉᇑ䔽⒦ࡽए㒙ⱙ
⊽⊎ᄩ⧘䴷⊽⊎ᄩ⧘䴷
⊽⊎ᄩ⧘䴷⊽⊎ᄩ⧘䴷
⊽⊎ᄩ⧘䴷
3M15
↤ 3 Ͽ᳝ ⊽⊎
(DAPHNEEPONEX GREASE No.1)
᪻ঐॴ᳞ⱙ⍻⒦⊎ͼ⫽⊽⊎ᵿң⊽⊎ᄩ⧘䴷
⊽⊎Ȣ
* Ք⫽ࡾᴛЏ U ᔷ P ᔷȢ
߲⊽⊎ 1 Ͽ᳝ৣͼҺৣ↤ 3 Ͽ᳝⊽⊎ 1 Ȣ
UU
UU
U
ᔷᔷ
ᔷᔷ
ᔷ
PP
PP
P
ᔷᔷ
ᔷᔷ
ᔷ
ौ䕉ᑼौ䕉ᑼ
ौ䕉ᑼौ䕉ᑼ
ौ䕉ᑼ
3M16
䇌⫽ߛ䜢ᵿ⊽⊎Ȣ
* Ք⫽ఉЏ RR ᔷȢ
↤ 3 Ͽ᳝ ⊽⊎(DAPHNEEPONEX GREASE No.3)