4OM-1141-001 - 第48页
0305-001 1 - 37 Fig.4A43 Fig.4A43 Fig.4A43 Fig.4A43 Fig.4A43 䌉㺚傭ᑻ㸺ℸ䚽 䌉㺚傭ᑻ㸺ℸ䚽 䌉㺚傭ᑻ㸺ℸ䚽 䌉㺚傭ᑻ㸺ℸ䚽 䌉㺚傭ᑻ㸺ℸ䚽 1.3 1.3 1.3 1.3 1.3 㓉 㓉 㓉 㓉 㓉 g g g g g ֲݐഏ᠕ ֲݐഏ᠕ ֲݐഏ᠕ ֲݐഏ᠕ ֲݐഏ᠕ ⳉᇑ䔽⒦ࡽए㒙ⱙ⧘䴷 ⳉᇑ䔽⒦ࡽए㒙ⱙ⧘䴷 ⳉᇑ䔽⒦ࡽए㒙ⱙ⧘䴷 ⳉᇑ䔽⒦ࡽए㒙ⱙ⧘䴷 ⳉᇑ䔽⒦ࡽ…

(20)(20)
(20)(20)
(20)
䌉㺚傭ᑻ㸺ℸ䚽䌉㺚傭ᑻ㸺ℸ䚽
䌉㺚傭ᑻ㸺ℸ䚽䌉㺚傭ᑻ㸺ℸ䚽
䌉㺚傭ᑻ㸺ℸ䚽
1.31.3
1.31.3
1.3
㓉㓉
㓉㓉
㓉
gg
gg
g
ֲݐഏ᠕ֲݐഏ᠕
ֲݐഏ᠕ֲݐഏ᠕
ֲݐഏ᠕
0305-001 1-36
Fig.4A42Fig.4A42
Fig.4A42Fig.4A42
Fig.4A42
㺚㕃ࠢռ㺚㕃ࠢռ
㺚㕃ࠢռ㺚㕃ࠢռ
㺚㕃ࠢռ
⧘ᔷ㶏ϲ䩞⧘ᔷ㶏ϲ䩞
⧘ᔷ㶏ϲ䩞⧘ᔷ㶏ϲ䩞
⧘ᔷ㶏ϲ䩞
1M31
↤᳝ ⏚ᡀ
⫽⊎ẞ㒆⏚ᡀȢ
⧘ᔷ㶏ϲ䩞⧘ᔷ㶏ϲ䩞
⧘ᔷ㶏ϲ䩞⧘ᔷ㶏ϲ䩞
⧘ᔷ㶏ϲ䩞 3M17
↤ 3 Ͽ᳝ ⊽⊎(DAPHNE EPONEX GREASE No.1)
᪻ঐॴ᳞ⱙ⍻⒦⊎ͼ⫽⊽⊎ᵿফᮅ⍻⒦⊎ᕕ⊽⊎ఉ⊽⊎Ȣ
* Ք⫽ⱙࡾᴛЏ U ᔷ P ᔷȢ
߲⊽⊎ 1 Ͽ᳝ৣͼҺৣ↤ 3 Ͽ᳝⊽⊎ 1 Ȣ
UU
UU
U ᔷ
PP
PP
P
ᔷᔷ
ᔷᔷ
ᔷ
ⳉᇑ䔽⒦ࡽए㒙ⳉᇑ䔽⒦ࡽए㒙
ⳉᇑ䔽⒦ࡽए㒙ⳉᇑ䔽⒦ࡽए㒙
ⳉᇑ䔽⒦ࡽए㒙
3M18
↤ 3 Ͽ᳝ ⊽⊎(DAPHNE EPONEX GREASE No.1)
᪻ঐॴ᳞ⱙ⍻⒦⊎ͼ⫽⊽⊎ᵿফᮅ⍻⒦⊎ᕕ⊽⊎ఉ⊽⊎Ȣ
* Ք⫽ⱙࡾᴛЏ U ᔷ P ᔷȢ
߲⊽⊎ 1 Ͽ᳝ৣͼҺৣ↤ 3 Ͽ᳝⊽⊎ 1 Ȣ
UU
UU
U ᔷ
PP
PP
P
ᔷᔷ
ᔷᔷ
ᔷ
ⳉᇑ䔽ᑼⳉᇑ䔽ᑼ
ⳉᇑ䔽ᑼⳉᇑ䔽ᑼ
ⳉᇑ䔽ᑼ
1M32
↤ ⏚ᡀ
⫽⍍⊎ẞ㒆⏚ᡀȢ

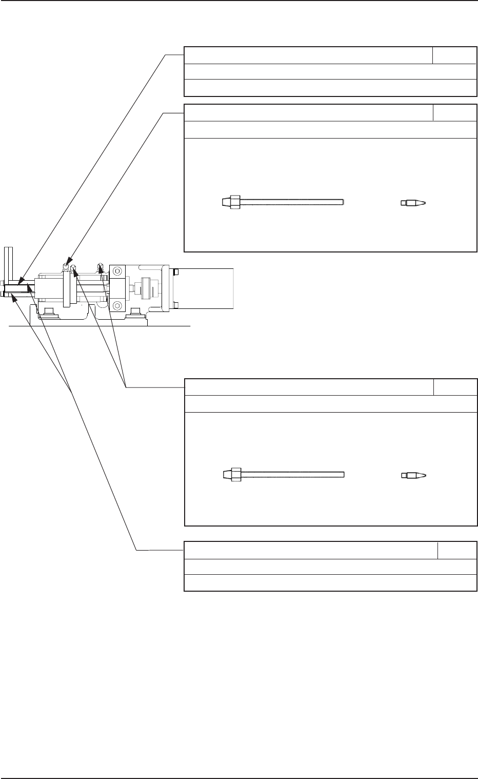
0305-001 1-37
Fig.4A43Fig.4A43
Fig.4A43Fig.4A43
Fig.4A43
䌉㺚傭ᑻ㸺ℸ䚽䌉㺚傭ᑻ㸺ℸ䚽
䌉㺚傭ᑻ㸺ℸ䚽䌉㺚傭ᑻ㸺ℸ䚽
䌉㺚傭ᑻ㸺ℸ䚽
1.31.3
1.31.3
1.3
㓉㓉
㓉㓉
㓉
gg
gg
g
ֲݐഏ᠕ֲݐഏ᠕
ֲݐഏ᠕ֲݐഏ᠕
ֲݐഏ᠕
ⳉᇑ䔽⒦ࡽए㒙ⱙ⧘䴷ⳉᇑ䔽⒦ࡽए㒙ⱙ⧘䴷
ⳉᇑ䔽⒦ࡽए㒙ⱙ⧘䴷ⳉᇑ䔽⒦ࡽए㒙ⱙ⧘䴷
ⳉᇑ䔽⒦ࡽए㒙ⱙ⧘䴷
3M19
↤ 3 Ͽ᳝ ⊽⊎(DAPHNE EPONEX GREASE No.1)
䇌⫽ߛ䜢ᵿ⊽⊎Ȣ
* Ք⫽ఉЏ No.19(㓔㡇)㗚 No.19(㤋㡇)Ȣ
߲⊽⊎ 1 Ͽ᳝ৣͼҺৣ↤ 3 Ͽ᳝⊽⊎ 1 Ȣ
䕉ᡔᇑ䔽䴷䕉ᡔᇑ䔽䴷
䕉ᡔᇑ䔽䴷䕉ᡔᇑ䔽䴷
䕉ᡔᇑ䔽䴷 1M33
↤᳝ ⊽⊎ (NEW MOLYNOC GREASE No.1)
䇌⫽ߛ䜢ᵿ⊽⊎Ȣ
* Ք⫽ఉЏ No.19(㤋㡇)Ȣ
No.19No.19
No.19No.19
No.19

(21)(21)
(21)(21)
(21)
䌉㺚ϟϠ䚽䌉㺚ϟϠ䚽
䌉㺚ϟϠ䚽䌉㺚ϟϠ䚽
䌉㺚ϟϠ䚽
0305-001 1-38
1.31.3
1.31.3
1.3
㓉㓉
㓉㓉
㓉
gg
gg
g
ֲݐഏ᠕ֲݐഏ᠕
ֲݐഏ᠕ֲݐഏ᠕
ֲݐഏ᠕
Fig.4A44Fig.4A44
Fig.4A44Fig.4A44
Fig.4A44
㺚㕃ࠢռ㺚㕃ࠢռ
㺚㕃ࠢռ㺚㕃ࠢռ
㺚㕃ࠢռ
≒㔍ᬄ⚎≒㔍ᬄ⚎
≒㔍ᬄ⚎≒㔍ᬄ⚎
≒㔍ᬄ⚎
1M34
↤᳝ ⊽⊎(NEW MOLYNOC GREASE No.1)
䇌⫽⊽⊎ᵿᕕ⊽⊎ఉ⊽⊎Ȣ
*
Ք⫽ࡾᴛЏ U ᔷ N ᔷȢ
UU
UU
U ᔷ
NN
NN
N ᔷ
ߍ䕃ңࡽӋߍ䕃ңࡽӋ
ߍ䕃ңࡽӋߍ䕃ңࡽӋ
ߍ䕃ңࡽӋ 1M35
䇌⫽ᠠ㗚ࠌᄥ⍗ࠌȢ
↤᳝
⊽⊎ (NEW MOLYNOC GREASE No.1)
䕉ᡔ䕉ᡔ
䕉ᡔ䕉ᡔ
䕉ᡔ 1M37
ᴛ䴷ᴛ䴷
ᴛ䴷ᴛ䴷
ᴛ䴷 1M36
䇌⫽ᠠ㗚ࠌᄥ⍗ࠌȢ
↤᳝
⊽⊎ (NEW MOLYNOC GREASE No.1)
↤᳝
⊽⊎(NEW MOLYNOC GREASE No.1)
䇌⫽ߛ䜢ᵿ⊽⊎Ȣ
*
Ք⫽ఉЏ
No.19(
㤋㡇
)
Ȣ
No.19No.19
No.19No.19
No.19
ौ䕉ᑼौ䕉ᑼ
ौ䕉ᑼौ䕉ᑼ
ौ䕉ᑼ 3M23
↤ 3 Ͽ᳝ ⊽⊎
(DAPHNEEPONEX GREASE No.3)
䇌⫽ߛ䜢ᵿ⊽⊎Ȣ
* Ք⫽ఉЏ RR ᔷȢ
≒㔍ᬄ⚎≒㔍ᬄ⚎
≒㔍ᬄ⚎≒㔍ᬄ⚎
≒㔍ᬄ⚎ 3M23-1
↤ 3 Ͽ᳝ ⊽⊎
(DAPHNEEPONEX GREASE No.1)
䇌⫽⊽⊎ᵿᕕ⊽⊎ఉ⊽⊎Ȣ
*
Ք⫽ⱙࡾᴛЏ SPK-3CȢ
߲⊽⊎ 1 Ͽ᳝ৣͼҺৣ↤ 3 Ͽ᳝⊽⊎ 1 Ȣ