4OM-1141-001 - 第50页
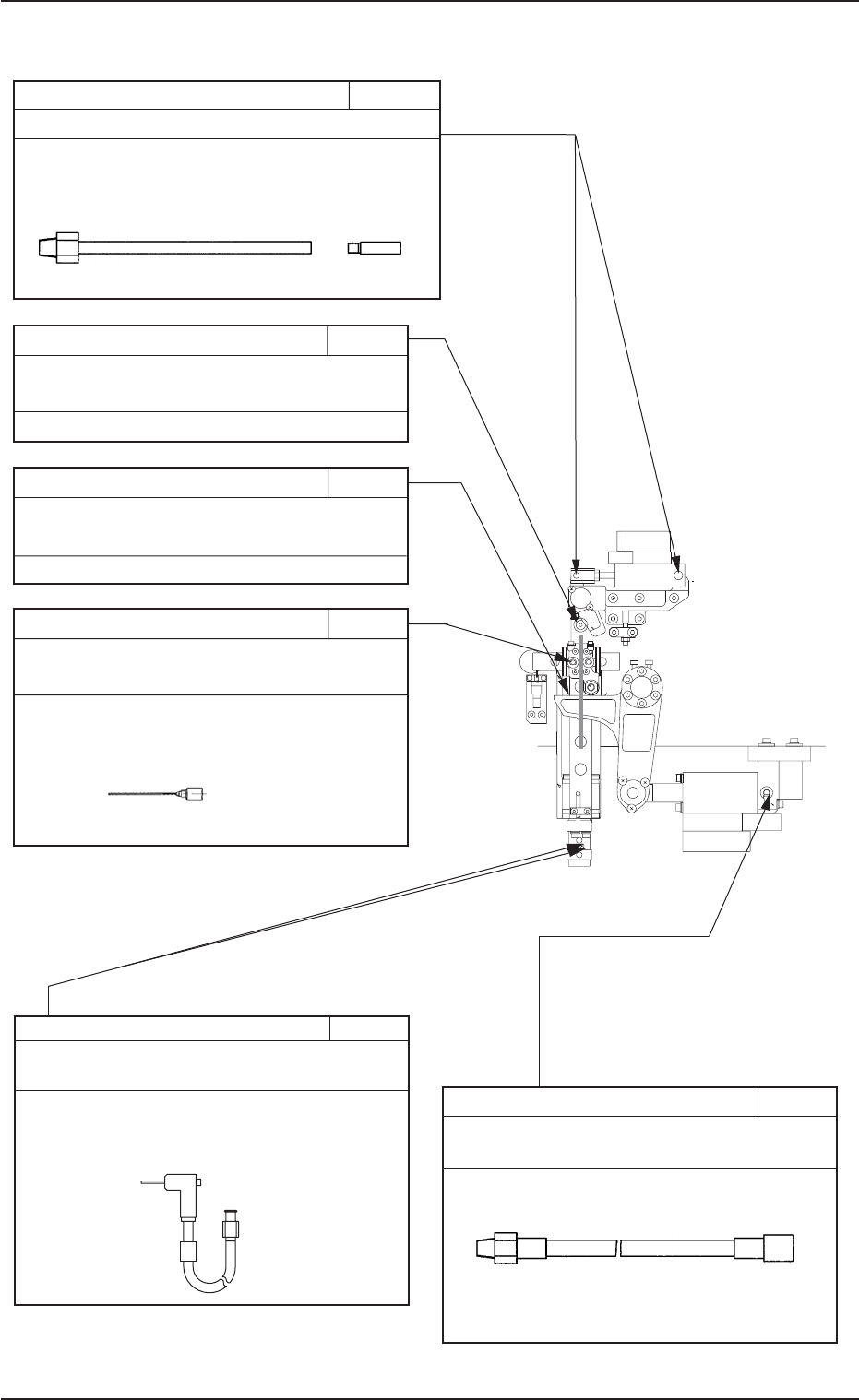
0305-001 1 - 39 1.3 1.3 1.3 1.3 1.3 㓉 㓉 㓉 㓉 㓉 g g g g g ֲݐഏ᠕ ֲݐഏ᠕ ֲݐഏ᠕ ֲݐഏ᠕ ֲݐഏ᠕ Fig.4A45 Fig.4A45 Fig.4A45 Fig.4A45 Fig.4A45 䌉㺚ϟϠ䚽 䌉㺚ϟϠ䚽 䌉㺚ϟϠ䚽 䌉㺚ϟϠ䚽 䌉㺚ϟϠ䚽 ߍ䕃ңࡽӋ ߍ䕃ңࡽӋ ߍ䕃ңࡽӋ ߍ䕃ңࡽӋ ߍ䕃ңࡽӋ 3M20 䇌⫽ߛ䜢ᵿ⊽⊎Ȣ * Ք⫽ఉЏ No.14( …

(21)(21)
(21)(21)
(21)
䌉㺚ϟϠ䚽䌉㺚ϟϠ䚽
䌉㺚ϟϠ䚽䌉㺚ϟϠ䚽
䌉㺚ϟϠ䚽
0305-001 1-38
1.31.3
1.31.3
1.3
㓉㓉
㓉㓉
㓉
gg
gg
g
ֲݐഏ᠕ֲݐഏ᠕
ֲݐഏ᠕ֲݐഏ᠕
ֲݐഏ᠕
Fig.4A44Fig.4A44
Fig.4A44Fig.4A44
Fig.4A44
㺚㕃ࠢռ㺚㕃ࠢռ
㺚㕃ࠢռ㺚㕃ࠢռ
㺚㕃ࠢռ
≒㔍ᬄ⚎≒㔍ᬄ⚎
≒㔍ᬄ⚎≒㔍ᬄ⚎
≒㔍ᬄ⚎
1M34
↤᳝ ⊽⊎(NEW MOLYNOC GREASE No.1)
䇌⫽⊽⊎ᵿᕕ⊽⊎ఉ⊽⊎Ȣ
*
Ք⫽ࡾᴛЏ U ᔷ N ᔷȢ
UU
UU
U ᔷ
NN
NN
N ᔷ
ߍ䕃ңࡽӋߍ䕃ңࡽӋ
ߍ䕃ңࡽӋߍ䕃ңࡽӋ
ߍ䕃ңࡽӋ 1M35
䇌⫽ᠠ㗚ࠌᄥ⍗ࠌȢ
↤᳝
⊽⊎ (NEW MOLYNOC GREASE No.1)
䕉ᡔ䕉ᡔ
䕉ᡔ䕉ᡔ
䕉ᡔ 1M37
ᴛ䴷ᴛ䴷
ᴛ䴷ᴛ䴷
ᴛ䴷 1M36
䇌⫽ᠠ㗚ࠌᄥ⍗ࠌȢ
↤᳝
⊽⊎ (NEW MOLYNOC GREASE No.1)
↤᳝
⊽⊎(NEW MOLYNOC GREASE No.1)
䇌⫽ߛ䜢ᵿ⊽⊎Ȣ
*
Ք⫽ఉЏ
No.19(
㤋㡇
)
Ȣ
No.19No.19
No.19No.19
No.19
ौ䕉ᑼौ䕉ᑼ
ौ䕉ᑼौ䕉ᑼ
ौ䕉ᑼ 3M23
↤ 3 Ͽ᳝ ⊽⊎
(DAPHNEEPONEX GREASE No.3)
䇌⫽ߛ䜢ᵿ⊽⊎Ȣ
* Ք⫽ఉЏ RR ᔷȢ
≒㔍ᬄ⚎≒㔍ᬄ⚎
≒㔍ᬄ⚎≒㔍ᬄ⚎
≒㔍ᬄ⚎ 3M23-1
↤ 3 Ͽ᳝ ⊽⊎
(DAPHNEEPONEX GREASE No.1)
䇌⫽⊽⊎ᵿᕕ⊽⊎ఉ⊽⊎Ȣ
*
Ք⫽ⱙࡾᴛЏ SPK-3CȢ
߲⊽⊎ 1 Ͽ᳝ৣͼҺৣ↤ 3 Ͽ᳝⊽⊎ 1 Ȣ

0305-001 1-39
1.31.3
1.31.3
1.3
㓉㓉
㓉㓉
㓉
gg
gg
g
ֲݐഏ᠕ֲݐഏ᠕
ֲݐഏ᠕ֲݐഏ᠕
ֲݐഏ᠕
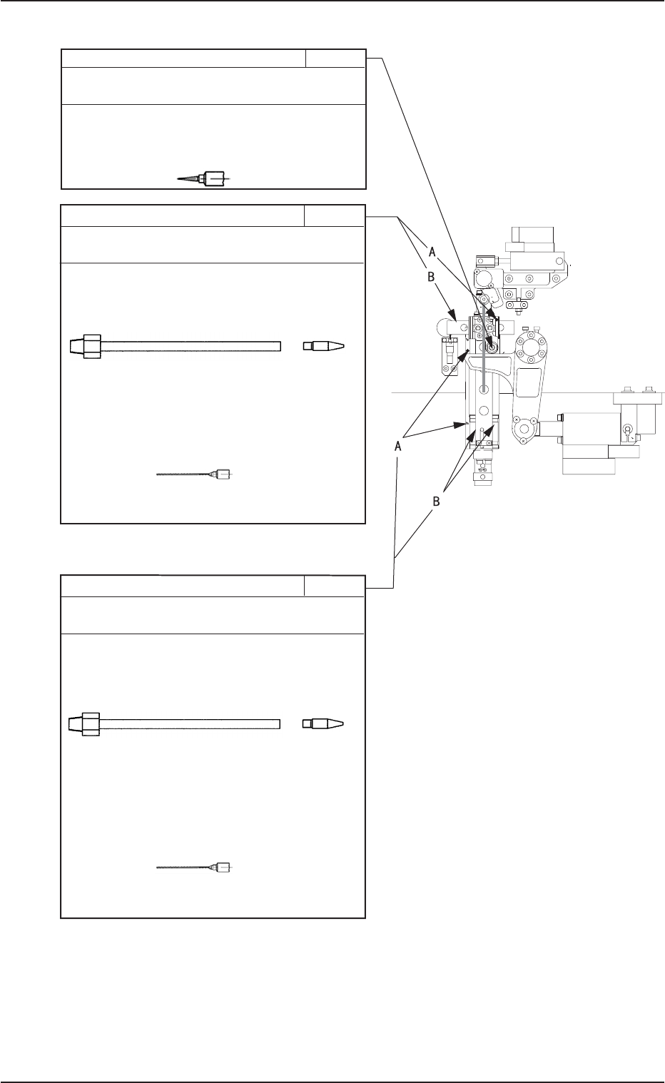
Fig.4A45Fig.4A45
Fig.4A45Fig.4A45
Fig.4A45
䌉㺚ϟϠ䚽䌉㺚ϟϠ䚽
䌉㺚ϟϠ䚽䌉㺚ϟϠ䚽
䌉㺚ϟϠ䚽
ߍ䕃ңࡽӋߍ䕃ңࡽӋ
ߍ䕃ңࡽӋߍ䕃ңࡽӋ
ߍ䕃ңࡽӋ
3M20
䇌⫽ߛ䜢ᵿ⊽⊎Ȣ
*
Ք⫽ఉЏ
No.14(
’Ὑ㡇
)
Ȣ
↤ 3 Ͽ᳝ ⊽⊎
(DAPHNEEPONEX GREASE No.1)
ⳉᇑ䔽ⳉᇑ䔽
ⳉᇑ䔽ⳉᇑ䔽
ⳉᇑ䔽
((
((
(
∉ᑈ䴷∉ᑈ䴷
∉ᑈ䴷∉ᑈ䴷
∉ᑈ䴷
))
))
) 3M21
↤ 3 Ͽ᳝ ⊽⊎
(DAPHNE EPONEX GREASE No.1)
᪻ঐॴ᳞ⱙ⍻⒦⊎ͼ⫽ߛ䜢ᵿᕕ⧘䴷⊽⊎Ȣ
*Ք⫽ఉЏ No.19(㤋㡇)Ȣ
߲⊽⊎ 1 Ͽ᳝ৣͼҺৣ↤ 3 Ͽ᳝⊽⊎ 1 Ȣ
B.B.
B.B.
B.
⧘䴷⧘䴷
⧘䴷⧘䴷
⧘䴷
A.A.
A.A.
A.
⊽⊎ᄩ⊽⊎ᄩ
⊽⊎ᄩ⊽⊎ᄩ
⊽⊎ᄩ
䇌⫽⊽⊎ᵿফᮅ⍻⒦⊎ᕕ⊽⊎ᄩ⊽⊎Ȣ
*
Ք⫽ⱙࡾᴛЏ U ᔷ P ᔷȢ
UU
UU
U
ᔷᔷ
ᔷᔷ
ᔷ
PP
PP
P
ᔷᔷ
ᔷᔷ
ᔷ
↤ 3 Ͽ᳝ ⊽⊎
(DAPHNE EPONEX GREASE No.1)
᪻ঐॴ᳞ⱙ⍻⒦⊎ͼ⫽ߛ䜢ᵿᕕ⧘䴷⊽⊎Ȣ
*Ք⫽ఉЏ No.19(㤋㡇)Ȣ
߲⊽⊎ 1 Ͽ᳝ৣͼҺৣ↤ 3 Ͽ᳝⊽⊎ 1 Ȣ
B.B.
B.B.
B.
⧘䴷⧘䴷
⧘䴷⧘䴷
⧘䴷
UU
UU
U
ᔷᔷ
ᔷᔷ
ᔷ
PP
PP
P
ᔷᔷ
ᔷᔷ
ᔷ
A.A.
A.A.
A.
⊽⊎ᄩ⊽⊎ᄩ
⊽⊎ᄩ⊽⊎ᄩ
⊽⊎ᄩ
䇌⫽⊽⊎ᵿফᮅ⍻⒦⊎ᕕ⊽⊎ᄩ⊽⊎Ȣ
*
Ք⫽ⱙࡾᴛЏ U ᔷ P ᔷȢ
ⳉᇑ䔽ⳉᇑ䔽
ⳉᇑ䔽ⳉᇑ䔽
ⳉᇑ䔽
((
((
(
ൗⳉ䴷ൗⳉ䴷
ൗⳉ䴷ൗⳉ䴷
ൗⳉ䴷
))
))
) 3M22

(22)(22)
(22)(22)
(22)
䗖᭮ᏻपܘ䚽䗖᭮ᏻपܘ䚽
䗖᭮ᏻपܘ䚽䗖᭮ᏻपܘ䚽
䗖᭮ᏻपܘ䚽
0305-001 1-40
Fig.4A46Fig.4A46
Fig.4A46Fig.4A46
Fig.4A46
1.31.3
1.31.3
1.3
㓉㓉
㓉㓉
㓉
gg
gg
g
ֲݐഏ᠕ֲݐഏ᠕
ֲݐഏ᠕ֲݐഏ᠕
ֲݐഏ᠕
䗖᭮ᏻࠋࡽ䯕ሓツϣ䗖᭮ᏻࠋࡽ䯕ሓツϣ
䗖᭮ᏻࠋࡽ䯕ሓツϣ䗖᭮ᏻࠋࡽ䯕ሓツϣ
䗖᭮ᏻࠋࡽ䯕ሓツϣ
ߍ䕃䕃ࠋࡽ䯕ए㒙ߍ䕃䕃ࠋࡽ䯕ए㒙
ߍ䕃䕃ࠋࡽ䯕ए㒙ߍ䕃䕃ࠋࡽ䯕ए㒙
ߍ䕃䕃ࠋࡽ䯕ए㒙
1M38
↤᳝ ⊽⊎(NEW MOLYNOC GREASE No.1)
䇌⫽ߛ䜢ᵿᕕߍ䕃㾻䴷⊽⊎Ȣ
* Ք⫽ఉЏ No.19(㤋㡇)Ȣ
ᴛሓツᴛሓツ
ᴛሓツᴛሓツ
ᴛሓツ 6M7
↤6Ͽ᳝ ⊽⊎
(DAPHNE EPONEX GREASE No.1)
䇌⫽⊽⊎ᵿফᮅ⍻⒦⊎ᕕ⊽⊎ఉ⊽⊎Ȣ
* Ք⫽ⱙࡾᴛЏ U ᔷ L ᔷͼ㗚 U ᔷ V
ᔷȢ
UU
UU
U ᔷ
LL
LL
L ᔷ
VV
VV
V ᔷ
ᔷ啔ῒᔷ啔ῒ
ᔷ啔ῒᔷ啔ῒ
ᔷ啔ῒ
3M24
↤3Ͽ᳝ ⊽⊎
(DAPHNE EPONEX GREASE No.1)
䇌⫽⊽⊎ᵿᕕ⊽⊎ఉ⊽⊎Ȣ
* Ք⫽ⱙࡾᴛЏ SPK-3CȢ
߲⊽⊎ 1 Ͽ᳝ৣͼҺৣ↤ 3 Ͽ᳝⊽⊎ 1 Ȣ
ᔎㇼ䚽ᔎㇼ䚽
ᔎㇼ䚽ᔎㇼ䚽
ᔎㇼ䚽 3M25
↤3Ͽ᳝ ⊽⊎
(DAPHNE EPONEX GREASE No.1)
䇌᪻ঐ㉭ᔎㇼϟⱙ⍻⒦⊎ͼ⫽ᠠ㗚ࠌᄥ
⍗ࠌ⍻⒦⊎Ȣ
߲⊽⊎ 1 Ͽ᳝ৣͼҺৣ↤ 3 Ͽ᳝⊽⊎ 1 Ȣ