SM482_TRM(Ver7.1_CS17.06) - 第129页
Page +$1:+$ 125 SM482(L) Axio B/D#1 Slave(3/9) NO. P ART NO. P ART NAME Q'TY Old No. Supply Supply L T Reference 1 AM03-0146 73A CABLE ASS Y -X-S_DRV_ CMD_AXIO 1 AM03-006908A/ AM03- 006908B /AM03 -006908C SM48 2_VM0…

Page
+$1:+$
124
SM482(L)
Axio B/D#1 Slave(3/9)
AXIO BD #1
BOARD
01
03
07
09
27
17
19
21
23
22
24
29
02
04
08
10
14
16
06
CN13
01
03
07
09
27
17
19
21
23
22
24
29
02
04
08
10
14
16
06
03
04
05
06
07
29
30
27
31
37
39
41
21
22
48
49
23
24
25
13
36
38
09
08
03
04
05
06
07
29
30
27
31
37
39
41
21
22
48
49
23
24
25
13
36
38
09
08
FX SERVO
DRIVER
P. E
W
V
U
01
02
03
04
05
06
X6
X
01
02
03
04
05
06
SHIELD
1
2
3
4
5
MOTOR
IRN150S
RESISTER
X-RB1
X-RB2
RB1
RB2
* MOTOR CABLE REFERENCE
SM482_VM004
SM48_MD009
SM48_MD038
06
05
04
03
02
01
RB1
RB3
RB2
U
V
W
05
04
03
02
01
L1
L2
L3
r
t
L1
L2
L3
r
t
TB1-17C
TB1-19C
TB1-21C
TB1-13C
TB1-15C
PE11
SM48_PW019
GND PLATE
W
V
U
E
3
2
1
4
1
2
3
4
5
X-PW
FX-EN
X-PWR
X-EN
FL001 #2,3
01
03
07
09
27
17
19
21
23
22
24
29
02
04
08
10
14
16
06
CN14
01
03
07
09
27
17
19
21
23
22
24
29
02
04
08
10
14
16
06
03
04
05
06
07
29
30
27
31
37
39
41
21
22
48
49
23
24
25
13
36
38
09
08
03
04
05
06
07
29
30
27
31
37
39
41
21
22
48
49
23
24
25
13
36
38
09
08
SW SERVO
DRIVER
P. E
W
V
U
01
02
03
04
05
06
X6
SW
01
02
03
04
05
06
SHIELD
1
2
3
4
5
MOTOR
* MOTOR CABLE REFERENCE
SM48_VM004
SM48_MD020
SM48_MD021
06
05
04
03
02
01
RB1
RB3
RB2
U
V
W
05
04
03
02
01
L1
L2
L3
r
t
L1
L2
L3
r
t
TB1-18B
TB1-20B
TB1-22B
TB1-14B
TB1-16B
PE13
SM48_018
GND PLATE
W
V
U
E
3
2
1
4
1
2
3
4
5
SW-PW
SW-EN
SW-PWR
SW-EN
FL001 #14,15
SM48-MD010
SHIELD
SD
SD/
0V
+5V
SHIELD
SD
SD/
0V
+5V
W
V
U
+5V
0V
SD
/SD
FG
E
W
V
U
+5V
0V
SD
/SD
FG
E
3
2
1
4
1
2
3
4
5
8
4
5
9
2
7
1
6
3
8
4
5
9
2
7
1
6
3
SM41_MD032
1
2
3
5
6
9
8
7
4
1

Page
+$1:+$
125
SM482(L)
Axio B/D#1 Slave(3/9)
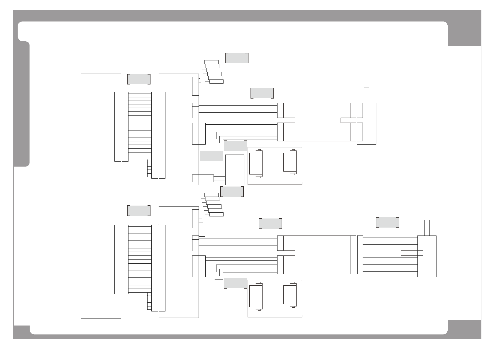
NO. PART NO. PART NAME Q'TY Old No. Supply Supply LT Reference
1 AM03-014673A CABLE ASSY-X-S_DRV_CMD_AXIO 1 AM03-006908A/ AM03-006908B /AM03-006908C SM482_VM004
2 AM03-006960A CABLE ASSY-X_Y2_SERVO_POWER 1 SM48_PW019
3 AM03-006948A CABLE ASSY-X_MOTOR_POWER 1 SM48_MD009
4 AM03-006949C CABLE ASSY-X_MOTOR_ENC 1 AM03-006949A /AM03-006949B SM48-MD010
5 AM03-007205B CABLE ASSY-X_REGEN_RESISTOR 1 SM48_MD038
6 AM03-014671A CABLE ASSY-SW_WD_SERVO_POWER 1 AM03-006959A SM48_018
7 AM03-014677A CABLE ASSY-SW_MOTOR_POWER 1 AM03-006950A SM48_MD020
8 AM03-006951C CABLE ASSY-SW_MOTOR_ENC 1 AM03-006951A /AM03-006951B SM48_MD021
9 AM03-001762C SW_MOTOR_ASSY SM41-MD032 1 AM03-001762B/ AM03-008342A SM41_MD032

Page
+$1:+$
126
SM482(L)
Axio B/D#1 Slave(4/9)
AXIO BD #1
BOARD
01
03
07
09
27
17
19
21
23
22
24
29
02
04
08
10
14
16
06
CN15
01
03
07
09
27
17
19
21
23
22
24
29
02
04
08
10
14
16
06
03
04
05
06
07
29
30
27
31
37
39
41
21
22
48
49
23
24
25
13
36
38
09
08
03
04
05
06
07
29
30
27
31
37
39
41
21
22
48
49
23
24
25
13
36
38
09
08
WD SERVO
DRIVER
P. E
W
V
U
01
02
03
04
05
06
X6
WD
01
02
03
04
05
06
SHIELD
MOTOR
* MOTOR CABLE REFERENCE
SM48_MD022
SM48_MD023
06
05
04
03
02
01
RB1
RB3
RB2
U
V
W
05
04
03
02
01
L1
L2
L3
r
t
L1
L2
L3
r
t
TB1-17B
TB1-19B
TB1-21B
TB1-13B
TB1-15B
PE09
SM48_PW019
GND PLATE
SM482_VM005
SHIELD
SD
SD/
0V
+5V
W
V
U
+5V
0V
SD
FG
E
3
2
1
4
1
2
3
4
5
/SD
1
2
3
4